• 文献检索
  • 文档翻译
  • 深度研究
  • 学术资讯
  • Suppr Zotero 插件Zotero 插件
  • 邀请有礼
  • 套餐&价格
  • 历史记录
应用&插件
Suppr Zotero 插件Zotero 插件浏览器插件Mac 客户端Windows 客户端微信小程序
定价
高级版会员购买积分包购买API积分包
服务
文献检索文档翻译深度研究API 文档MCP 服务
关于我们
关于 Suppr公司介绍联系我们用户协议隐私条款
关注我们

Suppr 超能文献

核心技术专利:CN118964589B侵权必究
粤ICP备2023148730 号-1Suppr @ 2026

文献检索

告别复杂PubMed语法,用中文像聊天一样搜索,搜遍4000万医学文献。AI智能推荐,让科研检索更轻松。

立即免费搜索

文件翻译

保留排版,准确专业,支持PDF/Word/PPT等文件格式,支持 12+语言互译。

免费翻译文档

深度研究

AI帮你快速写综述,25分钟生成高质量综述,智能提取关键信息,辅助科研写作。

立即免费体验

无细胞游离 DNA 通过 STING 通路促进口腔扁平苔藓患者的炎症反应

Cell-Free DNA Promotes Inflammation in Patients With Oral Lichen Planus the STING Pathway.

机构信息

State Key Laboratory of Oral Diseases, National Clinical Research Center for Oral Diseases, Chinese Academy of Medical Sciences Research Unit of Oral Carcinogenesis and Management, West China Hospital of Stomatology, Sichuan University, Chengdu, China.

出版信息

Front Immunol. 2022 Apr 14;13:838109. doi: 10.3389/fimmu.2022.838109. eCollection 2022.

DOI:10.3389/fimmu.2022.838109
PMID:35493447
原文链接:https://pmc.ncbi.nlm.nih.gov/articles/PMC9049180/
Abstract

BACKGROUND

Damaged and dead cells release cell-free DNA (cfDNA) that activates cyclic GMP-AMP (cGAMP) synthase (cGAS), which leads to the activation of stimulator of interferon genes (STING) the second messenger cGAMP. STING promotes the production of inflammatory cytokines and type I interferons to induce an inflammatory response. Oral lichen planus (OLP), a chronic autoimmune disease involving oral mucosa characterized by the apoptosis of keratinocytes mediated by T-lymphocytes, is related to the activation of multiple inflammatory signaling pathways. Currently, the relationship between cfDNA and OLP has not been confirmed. We hypothesized that cfDNA may be a potential therapeutic target for OLP.

METHODS

cfDNA was extracted from the saliva and plasma of OLP patients; its concentration was measured using the Quanti-iT-PicoGree kit and its relationship with OLP inflammation was assessed. cfDNA of OLP patients (cfDNA-OLP) was transfected into THP-1 macrophages and the expression of inflammatory factors was investigated by performing quantitative real time PCR (qRT-PCR), western blotting, and enzyme-linked immunosorbent assay (ELISA). STING expression was analyzed in the tissues of OLP patients and healthy controls using immunohistochemical staining and western blotting. siRNA was used to knockdown expression in THP-1 macrophages, and the inflammatory cytokines tumor necrosis factor-α (TNF-α) and interleukin-6 (IL-6) secreted by cells following cfDNA-OLP transfection were detected using ELISA. Finally, the effect of the cationic polymer PAMAM-G3 was evaluated on the treatment of inflammation induced by cfDNA-OLP.

RESULTS

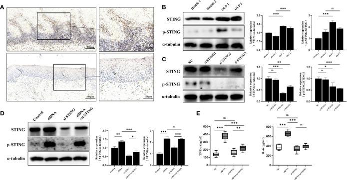
The concentration of cfDNA in the saliva and plasma of OLP patients was considerably higher than that of healthy controls, and it positively correlated with the levels of inflammatory cytokines and clinical characteristics. cfDNA-OLP induced an inflammatory response in THP-1 macrophages. STING expression was significantly higher in OLP tissues than in the gingival tissues of healthy controls. STING knockdown suppressed cfDNA-OLP-induced inflammation in THP-1 macrophages. PAMAM-G3 inhibited the inflammatory response caused by cfDNA-OLP.

CONCLUSION

The cfDNA level is increased in OLP patients, and the STING pathway activated by cfDNA-OLP might play a critical role in OLP pathogenesis. Treatment with PAMAM-G3 reduced the inflammation induced by cfDNA-OLP, and therefore, may be a potential treatment strategy for OLP.

摘要

背景

受损和死亡的细胞释放无细胞 DNA(cfDNA),激活环鸟苷酸-腺苷酸(cGAMP)合酶(cGAS),导致干扰素基因刺激物(STING)第二信使 cGAMP 的激活。STING 促进炎性细胞因子和 I 型干扰素的产生,以诱导炎症反应。口腔扁平苔藓(OLP)是一种涉及口腔黏膜的慢性自身免疫性疾病,其特征是 T 淋巴细胞介导的角质形成细胞凋亡,与多种炎症信号通路的激活有关。目前,cfDNA 与 OLP 之间的关系尚未得到证实。我们假设 cfDNA 可能是 OLP 的一个潜在治疗靶点。

方法

从 OLP 患者的唾液和血浆中提取 cfDNA;使用 Quanti-iT-PicoGree 试剂盒测量其浓度,并评估其与 OLP 炎症的关系。将 OLP 患者的 cfDNA(cfDNA-OLP)转染到 THP-1 巨噬细胞中,通过实时定量 PCR(qRT-PCR)、Western blot 和酶联免疫吸附试验(ELISA)检测炎症因子的表达。使用免疫组织化学染色和 Western blot 分析 OLP 患者和健康对照组织中的 STING 表达。使用 siRNA 敲低 THP-1 巨噬细胞中的表达,并通过 ELISA 检测 cfDNA-OLP 转染后细胞分泌的肿瘤坏死因子-α(TNF-α)和白细胞介素-6(IL-6)等炎性细胞因子。最后,评估阳离子聚合物 PAMAM-G3 对 cfDNA-OLP 诱导的炎症的治疗作用。

结果

OLP 患者唾液和血浆中的 cfDNA 浓度明显高于健康对照组,且与炎症细胞因子水平和临床特征呈正相关。cfDNA-OLP 诱导 THP-1 巨噬细胞发生炎症反应。与健康对照组的牙龈组织相比,OLP 组织中 STING 的表达显著升高。STING 敲低抑制了 THP-1 巨噬细胞中 cfDNA-OLP 诱导的炎症反应。PAMAM-G3 抑制了 cfDNA-OLP 引起的炎症反应。

结论

OLP 患者 cfDNA 水平升高,cfDNA-OLP 激活的 STING 途径可能在 OLP 发病机制中起关键作用。用 PAMAM-G3 治疗可减轻 cfDNA-OLP 诱导的炎症,因此可能是 OLP 的一种潜在治疗策略。

https://cdn.ncbi.nlm.nih.gov/pmc/blobs/c7c0/9049180/77fae8478730/fimmu-13-838109-g005.jpg
https://cdn.ncbi.nlm.nih.gov/pmc/blobs/c7c0/9049180/4f2c6722fa80/fimmu-13-838109-g001.jpg
https://cdn.ncbi.nlm.nih.gov/pmc/blobs/c7c0/9049180/7b7fb4eee714/fimmu-13-838109-g002.jpg
https://cdn.ncbi.nlm.nih.gov/pmc/blobs/c7c0/9049180/db7902140c12/fimmu-13-838109-g003.jpg
https://cdn.ncbi.nlm.nih.gov/pmc/blobs/c7c0/9049180/e2c6f7c44ded/fimmu-13-838109-g004.jpg
https://cdn.ncbi.nlm.nih.gov/pmc/blobs/c7c0/9049180/77fae8478730/fimmu-13-838109-g005.jpg
https://cdn.ncbi.nlm.nih.gov/pmc/blobs/c7c0/9049180/4f2c6722fa80/fimmu-13-838109-g001.jpg
https://cdn.ncbi.nlm.nih.gov/pmc/blobs/c7c0/9049180/7b7fb4eee714/fimmu-13-838109-g002.jpg
https://cdn.ncbi.nlm.nih.gov/pmc/blobs/c7c0/9049180/db7902140c12/fimmu-13-838109-g003.jpg
https://cdn.ncbi.nlm.nih.gov/pmc/blobs/c7c0/9049180/e2c6f7c44ded/fimmu-13-838109-g004.jpg
https://cdn.ncbi.nlm.nih.gov/pmc/blobs/c7c0/9049180/77fae8478730/fimmu-13-838109-g005.jpg

相似文献

1
Cell-Free DNA Promotes Inflammation in Patients With Oral Lichen Planus the STING Pathway.无细胞游离 DNA 通过 STING 通路促进口腔扁平苔藓患者的炎症反应
Front Immunol. 2022 Apr 14;13:838109. doi: 10.3389/fimmu.2022.838109. eCollection 2022.
2
IL-25 promotes Th2-type reactions and correlates with disease severity in the pathogenesis of oral lichen planus.IL-25 促进 Th2 型反应,并与口腔扁平苔藓发病机制中的疾病严重程度相关。
Arch Oral Biol. 2019 Feb;98:115-121. doi: 10.1016/j.archoralbio.2018.11.015. Epub 2018 Nov 17.
3
MiR-155-5p modulates inflammatory phenotype of activated oral lichen-planus-associated-fibroblasts by targeting SOCS1.miR-155-5p 通过靶向 SOCS1 调节活化的口腔扁平苔藓相关成纤维细胞的炎症表型。
Mol Biol Rep. 2022 Aug;49(8):7783-7792. doi: 10.1007/s11033-022-07603-x. Epub 2022 Jun 22.
4
The molecular mechanisms of the effect of Dexamethasone and Cyclosporin A on TLR4 /NF-κB signaling pathway activation in oral lichen planus.地塞米松和环孢素 A 对口腔扁平苔藓 TLR4/NF-κB 信号通路激活作用的分子机制。
Gene. 2012 Oct 25;508(2):157-64. doi: 10.1016/j.gene.2012.07.045. Epub 2012 Aug 8.
5
The mechanism on Prevotella melaninogenica promoting the inflammatory progression of oral lichen planus.产黑素普雷沃菌促进口腔扁平苔藓炎症进展的机制。
Clin Exp Immunol. 2022 Aug 19;209(2):215-224. doi: 10.1093/cei/uxac054.
6
Candida albicans induces TLR2/MyD88/NF-κB signaling and inflammation in oral lichen planus-derived keratinocytes.白色念珠菌可诱导口腔扁平苔藓来源的角质形成细胞中的TLR2/MyD88/NF-κB信号传导和炎症反应。
J Infect Dev Ctries. 2018 Sep 30;12(9):780-786. doi: 10.3855/jidc.8062.
7
Oral lichen planus may enhance the expression of Th17-associated cytokines in local lesions of chronic periodontitis.口腔扁平苔藓可能增强慢性牙周炎局部病损中Th17相关细胞因子的表达。
Clin Oral Investig. 2014 Jul;18(6):1647-54. doi: 10.1007/s00784-013-1131-z. Epub 2013 Dec 5.
8
1,25(OH) D blocks IFNβ production through regulating STING in epithelial layer of oral lichen planus.1,25(OH)D 通过调节口腔扁平苔藓上皮层中的 STING 来阻断 IFNβ 的产生。
J Cell Mol Med. 2022 Jul;26(13):3751-3759. doi: 10.1111/jcmm.17409. Epub 2022 May 29.
9
Cytokines Levels and Salivary Microbiome Play A Potential Role in Oral Lichen Planus Diagnosis.细胞因子水平和唾液微生物组在口腔扁平苔藓诊断中具有潜在作用。
Sci Rep. 2019 Dec 2;9(1):18137. doi: 10.1038/s41598-019-54615-y.
10
Role of mammary serine protease inhibitor on the inflammatory response in oral lichen planus.乳腺丝氨酸蛋白酶抑制剂在口腔扁平苔藓炎症反应中的作用。
Oral Dis. 2019 May;25(4):1091-1099. doi: 10.1111/odi.13054. Epub 2019 Mar 27.

引用本文的文献

1
Therapeutic potential and pharmacological insights of total glucosides of paeony in dermatologic diseases: a comprehensive review.芍药总苷在皮肤病中的治疗潜力和药理学见解:综述
Front Pharmacol. 2025 Jan 2;15:1423717. doi: 10.3389/fphar.2024.1423717. eCollection 2024.
2
Probing the diagnostic values of plasma cf-nDNA and cf-mtDNA for Parkinson's disease and multiple system atrophy.探究血浆游离循环核DNA和游离循环线粒体DNA对帕金森病和多系统萎缩的诊断价值。
Front Neurosci. 2024 Dec 2;18:1488820. doi: 10.3389/fnins.2024.1488820. eCollection 2024.
3
Genetic and therapeutic for oral lichen planus and diabetes mellitus: a comprehensive study.

本文引用的文献

1
Cell-Free DNA in Rheumatoid Arthritis.类风湿关节炎中的循环游离 DNA。
Int J Mol Sci. 2021 Aug 19;22(16):8941. doi: 10.3390/ijms22168941.
2
Brucella suppress STING expression via miR-24 to enhance infection.布鲁氏菌通过 miR-24 抑制 STING 表达来增强感染。
PLoS Pathog. 2020 Oct 27;16(10):e1009020. doi: 10.1371/journal.ppat.1009020. eCollection 2020 Oct.
3
Circulating Cell-Free Nucleic Acids: Main Characteristics and Clinical Application.循环游离核酸:主要特征与临床应用。
口腔扁平苔藓和糖尿病的遗传与治疗:一项综合性研究。
BMC Oral Health. 2024 Oct 15;24(1):1226. doi: 10.1186/s12903-024-04962-8.
4
Circular and Circulating DNA in Inflammatory Bowel Disease: From Pathogenesis to Potential Molecular Therapies.炎症性肠病中的环状和循环DNA:从发病机制到潜在的分子疗法
Cells. 2023 Jul 27;12(15):1953. doi: 10.3390/cells12151953.
5
Aberrant inflammasome activation as a driving force of human autoimmune skin disease.异常的炎性体激活作为人类自身免疫性皮肤病的驱动因素。
Front Immunol. 2023 May 30;14:1190388. doi: 10.3389/fimmu.2023.1190388. eCollection 2023.
6
Aberrant Activation of the STING-TBK1 Pathway in γδ T Cells Regulates Immune Responses in Oral Lichen Planus.γδ T细胞中STING-TBK1通路的异常激活调节口腔扁平苔藓的免疫反应。
Biomedicines. 2023 Mar 20;11(3):955. doi: 10.3390/biomedicines11030955.
7
In Vitro Analysis of Biological Activity of Circulating Cell-Free DNA Isolated from Blood Plasma of Schizophrenic Patients and Healthy Controls-Part 2: Adaptive Response.体外分析精神分裂症患者和健康对照者血浆中循环无细胞 DNA 的生物学活性-第 2 部分:适应性反应。
Genes (Basel). 2022 Dec 4;13(12):2283. doi: 10.3390/genes13122283.
Int J Mol Sci. 2020 Sep 17;21(18):6827. doi: 10.3390/ijms21186827.
4
Treatment of severe sepsis with nanoparticulate cell-free DNA scavengers.纳米颗粒无细胞 DNA 清除剂治疗严重脓毒症。
Sci Adv. 2020 May 29;6(22):eaay7148. doi: 10.1126/sciadv.aay7148. eCollection 2020 May.
5
Worldwide prevalence of oral lichen planus: A systematic review and meta-analysis.口腔扁平苔藓的全球患病率:系统评价和荟萃分析。
Oral Dis. 2021 May;27(4):813-828. doi: 10.1111/odi.13323. Epub 2020 Apr 2.
6
Oxidized Cell-Free DNA Is a Factor of Stress Signaling in Radiation-Induced Bystander Effects in Different Types of Human Cells.氧化型游离DNA是不同类型人类细胞辐射诱导旁效应中应激信号传导的一个因素。
Int J Genomics. 2019 Aug 19;2019:9467029. doi: 10.1155/2019/9467029. eCollection 2019.
7
Malignant transformation risk of oral lichen planus: A systematic review and comprehensive meta-analysis.口腔扁平苔藓恶变风险:系统评价和综合荟萃分析。
Oral Oncol. 2019 Sep;96:121-130. doi: 10.1016/j.oraloncology.2019.07.012. Epub 2019 Jul 22.
8
DNA sensing by the cGAS-STING pathway in health and disease.cGAS-STING 通路在健康和疾病中的 DNA 感应。
Nat Rev Genet. 2019 Nov;20(11):657-674. doi: 10.1038/s41576-019-0151-1. Epub 2019 Jul 29.
9
Oral Lichen Planus - Known and Unknown: a Review.口腔扁平苔藓——已知与未知:综述
Folia Med (Plovdiv). 2018 Dec 1;60(4):528-535. doi: 10.2478/folmed-2018-0017.
10
Immunoregulatory properties of cell-free DNA in plasma of celiac disease patients - A pilot study.肠病患者血浆中无细胞 DNA 的免疫调节特性 - 一项初步研究。
Autoimmunity. 2019 Mar;52(2):88-94. doi: 10.1080/08916934.2019.1608965. Epub 2019 May 6.