Suppr超能文献

用于化学疗法和光动力疗法的组蛋白脱乙酰酶抑制剂取代的锌酞菁和铟酞菁的评估

Evaluation of histone deacetylase inhibitor substituted zinc and indium phthalocyanines for chemo- and photodynamic therapy.

作者信息

Aru Başak, Günay Aysel, Demirel Gülderen Yanıkkaya, Gürek Ayşe Gül, Atilla Devrim

机构信息

Faculty of Medicine, Immunology Department, Yeditepe University 34755 Ataşehir İstanbul Turkey

Department of Chemistry, Gebze Technical University 41400 Gebze Kocaeli Turkey

出版信息

RSC Adv. 2021 Oct 28;11(55):34963-34978. doi: 10.1039/d1ra05404j. eCollection 2021 Oct 25.

Abstract

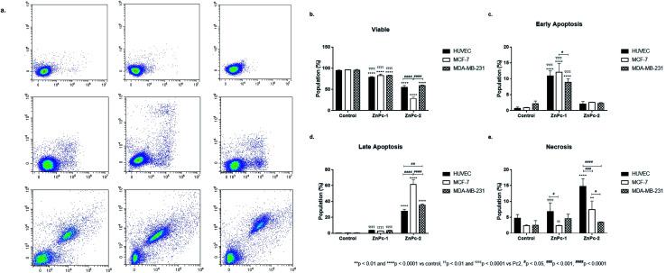
In this study, we synthesized and characterized 3-hydroxypyridin-2-thione (3-HPT) bearing zinc (ZnPc-1 and ZnPc-2) and indium (InPc-1 and InPc-2) phthalocyanine (Pc) derivatives, either non-peripherally or peripherally substituted as photosensitizer (PS) agents and evaluated their anti-cancer efficacy on two breast cancer cell lines, MDA-MB-231 and MCF-7 as well as a human endothelial cell line, HUVEC. Our results indicated different localization patterns between ZnPcs and InPcs in addition to enhanced effects on the mitochondrial network for InPcs. Moreover, peripheral or non-peripheral substitution of HDACi moieties altered cellular localization between ZnPc-1 and ZnPc-2, leading to increased IC values along with decreased anti-cancer activity for non-peripheral substitution. When considering the compounds' differential effects , our data indicates that further research is required to determine the ideal Pcs for anti-cancer PDT treatments since the core metals of the compounds have affected the cellular localization, and positioning of the chemotherapeutic residues may inhibit cellular penetrance.

摘要

在本研究中,我们合成并表征了带有锌(ZnPc - 1和ZnPc - 2)和铟(InPc - 1和InPc - 2)的3 - 羟基吡啶 - 2 - 硫酮(3 - HPT)酞菁(Pc)衍生物,这些衍生物作为光敏剂(PS)进行了非周边或周边取代,并评估了它们对两种乳腺癌细胞系MDA - MB - 231和MCF - 7以及人内皮细胞系HUVEC的抗癌疗效。我们的结果表明,除了InPcs对线粒体网络有增强作用外,ZnPcs和InPcs之间存在不同的定位模式。此外,HDACi部分的周边或非周边取代改变了ZnPc - 1和ZnPc - 2之间的细胞定位,导致非周边取代时IC值增加且抗癌活性降低。考虑到化合物的不同作用,我们的数据表明,由于化合物的核心金属影响了细胞定位,且化疗残基的定位可能会抑制细胞穿透,因此需要进一步研究以确定用于抗癌光动力疗法(PDT)治疗的理想Pcs。

https://cdn.ncbi.nlm.nih.gov/pmc/blobs/97b0/9042886/9faa94663bae/d1ra05404j-s1.jpg

文献检索

告别复杂PubMed语法,用中文像聊天一样搜索,搜遍4000万医学文献。AI智能推荐,让科研检索更轻松。

立即免费搜索

文件翻译

保留排版,准确专业,支持PDF/Word/PPT等文件格式,支持 12+语言互译。

免费翻译文档

深度研究

AI帮你快速写综述,25分钟生成高质量综述,智能提取关键信息,辅助科研写作。

立即免费体验