Suppr超能文献

泌尿科医师在男性肿瘤患者生育力保存中的重要性。

The importance of the urologist in male oncology fertility preservation.

机构信息

Institute of Andrology, University College London Hospitals NHS Foundation Trust, London, UK.

Urology, CHUV, Lausanne, Switzerland.

出版信息

BJU Int. 2022 Nov;130(5):637-645. doi: 10.1111/bju.15772. Epub 2022 May 31.

Abstract

OBJECTIVES

To demonstrate that surgical sperm retrieval (SSR) and spermatogonial stem cell retrieval (SSCR) in an oncological context are safe and successful.

PATIENTS AND METHODS

This a retrospective study in a tertiary hospital in the UK. Patients requiring fertility preservation from December 2017 to January 2020 were included. Data were analysed with Microsoft Excel 2016 and the Statistical Package for the Social Sciences (version 20).

RESULTS

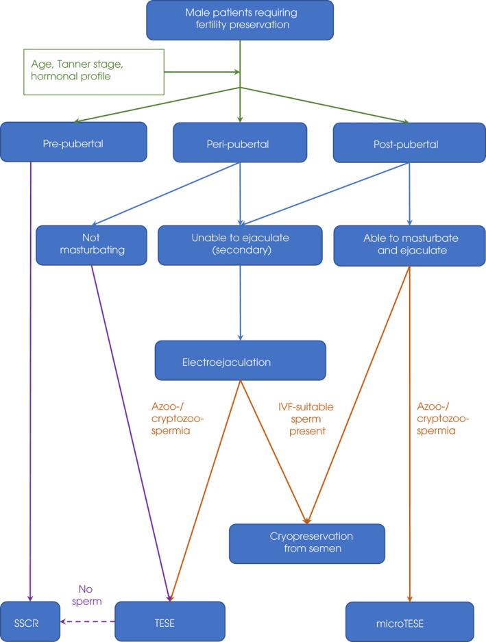
Among 1264 patients referred to the Reproductive Medical Unit at the University College of London Hospitals for cryopreservation prior to gonadotoxic treatment, 39 chose to go forward with SSR/SSCR because they presented as azoo-/cryptozoospermic or an inability to masturbate/ejaculate. Interventions were testicular sperm extraction (23 patients) or aspiration (one), electroejaculation (one), and testicular wedge biopsy for SSCR (14). The median (range) age was 15.0 (10-65) years and the median testosterone level was 4.4 nmoL/L. Primary diagnoses were sarcoma in 11 patients, leukaemia in nine, lymphoma in eight, testicular tumour in five, other oncological haematological entities in two, other solid cancers in two, while two patients had non-oncological haematological diseases. SSR/SSCR could be offered within 7.5 days on average. Chemotherapy could follow within 2 days from SSR/SSCR, and bone marrow transplant occurred within 19.5 days (all expressed as medians). The success rate for SSR was 68.0% (at least one vial/straw collected). The mean (SD) Johnsen score of testicular biopsies was 5.23 (2.25) with a trend towards positive correlation with SSR success (P = 0.07). However, age, hormonal profile and type of cancer did not predict SSR outcome.

CONCLUSION

We show that SSR and SSCR in an oncological context are valid treatment options with a high success rate for patients in which sperm cryopreservation from semen is impossible. By providing an effective pathway, fertility preservation is possible with minimal delay to oncological treatment.

摘要

目的

证明在肿瘤学背景下,外科取精术(SSR)和精原干细胞取精术(SSCR)是安全且有效的。

患者与方法

这是英国一家三级医院的回顾性研究。纳入 2017 年 12 月至 2020 年 1 月期间因性腺毒性治疗而需要生育力保存的患者。数据使用 Microsoft Excel 2016 和统计软件包(第 20 版)进行分析。

结果

在因性腺毒性治疗而转至伦敦大学学院医院生殖医学科进行冷冻保存的 1264 名患者中,有 39 名患者因无精子症/严重少精子症或无法手淫/射精而选择进行 SSR/SSCR。干预措施包括睾丸精子提取术(23 例)或抽吸术(1 例)、电刺激取精术(1 例)和睾丸楔形活检用于 SSCR(14 例)。中位(范围)年龄为 15.0(10-65)岁,中位睾酮水平为 4.4 nmol/L。主要诊断为肉瘤 11 例、白血病 9 例、淋巴瘤 8 例、睾丸肿瘤 5 例、其他肿瘤性血液病 2 例、其他实体瘤 2 例,2 例患者为非肿瘤性血液病。SSR/SSCR 平均可在 7.5 天内完成。SSR/SSCR 后平均 2 天内可进行化疗,骨髓移植平均在 19.5 天内进行(均为中位数)。SSR 的成功率为 68.0%(至少收集 1 个小瓶/管)。睾丸活检的 Johnsen 评分平均值(标准差)为 5.23(2.25),与 SSR 成功率呈正相关趋势(P=0.07)。然而,年龄、激素谱和癌症类型均不能预测 SSR 结果。

结论

我们证明了在肿瘤学背景下,SSR 和 SSCR 是有效的治疗选择,对于那些无法从精液中冷冻精子的患者,其成功率较高。通过提供有效的途径,在对肿瘤治疗的最小延迟下,生育力保存成为可能。

https://cdn.ncbi.nlm.nih.gov/pmc/blobs/5647/9796952/5909b2ff1dd3/BJU-130-637-g002.jpg

相似文献

1
The importance of the urologist in male oncology fertility preservation.
BJU Int. 2022 Nov;130(5):637-645. doi: 10.1111/bju.15772. Epub 2022 May 31.
2
United Kingdom data collection of semen quality in transgender adolescent females seeking fertility preservation.
Fertil Steril. 2025 Feb;123(2):313-321. doi: 10.1016/j.fertnstert.2024.09.006. Epub 2024 Sep 7.
3
Long-term follow-up of boys who have undergone a testicular biopsy for fertility preservation.
Hum Reprod. 2021 Jan 1;36(1):26-39. doi: 10.1093/humrep/deaa281.
4
The feasibility of fertility preservation in adolescents with Klinefelter syndrome.
Hum Reprod. 2013 Jun;28(6):1468-79. doi: 10.1093/humrep/det084. Epub 2013 Mar 28.
9
Outcomes of operative sperm retrieval strategies for fertility preservation among males scheduled to undergo cancer treatment.
Fertil Steril. 2014 Mar;101(3):805-11. doi: 10.1016/j.fertnstert.2013.11.122. Epub 2014 Jan 11.
10
A European perspective on testicular tissue cryopreservation for fertility preservation in prepubertal and adolescent boys.
Hum Reprod. 2015 Nov;30(11):2463-75. doi: 10.1093/humrep/dev190. Epub 2015 Sep 10.

引用本文的文献

本文引用的文献

2
Fertility preservation in boys: recent developments and new insights .
Hum Reprod Open. 2020 Jun 6;2020(3):hoaa016. doi: 10.1093/hropen/hoaa016. eCollection 2020.
3
In vitro testicular organogenesis from human fetal gonads produces fertilization-competent spermatids.
Cell Res. 2020 Mar;30(3):244-255. doi: 10.1038/s41422-020-0283-z. Epub 2020 Feb 21.
4
Testicular tissue cryopreservation is the preferred method to preserve spermatogonial stem cells prior to transplantation.
Reprod Biomed Online. 2020 Feb;40(2):261-269. doi: 10.1016/j.rbmo.2019.10.016. Epub 2019 Nov 7.
5
Risks of genetic damage in offspring conceived using spermatozoa produced during chemotherapy or radiotherapy.
Andrology. 2020 May;8(3):545-558. doi: 10.1111/andr.12740. Epub 2020 Feb 25.
10
Autologous grafting of cryopreserved prepubertal rhesus testis produces sperm and offspring.
Science. 2019 Mar 22;363(6433):1314-1319. doi: 10.1126/science.aav2914.

文献AI研究员

20分钟写一篇综述,助力文献阅读效率提升50倍。

立即体验

用中文搜PubMed

大模型驱动的PubMed中文搜索引擎

马上搜索

文档翻译

学术文献翻译模型,支持多种主流文档格式。

立即体验