Suppr超能文献

成神经管细胞瘤细胞起源的发育阶段限制了 Sonic hedgehog 通路的使用和药物敏感性。

The developmental stage of the medulloblastoma cell-of-origin restricts Sonic hedgehog pathway usage and drug sensitivity.

机构信息

European Research Institute for the Biology of Ageing/ERIBA, University Medical Center Groningen, University of Groningen, Hanzeplein 1, 9700 RB, Groningen, The Netherlands.

Department of Pediatrics/Pediatric Oncology and Hematology, University Medical Center Groningen, University of Groningen, Hanzeplein 1, 9700 RB, Groningen, The Netherlands.

出版信息

J Cell Sci. 2022 Jun 1;135(11). doi: 10.1242/jcs.258608. Epub 2022 Jun 8.

Abstract

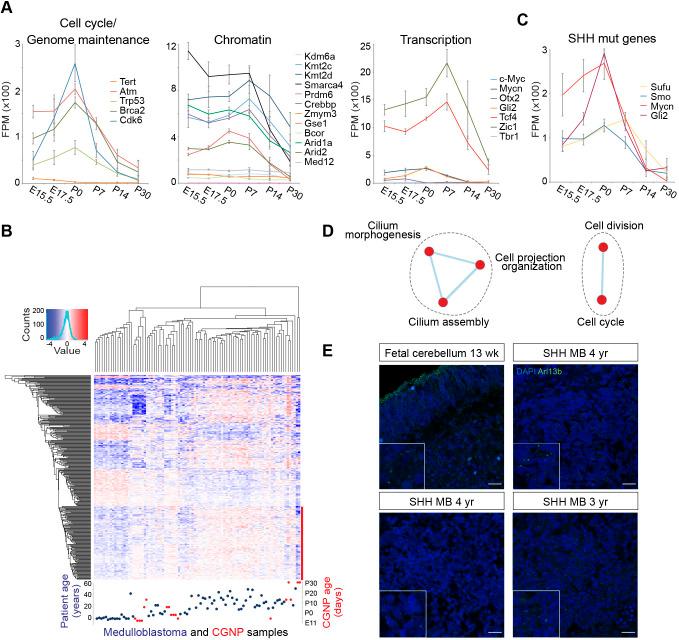
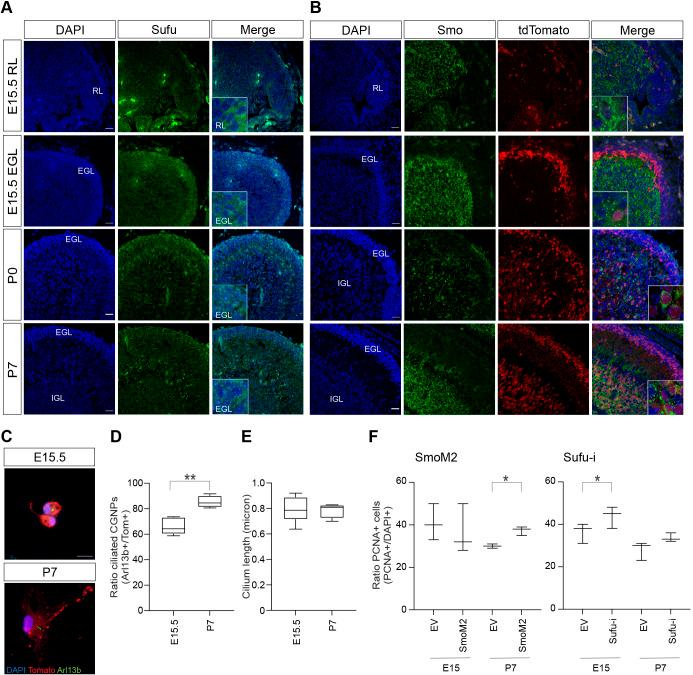
Sonic hedgehog (SHH) medulloblastoma originates from the cerebellar granule neuron progenitor (CGNP) lineage, which depends on Hedgehog signaling for its perinatal expansion. Whereas SHH tumors exhibit overall deregulation of this pathway, they also show patient age-specific aberrations. To investigate whether the developmental stage of the CGNP can account for these age-specific lesions, we analyzed developing murine CGNP transcriptomes and observed highly dynamic gene expression as a function of age. Cross-species comparison with human SHH medulloblastoma showed partial maintenance of these expression patterns, and highlighted low primary cilium expression as hallmark of infant medulloblastoma and early embryonic CGNPs. This coincided with reduced responsiveness to upstream SHH pathway component Smoothened, whereas sensitivity to downstream components SUFU and GLI family proteins was retained. Together, these findings can explain the preference for SUFU mutations in infant medulloblastoma and suggest that drugs targeting the downstream SHH pathway will be most appropriate for infant patients.

摘要

声波刺猬(SHH)髓母细胞瘤起源于小脑颗粒神经元前体细胞(CGNP)谱系,该谱系依赖于 Hedgehog 信号通路在围产期进行扩增。虽然 SHH 肿瘤表现出该通路的整体失调,但它们也表现出患者年龄特异性的异常。为了研究 CGNP 的发育阶段是否可以解释这些年龄特异性病变,我们分析了发育中的鼠 CGNP 转录组,并观察到基因表达随年龄的变化呈现高度动态性。与人类 SHH 髓母细胞瘤的跨物种比较显示出这些表达模式的部分维持,并突出了低初级纤毛表达作为婴儿髓母细胞瘤和早期胚胎 CGNPs 的特征。这与上游 SHH 通路成分 Smoothened 的反应性降低相一致,而对下游成分 SUFU 和 GLI 家族蛋白的敏感性则保持不变。总之,这些发现可以解释婴儿髓母细胞瘤中偏爱 SUFU 突变的原因,并表明针对下游 SHH 通路的药物将最适合婴儿患者。

https://cdn.ncbi.nlm.nih.gov/pmc/blobs/3c25/9234672/4a0f1a5014d6/joces-135-258608-g1.jpg

文献检索

告别复杂PubMed语法,用中文像聊天一样搜索,搜遍4000万医学文献。AI智能推荐,让科研检索更轻松。

立即免费搜索

文件翻译

保留排版,准确专业,支持PDF/Word/PPT等文件格式,支持 12+语言互译。

免费翻译文档

深度研究

AI帮你快速写综述,25分钟生成高质量综述,智能提取关键信息,辅助科研写作。

立即免费体验