• 文献检索
  • 文档翻译
  • 深度研究
  • 学术资讯
  • Suppr Zotero 插件Zotero 插件
  • 邀请有礼
  • 套餐&价格
  • 历史记录
应用&插件
Suppr Zotero 插件Zotero 插件浏览器插件Mac 客户端Windows 客户端微信小程序
定价
高级版会员购买积分包购买API积分包
服务
文献检索文档翻译深度研究API 文档MCP 服务
关于我们
关于 Suppr公司介绍联系我们用户协议隐私条款
关注我们

Suppr 超能文献

核心技术专利:CN118964589B侵权必究
粤ICP备2023148730 号-1Suppr @ 2026

文献检索

告别复杂PubMed语法,用中文像聊天一样搜索,搜遍4000万医学文献。AI智能推荐,让科研检索更轻松。

立即免费搜索

文件翻译

保留排版,准确专业,支持PDF/Word/PPT等文件格式,支持 12+语言互译。

免费翻译文档

深度研究

AI帮你快速写综述,25分钟生成高质量综述,智能提取关键信息,辅助科研写作。

立即免费体验

低毒性疏水细胞穿透肽修饰的紫杉醇脂质体在乳腺癌中的抗癌疗效:一项体内和体外评估。

The anticancer efficacy of paclitaxel liposomes modified with low-toxicity hydrophobic cell-penetrating peptides in breast cancer: an and evaluation.

作者信息

Zhang Qi, Wang Jing, Zhang Hao, Liu Dan, Ming Linlin, Liu Lei, Dong Yan, Jian Baiyu, Cai Defu

机构信息

Institute of Medicine and Drug Research, Qiqihar Medical University Qiqihar 161006 P. R. China

The Third Affiliated Hospital, Qiqihar Medical University Qiqihar 161006 P. R. China.

出版信息

RSC Adv. 2018 Jul 2;8(43):24084-24093. doi: 10.1039/c8ra03607a.

DOI:10.1039/c8ra03607a
PMID:35539172
原文链接:https://pmc.ncbi.nlm.nih.gov/articles/PMC9081855/
Abstract

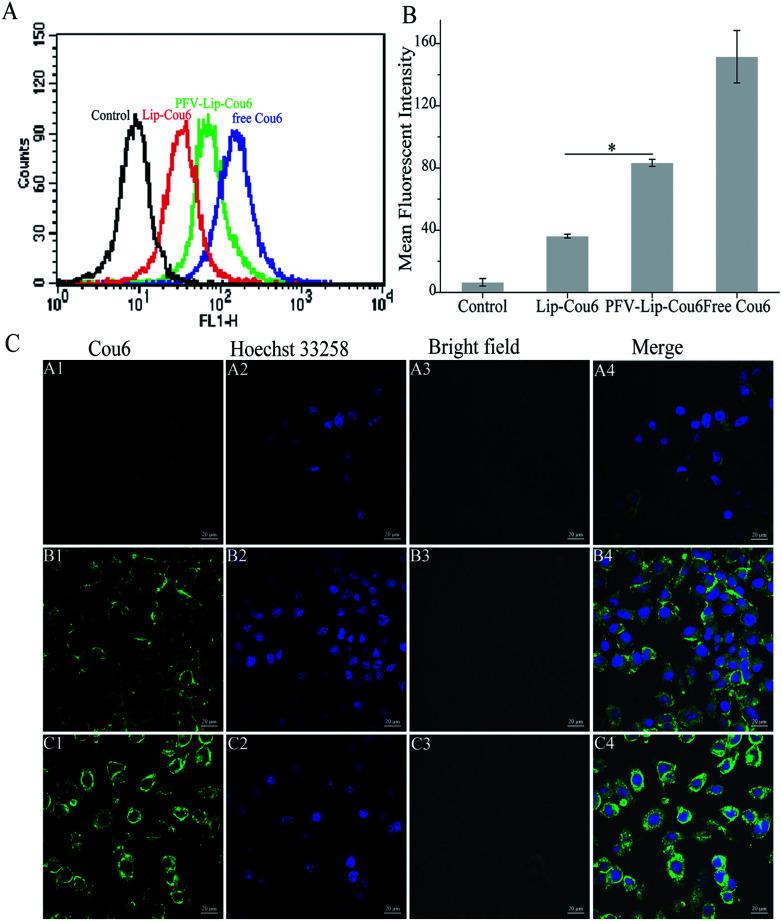
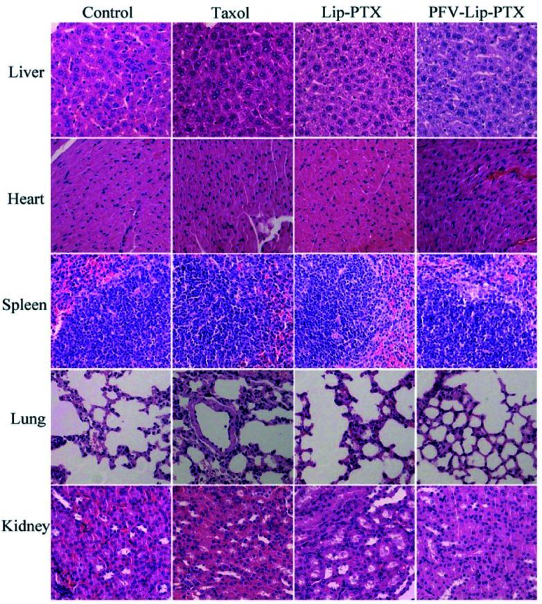
In our recent study, hydrophobic cell-penetrating peptides (CPPs) were demonstrated as an effective method of improving cancer treatment. To provide more evidence and broaden the application range for this promising strategy of improving cancer treatment, novel hydrophobic CPP-modified (PFV-modified) nanoliposomes loaded with paclitaxel, termed PFV-Lip-PTX, were developed as a treatment for breast cancer. Physicochemical evaluations of PFV-Lip-PTX revealed spheroid-like regular vesicles of about 120 nm in diameter with negative charge. An release study indicated that PTX was released from the liposomes in a controlled and sustained manner. A cellular uptake study indicated that PFV-Lip-PTX exhibited higher internalization efficiency in MCF-7 cells than non-modified liposomes. It was also demonstrated that PFV modification improved the cytotoxicity of PTX a hydrophobic interaction between the PFV-Lip and cell lipid membranes compared with non-modified liposomes. Moreover, studies demonstrated that the PFV-modified liposomes led to highly efficient targeting and accumulation in an MCF-7 xenograft tumor and improved the antitumor efficacy of PTX. Finally, PFV-Lip-PTX showed low systemic toxicity evidenced by fewer changes in the body weights of mice and no visible histological changes in major healthy organs. Therefore, our results indicate that PFV-Lip-PTX has great potential in tumor-targeting and effective antitumor treatment.

摘要

在我们最近的研究中,疏水性细胞穿透肽(CPPs)被证明是一种改善癌症治疗的有效方法。为了提供更多证据并扩大这种有前景的癌症治疗策略的应用范围,我们开发了一种新型的载有紫杉醇的疏水性CPP修饰(PFV修饰)纳米脂质体,称为PFV-Lip-PTX,用于治疗乳腺癌。对PFV-Lip-PTX的物理化学评估显示,其为直径约120 nm的类球状规则囊泡,带负电荷。释放研究表明,紫杉醇从脂质体中以可控和持续的方式释放。细胞摄取研究表明,PFV-Lip-PTX在MCF-7细胞中的内化效率高于未修饰的脂质体。研究还表明,与未修饰的脂质体相比,PFV修饰通过PFV-Lip与细胞膜脂质之间的疏水相互作用提高了紫杉醇的细胞毒性。此外,研究表明,PFV修饰的脂质体在MCF-7异种移植肿瘤中实现了高效靶向和积累,并提高了紫杉醇的抗肿瘤疗效。最后,PFV-Lip-PTX显示出较低的全身毒性,表现为小鼠体重变化较小,主要健康器官无明显组织学变化。因此,我们的结果表明,PFV-Lip-PTX在肿瘤靶向和有效的抗肿瘤治疗方面具有巨大潜力。

https://cdn.ncbi.nlm.nih.gov/pmc/blobs/3561/9081855/044fef4aa87e/c8ra03607a-f9.jpg
https://cdn.ncbi.nlm.nih.gov/pmc/blobs/3561/9081855/ded70eac6367/c8ra03607a-f1.jpg
https://cdn.ncbi.nlm.nih.gov/pmc/blobs/3561/9081855/4207da6bf99e/c8ra03607a-f2.jpg
https://cdn.ncbi.nlm.nih.gov/pmc/blobs/3561/9081855/a255e8739fe6/c8ra03607a-f3.jpg
https://cdn.ncbi.nlm.nih.gov/pmc/blobs/3561/9081855/9aa0751f8738/c8ra03607a-f4.jpg
https://cdn.ncbi.nlm.nih.gov/pmc/blobs/3561/9081855/cf6c52af06d9/c8ra03607a-f5.jpg
https://cdn.ncbi.nlm.nih.gov/pmc/blobs/3561/9081855/85201c30baae/c8ra03607a-f6.jpg
https://cdn.ncbi.nlm.nih.gov/pmc/blobs/3561/9081855/37d84777eec7/c8ra03607a-f7.jpg
https://cdn.ncbi.nlm.nih.gov/pmc/blobs/3561/9081855/6862c11eaea7/c8ra03607a-f8.jpg
https://cdn.ncbi.nlm.nih.gov/pmc/blobs/3561/9081855/044fef4aa87e/c8ra03607a-f9.jpg
https://cdn.ncbi.nlm.nih.gov/pmc/blobs/3561/9081855/ded70eac6367/c8ra03607a-f1.jpg
https://cdn.ncbi.nlm.nih.gov/pmc/blobs/3561/9081855/4207da6bf99e/c8ra03607a-f2.jpg
https://cdn.ncbi.nlm.nih.gov/pmc/blobs/3561/9081855/a255e8739fe6/c8ra03607a-f3.jpg
https://cdn.ncbi.nlm.nih.gov/pmc/blobs/3561/9081855/9aa0751f8738/c8ra03607a-f4.jpg
https://cdn.ncbi.nlm.nih.gov/pmc/blobs/3561/9081855/cf6c52af06d9/c8ra03607a-f5.jpg
https://cdn.ncbi.nlm.nih.gov/pmc/blobs/3561/9081855/85201c30baae/c8ra03607a-f6.jpg
https://cdn.ncbi.nlm.nih.gov/pmc/blobs/3561/9081855/37d84777eec7/c8ra03607a-f7.jpg
https://cdn.ncbi.nlm.nih.gov/pmc/blobs/3561/9081855/6862c11eaea7/c8ra03607a-f8.jpg
https://cdn.ncbi.nlm.nih.gov/pmc/blobs/3561/9081855/044fef4aa87e/c8ra03607a-f9.jpg

相似文献

1
The anticancer efficacy of paclitaxel liposomes modified with low-toxicity hydrophobic cell-penetrating peptides in breast cancer: an and evaluation.低毒性疏水细胞穿透肽修饰的紫杉醇脂质体在乳腺癌中的抗癌疗效:一项体内和体外评估。
RSC Adv. 2018 Jul 2;8(43):24084-24093. doi: 10.1039/c8ra03607a.
2
Hydrophobic penetrating peptide PFVYLI-modified stealth liposomes for doxorubicin delivery in breast cancer therapy.疏水穿透肽 PFVYLI 修饰的隐形脂质体用于乳腺癌治疗中的阿霉素递送。
Biomaterials. 2014 Feb;35(7):2283-94. doi: 10.1016/j.biomaterials.2013.11.088. Epub 2013 Dec 19.
3
A pH-responsive cell-penetrating peptide-modified liposomes with active recognizing of integrin αvβ3 for the treatment of melanoma.一种 pH 响应型细胞穿透肽修饰的脂质体,具有主动识别整合素 αvβ3 的功能,用于治疗黑色素瘤。
J Control Release. 2015 Nov 10;217:138-50. doi: 10.1016/j.jconrel.2015.09.009. Epub 2015 Sep 12.
4
Estrone-Conjugated PEGylated Liposome Co-Loaded Paclitaxel and Carboplatin Improve Anti-Tumor Efficacy in Ovarian Cancer and Reduce Acute Toxicity of Chemo-Drugs.雌酮结合聚乙二醇化脂质体共载紫杉醇和卡铂提高卵巢癌的抗肿瘤疗效并降低化疗药物的急性毒性。
Int J Nanomedicine. 2022 Jul 7;17:3013-3041. doi: 10.2147/IJN.S362263. eCollection 2022.
5
Enhancement of Antitumor Efficacy of Paclitaxel-Loaded PEGylated Liposomes by N,N-Dimethyl Tertiary Amino Moiety in Pancreatic Cancer.N,N-二甲基叔胺基团增强胰腺癌中载紫杉醇聚乙二醇化脂质体的抗肿瘤疗效
Drug Des Devel Ther. 2020 Jul 23;14:2945-2957. doi: 10.2147/DDDT.S261017. eCollection 2020.
6
Comparison of two methods for tumour-targeting peptide modification of liposomes.比较两种方法用于脂质体的肿瘤靶向肽修饰。
Acta Pharmacol Sin. 2023 Apr;44(4):832-840. doi: 10.1038/s41401-022-01011-4. Epub 2022 Oct 21.
7
Enhanced anticancer efficacy of paclitaxel through multistage tumor-targeting liposomes modified with RGD and KLA peptides.通过用RGD和KLA肽修饰的多级肿瘤靶向脂质体增强紫杉醇的抗癌疗效。
Int J Nanomedicine. 2017 Feb 27;12:1517-1537. doi: 10.2147/IJN.S122859. eCollection 2017.
8
A pH-responsive α-helical cell penetrating peptide-mediated liposomal delivery system.一种 pH 响应性 α-螺旋细胞穿透肽介导的脂质体递药系统。
Biomaterials. 2013 Oct;34(32):7980-93. doi: 10.1016/j.biomaterials.2013.07.014. Epub 2013 Jul 24.
9
High Tumor Penetration of Paclitaxel Loaded pH Sensitive Cleavable Liposomes by Depletion of Tumor Collagen I in Breast Cancer.通过消耗乳腺癌中的肿瘤I型胶原蛋白,载有紫杉醇的pH敏感可裂解脂质体实现高肿瘤穿透性
ACS Appl Mater Interfaces. 2015 May 13;7(18):9691-701. doi: 10.1021/acsami.5b01473. Epub 2015 May 1.
10
Dual Receptor Targeting Cell Penetrating Peptide Modified Liposome for Glioma and Breast Cancer Postoperative Recurrence Therapy.双受体靶向细胞穿透肽修饰脂质体用于脑胶质瘤和乳腺癌术后复发治疗。
Pharm Res. 2018 Apr 26;35(7):130. doi: 10.1007/s11095-018-2399-0.

引用本文的文献

1
Potential of Exosomes as Multifunctional Nanocarriers for Targeted Drug Delivery.外泌体作为多功能纳米载体用于靶向药物递送的潜力
Mol Biotechnol. 2024 Sep 13. doi: 10.1007/s12033-024-01268-6.
2
Study on Cytochrome P450 Metabolic Profile of Paclitaxel on Rats using QTOF-MS.采用 QTOF-MS 技术研究紫杉醇在大鼠体内的细胞色素 P450 代谢谱。
Curr Drug Metab. 2024;25(5):330-339. doi: 10.2174/0113892002308509240711100502.
3
Carrier-Free, Amorphous Verteporfin Nanodrug for Enhanced Photodynamic Cancer Therapy and Brain Drug Delivery.无载体、非晶态维替泊芬纳米药物用于增强光动力癌症治疗和脑内药物递送。

本文引用的文献

1
Hydrophobic binding peptide-conjugated hybrid lipid-mesoporous silica nanoparticles for effective chemo-photothermal therapy of pancreatic cancer.用于胰腺癌有效化学-光热治疗的疏水结合肽共轭杂化脂质-介孔二氧化硅纳米粒子
Drug Deliv. 2017 Nov;24(1):1690-1702. doi: 10.1080/10717544.2017.1396382.
2
Enhanced delivery of paclitaxel liposomes using focused ultrasound with microbubbles for treating nude mice bearing intracranial glioblastoma xenografts.使用聚焦超声联合微泡增强紫杉醇脂质体递送用于治疗荷颅内胶质母细胞瘤异种移植瘤的裸鼠。
Int J Nanomedicine. 2017 Aug 9;12:5613-5629. doi: 10.2147/IJN.S136401. eCollection 2017.
3
Adv Sci (Weinh). 2024 May;11(17):e2302872. doi: 10.1002/advs.202302872. Epub 2024 Mar 6.
4
Influence of Polysaccharide Coating on the Stability and Antioxidant Activity of Liposomes Ginsenoside Rh2.多糖包衣对脂质体人参皂苷Rh2稳定性和抗氧化活性的影响
Foods. 2023 Oct 29;12(21):3946. doi: 10.3390/foods12213946.
5
Synthesis and Characterization of Paclitaxel-Loaded PEGylated Liposomes by the Microfluidics Method.微流控法制备紫杉醇载药 PEG 化脂质体及表征
Mol Pharm. 2023 Dec 4;20(12):6184-6196. doi: 10.1021/acs.molpharmaceut.3c00596. Epub 2023 Nov 6.
6
Resveratrol Loaded by Folate-Modified Liposomes Inhibits Osteosarcoma Growth and Lung Metastasis via Regulating JAK2/STAT3 Pathway.叶酸修饰脂质体载白藜芦醇通过调控 JAK2/STAT3 通路抑制骨肉瘤生长及肺转移
Int J Nanomedicine. 2023 May 19;18:2677-2691. doi: 10.2147/IJN.S398046. eCollection 2023.
7
Polysialic acid-functionalized liposomes for efficient honokiol delivery to inhibit breast cancer growth and metastasis.聚唾液酸功能化脂质体高效递送和厚朴酚抑制乳腺癌生长和转移
Drug Deliv. 2023 Dec;30(1):2181746. doi: 10.1080/10717544.2023.2181746.
8
A facile method for anti-cancer drug encapsulation into polymersomes with a core-satellite structure.一种将抗癌药物封装到具有核-卫星结构的聚合物囊泡中的简便方法。
Drug Deliv. 2022 Dec;29(1):2414-2427. doi: 10.1080/10717544.2022.2103209.
9
Functionalized Liposome and Albumin-Based Systems as Carriers for Poorly Water-Soluble Anticancer Drugs: An Updated Review.功能化脂质体和白蛋白基体系作为难溶性抗癌药物载体的最新综述
Biomedicines. 2022 Feb 18;10(2):486. doi: 10.3390/biomedicines10020486.
10
Gelatin Coating for the Improvement of Stability and Cell Uptake of Hydrophobic Drug-Containing Liposomes.明胶涂层改善疏水性载药脂质体的稳定性和细胞摄取。
Molecules. 2022 Feb 3;27(3):1041. doi: 10.3390/molecules27031041.
Folate-targeted polymersomes loaded with both paclitaxel and doxorubicin for the combination chemotherapy of hepatocellular carcinoma.
负载紫杉醇和阿霉素的叶酸靶向聚合物囊泡用于肝细胞癌的联合化疗
Acta Biomater. 2017 Aug;58:399-412. doi: 10.1016/j.actbio.2017.06.017. Epub 2017 Jun 13.
4
Self-assembled liposomes of dual paclitaxel-phospholipid prodrug for anticancer therapy.用于抗癌治疗的双紫杉醇 - 磷脂前药自组装脂质体。
Int J Pharm. 2017 Jun 30;526(1-2):11-22. doi: 10.1016/j.ijpharm.2017.04.024. Epub 2017 Apr 12.
5
Enhanced anticancer efficacy of paclitaxel through multistage tumor-targeting liposomes modified with RGD and KLA peptides.通过用RGD和KLA肽修饰的多级肿瘤靶向脂质体增强紫杉醇的抗癌疗效。
Int J Nanomedicine. 2017 Feb 27;12:1517-1537. doi: 10.2147/IJN.S122859. eCollection 2017.
6
Breast cancer.乳腺癌。
Lancet. 2017 Mar 18;389(10074):1134-1150. doi: 10.1016/S0140-6736(16)31891-8. Epub 2016 Nov 17.
7
Cell-penetrating peptides with intracellular organelle targeting.具有细胞内细胞器靶向性的细胞穿透肽。
Expert Opin Drug Deliv. 2017 Feb;14(2):245-255. doi: 10.1080/17425247.2016.1213237. Epub 2016 Aug 2.
8
The Use ofa Hydrophobic Binding Peptide Modified Lipid Nanocarrier Improving Tumor Distribution and Antitumor Efficacy.使用疏水结合肽修饰的脂质纳米载体改善肿瘤分布和抗肿瘤疗效。
J Biomed Nanotechnol. 2016 Jun;12(6):1183-98. doi: 10.1166/jbn.2016.2246.
9
Hyaluronic acid-coated liposomes for targeted delivery of paclitaxel, in-vitro characterization and in-vivo evaluation.透明质酸包覆脂质体用于紫杉醇的靶向递送:体外特性分析和体内评价。
J Control Release. 2016 May 10;229:10-22. doi: 10.1016/j.jconrel.2016.03.012. Epub 2016 Mar 9.
10
A nanomedicine based combination therapy based on QLPVM peptide functionalized liposomal tamoxifen and doxorubicin against Luminal A breast cancer.一种基于QLPVM肽功能化脂质体他莫昔芬和阿霉素的纳米药物联合疗法治疗腔面A型乳腺癌。
Nanomedicine. 2016 Feb;12(2):387-97. doi: 10.1016/j.nano.2015.12.360. Epub 2015 Dec 19.