Suppr超能文献

一种轻质木材-溶菌酶环保敷料的制备及其对伤口愈合的影响。

Preparation of a balsa-lysozyme eco-friendly dressing and its effect on wound healing.

作者信息

Zhou Daijun, Yang Tao, Xing Malcolm, Luo Gaoxing

机构信息

Institute of Burn Research, State Key Laboratory of Trauma, Burn and Combined Injury, Key Laboratory of Proteomics of Chongqing, Southwest Hospital, Army Medical University (Third Military Medical University) 30 Gaotanyan Main Street, Shapingba District Chongqing 400038 China

出版信息

RSC Adv. 2018 Apr 10;8(24):13493-13502. doi: 10.1039/c8ra02629g. eCollection 2018 Apr 9.

Abstract

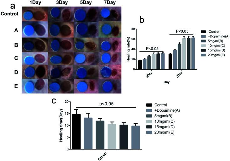
This study aims to prepare an eco-friendly dressing using a balsa derived membrane with lysozyme included for anti-bacterial purposes. The balsa-lysozyme was prepared using delignification (control) and dopamine (group A) methods for mussel-inspired adhesion of 5, 10, 15 and 20 mg ml lysozyme (groups B, C, D and E). Fourier infrared spectra and the contact angle test showed that lysozyme adhered to the membrane. With increasing concentration of lysozyme, the drug-loading rate of balsa-lysozyme increased and the encapsulation efficiency decreased ( < 0.05). The cumulative release percentages after 72 h were 80.7%, 90.6%, 91.4%and 92.3% in groups B, C, D and E, respectively. There was a significant antibacterial effect against both and . The cytotoxicity of the wood dressing was not detected until day 7. On day 7, the healing rates were 30.7%, 38.3%, 50.7%, 61.2%, 61.9% and 62.4% for the control, A, B, C, D and E group ( < 0.05). Similarly, the lengths of the new epithelium were 631.7 μm, 702.5 μm, 759.4 μm, 825.3 μm, 831.7 μm and 836.6 μm for the control group, A, B, C, and D, E respectively ( < 0.05). Furthermore, PCNA and CD31 expression indicated enhanced cell proliferation and angiogenesis in the C, D and E group ( < 0.05).

摘要

本研究旨在制备一种环保敷料,该敷料使用含有溶菌酶的轻木衍生膜以达到抗菌目的。采用脱木质素法(对照组)和多巴胺法(A组)制备轻木-溶菌酶,以实现对5、10、15和20mg/ml溶菌酶(B、C、D和E组)的贻贝启发式粘附。傅里叶红外光谱和接触角测试表明溶菌酶粘附在膜上。随着溶菌酶浓度的增加,轻木-溶菌酶的载药率增加而包封率降低(P<0.05)。B、C、D和E组72小时后的累积释放率分别为80.7%、90.6%、91.4%和92.3%。对金黄色葡萄球菌和大肠杆菌均有显著抗菌效果。直到第7天才检测到木质敷料的细胞毒性。在第7天,对照组、A组、B组、C组、D组和E组的愈合率分别为30.7%、38.3%、50.7%、61.2%、61.9%和62.4%(P<0.05)。同样,对照组、A组、B组、C组、D组及E组新上皮长度分别为631.7μm、702.5μm、759.4μm、825.3μm、831.7μm和836.6μm(P<0.05)。此外,PCNA和CD31表达表明C组、D组和E组细胞增殖和血管生成增强(P<0.05)。

https://cdn.ncbi.nlm.nih.gov/pmc/blobs/6200/9079789/d94851aafeda/c8ra02629g-f1.jpg

文献检索

告别复杂PubMed语法,用中文像聊天一样搜索,搜遍4000万医学文献。AI智能推荐,让科研检索更轻松。

立即免费搜索

文件翻译

保留排版,准确专业,支持PDF/Word/PPT等文件格式,支持 12+语言互译。

免费翻译文档

深度研究

AI帮你快速写综述,25分钟生成高质量综述,智能提取关键信息,辅助科研写作。

立即免费体验