Suppr超能文献

D-allo 果糖通过诱导自噬增强羟氯喹对 Lewis 肺癌细胞生长的疗效。

D‑allose enhances the efficacy of hydroxychloroquine against Lewis lung carcinoma cell growth by inducing autophagy.

机构信息

Department of Disease Control and Prevention, Fujita Health University, Aichi 470‑1192, Japan.

Department of Informative Clinical Medicine, Fujita Health University, Aichi 470‑1192, Japan.

出版信息

Oncol Rep. 2022 Jun;47(6). doi: 10.3892/or.2022.8328. Epub 2022 May 11.

Abstract

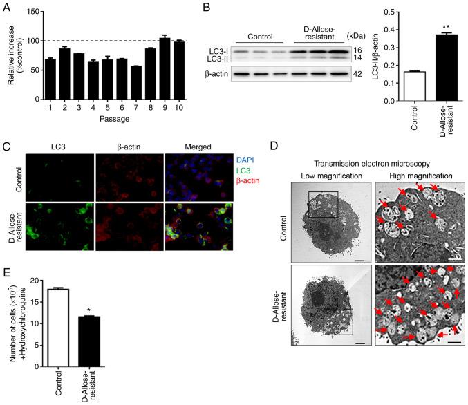
Various cancer cells require massive amounts of glucose as an energy source for their dysregulated growth. Although D‑allose, a rare sugar, inhibits tumor cell growth via inhibition of glucose uptake, a few cells can survive after treatment. However, the mechanism by which D‑allose‑resistant cells are generated remains unclear. Here, we investigated the properties of D‑allose‑resistant cells and evaluated the efficacy of combined treatment with this rare sugar and antitumor drugs. To this end, we established a D‑allose‑resistant tumor cell line and prepared a C57BL/6J mouse tumor xenograft model using Lewis lung carcinoma (LLC) cells. Xenograft‑bearing mice were treated with D‑allose (9 g/kg) and/or hydroxychloroquine (HCQ, 60 mg/kg), an autophagy inhibitor, for two weeks. Although D‑allose inhibited LLC cell growth in a dose‑dependent manner, a few cells survived. The upregulation of LC3‑II, a classical autophagy marker, and the downregulation of mTOR and its downstream molecule Beclin1 were observed in established D‑allose‑resistant LLC cells, which were more sensitive to cell death induced by HCQ. Similarly, in the tumor xenograft model, the tumor volume in mice co‑treated with D‑allose and HCQ was considerably smaller than that in untreated or HCQ‑treated mice. Importantly, the administration of D‑allose induced autophagy selectively at the tumor site of the xenograft‑bearing mice. These results provide a new therapeutic strategy targeting autophagy which is induced in tumor cells by D‑allose administration, and may be used to improve therapies for lung cancer.

摘要

各种癌细胞需要大量的葡萄糖作为其不受调节的生长的能量来源。尽管 D-allo 糖,一种罕见的糖,通过抑制葡萄糖摄取来抑制肿瘤细胞生长,但在治疗后仍有少数细胞能够存活。然而,D-allo 糖耐药细胞产生的机制仍不清楚。在这里,我们研究了 D-allo 糖耐药细胞的特性,并评估了将这种稀有糖与抗肿瘤药物联合治疗的疗效。为此,我们建立了 D-allo 糖耐药肿瘤细胞系,并使用 Lewis 肺癌(LLC)细胞制备 C57BL/6J 小鼠肿瘤异种移植模型。荷瘤小鼠用 D-allo 糖(9 g/kg)和/或羟氯喹(HCQ,60 mg/kg),一种自噬抑制剂,治疗两周。尽管 D-allo 糖以剂量依赖的方式抑制 LLC 细胞生长,但仍有少数细胞存活。在建立的 D-allo 糖耐药 LLC 细胞中观察到 LC3-II 的上调,这是一种经典的自噬标志物,以及 mTOR 及其下游分子 Beclin1 的下调,这些细胞对 HCQ 诱导的细胞死亡更为敏感。同样,在肿瘤异种移植模型中,与未处理或 HCQ 处理的小鼠相比,用 D-allo 糖和 HCQ 共同处理的小鼠的肿瘤体积明显较小。重要的是,D-allo 糖的给药选择性地诱导了荷瘤小鼠异种移植瘤部位的自噬。这些结果为靶向 D-allo 糖给药诱导的肿瘤细胞自噬提供了一种新的治疗策略,并可能用于改善肺癌的治疗。

https://cdn.ncbi.nlm.nih.gov/pmc/blobs/9b27/9115634/1a9e7e954d8b/or-47-06-08328-g00.jpg

文献检索

告别复杂PubMed语法,用中文像聊天一样搜索,搜遍4000万医学文献。AI智能推荐,让科研检索更轻松。

立即免费搜索

文件翻译

保留排版,准确专业,支持PDF/Word/PPT等文件格式,支持 12+语言互译。

免费翻译文档

深度研究

AI帮你快速写综述,25分钟生成高质量综述,智能提取关键信息,辅助科研写作。

立即免费体验