Institute of Clinical Neuroimmunology, University Hospital, LMU Munich, 81377, Munich, Germany.
Biomedical Center Munich (BMC), Faculty of Medicine, LMU Munich, 82152, Planegg-Martinsried, Germany.
Nat Commun. 2022 May 12;13(1):2659. doi: 10.1038/s41467-022-29992-0.
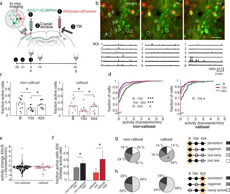
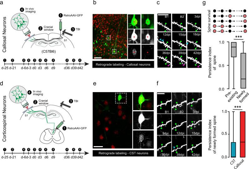
Traumatic brain injury (TBI) results in deficits that are often followed by recovery. The contralesional cortex can contribute to this process but how distinct contralesional neurons and circuits respond to injury remains to be determined. To unravel adaptations in the contralesional cortex, we used chronic in vivo two-photon imaging. We observed a general decrease in spine density with concomitant changes in spine dynamics over time. With retrograde co-labeling techniques, we showed that callosal neurons are uniquely affected by and responsive to TBI. To elucidate circuit connectivity, we used monosynaptic rabies tracing, clearing techniques and histology. We demonstrate that contralesional callosal neurons adapt their input circuitry by strengthening ipsilateral connections from pre-connected areas. Finally, functional in vivo two-photon imaging demonstrates that the restoration of pre-synaptic circuitry parallels the restoration of callosal activity patterns. Taken together our study thus delineates how callosal neurons structurally and functionally adapt following a contralateral murine TBI.
创伤性脑损伤 (TBI) 会导致各种缺陷,这些缺陷通常会随着康复而得到改善。对侧皮层可能有助于这一过程,但对侧神经元和回路的反应如何还需要进一步确定。为了阐明对侧皮层的适应性,我们使用了慢性体内双光子成像技术。我们观察到随着时间的推移,树突棘密度普遍下降,同时树突棘动力学也发生了变化。通过逆行共标记技术,我们表明胼胝体神经元是唯一受到 TBI 影响并对其有反应的神经元。为了阐明回路连接,我们使用了单突触狂犬病毒示踪、清除技术和组织学。我们证明,对侧胼胝体神经元通过增强来自预先连接区域的同侧连接来适应其输入回路。最后,功能体内双光子成像表明,突触前回路的恢复与胼胝体活动模式的恢复相平行。总之,我们的研究描绘了在对侧小鼠 TBI 后,胼胝体神经元如何在结构和功能上进行适应。