School of Pharmacy, Sungkyunkwan University, Suwon 16419, Korea.
Department of Biopharmaceutical Convergence, Sungkyunkwan University, Suwon 16419, Korea.
Int J Mol Sci. 2022 Apr 30;23(9):5020. doi: 10.3390/ijms23095020.
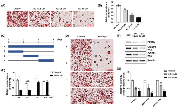
The emergence of the high correlation between type 2 diabetes and obesity with complicated conditions has led to the coinage of the term "diabesity". AMP-activated protein kinase (AMPK) activators and peroxisome proliferator-activated receptor (PPARγ) antagonists have shown therapeutic activity for diabesity, respectively. Hence, the discovery of compounds that activate AMPK as well as antagonize PPARγ may lead to the discovery of novel therapeutic agents for diabesity. In this study, the knockdown of PTPN6 activated AMPK and suppressed adipogenesis in 3T3-L1 cells. By screening a library of 1033 natural products against PTPN6, we found ethyl gallate to be the most selective inhibitor of PTPN6 ( = 3.4 μM). Subsequent assay identified ethyl gallate as the best PPARγ antagonist (IC = 5.4 μM) among the hit compounds inhibiting PTPN6. Ethyl gallate upregulated glucose uptake and downregulated adipogenesis in 3T3-L1 cells as anticipated. These results strongly suggest that ethyl gallate, which targets both PTPN6 and PPARγ, is a potent therapeutic candidate to combat diabesity.
2 型糖尿病和肥胖症与复杂病症之间的高度相关性的出现导致了“糖尿病肥胖症”这一术语的产生。AMP 激活的蛋白激酶 (AMPK) 激活剂和过氧化物酶体增殖物激活受体 (PPARγ) 拮抗剂分别显示出对糖尿病肥胖症的治疗活性。因此,发现既能激活 AMPK 又能拮抗 PPARγ 的化合物可能会发现用于治疗糖尿病肥胖症的新型治疗剂。在这项研究中,PTPN6 的敲低激活了 AMPK 并抑制了 3T3-L1 细胞的脂肪生成。通过对 1033 种天然产物文库针对 PTPN6 的筛选,我们发现没食子酸乙酯是最具选择性的 PTPN6 抑制剂(= 3.4 μM)。随后的测定确定没食子酸乙酯是抑制 PTPN6 的命中化合物中最好的 PPARγ 拮抗剂(IC = 5.4 μM)。没食子酸乙酯如预期的那样上调了 3T3-L1 细胞中的葡萄糖摄取并下调了脂肪生成。这些结果强烈表明,同时针对 PTPN6 和 PPARγ 的没食子酸乙酯是一种有效的治疗候选药物,可用于对抗糖尿病肥胖症。