Suppr超能文献

磷酸化蛋白质组学揭示 HBV 触发的宿主磷酸化信号事件重排。

Phosphoproteomics Unravel HBV Triggered Rewiring of Host Phosphosignaling Events.

机构信息

Institute of Molecular and Cell Biology, Agency for Science Technology and Research, Singapore 138673, Singapore.

Infectious Diseases Translational Research Programme, Department of Microbiology and Immunology, Yong Loo Lin School of Medicine, National University Health System, National University of Singapore, Singapore 117545, Singapore.

出版信息

Int J Mol Sci. 2022 May 4;23(9):5127. doi: 10.3390/ijms23095127.

Abstract

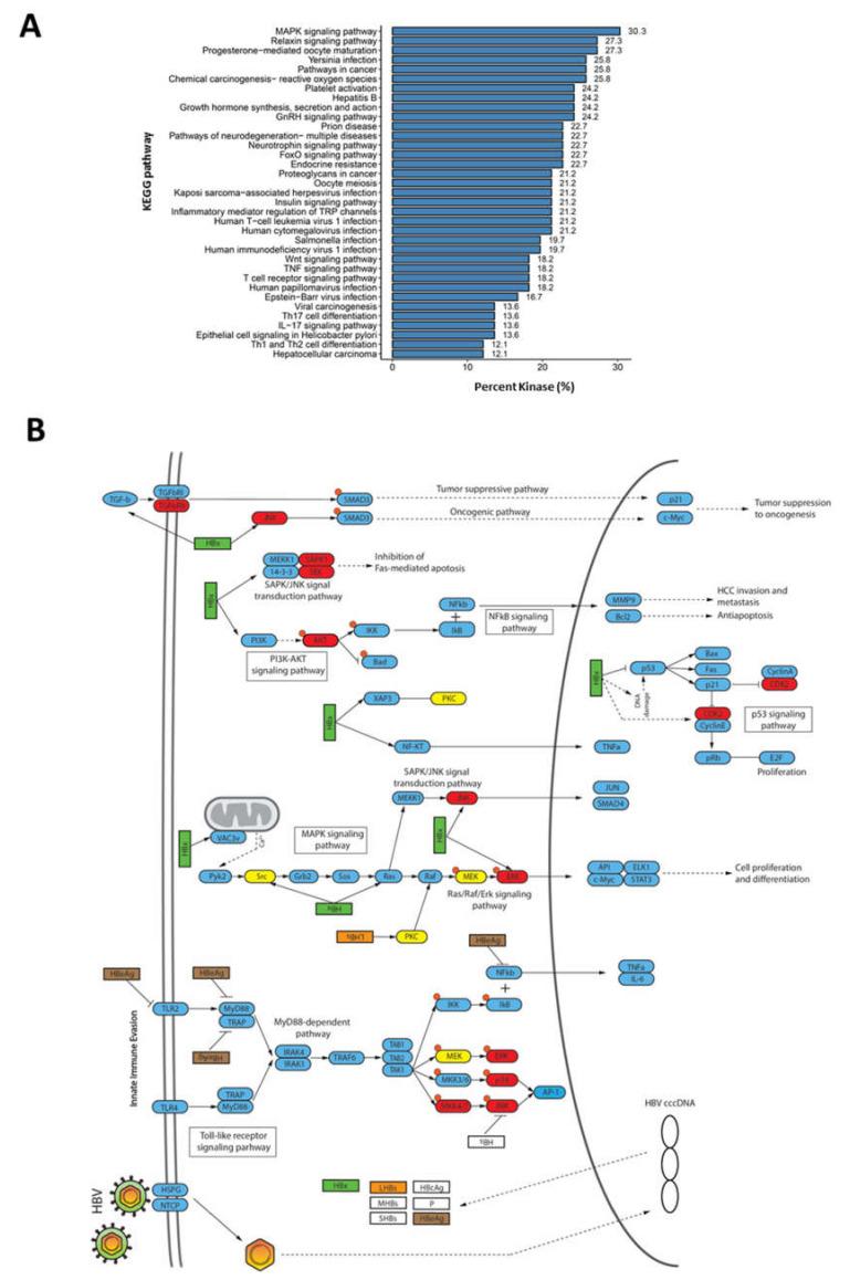
Hepatitis B virus (HBV) infection persists as a major global health problem despite the availability of HBV vaccines for disease prevention. However, vaccination rates remains low in some regions of the world, driving the need for novel strategies to minimise infections and prevent disease progression. Thus, understanding of perturbed molecular signaling events during early phases of HBV infection is required. Phosphosignaling is known to be involved in the HBV infection processes, yet systems-level changes in phosphosignaling pathways in the host during infection remain unclear. To this end, we performed phosphoproteome profiling on HBV-infected HepG2-NTCP cells. Our results showed that HBV infection drastically altered the host phosphoproteome and its associated proteins, including kinases. Computational analysis of this phosphoproteome revealed dysregulation of the pathways involved in immune responses, cell cycle processes, and RNA processing during HBV infection. Kinase Substrate Enrichment Analysis (KSEA) identified the dysregulated activities of important kinases, including those from CMGC (CDK, MAPK, GSK, and CLK), AGC (protein kinase A, G, and C), and TK (Tyrosine Kinase) families. Of note, the inhibition of CLKs significantly reduced HBV infection in HepG2-NTCP cells. In all, our study unravelled the aberrated phosphosignaling pathways and the associated kinases, presenting potential entry points for developing novel therapeutic strategies for HBV treatment.

摘要

乙型肝炎病毒 (HBV) 感染仍然是一个全球性的健康问题,尽管有预防疾病的 HBV 疫苗。然而,世界上一些地区的疫苗接种率仍然很低,这需要新的策略来最大限度地减少感染并防止疾病进展。因此,需要了解 HBV 感染早期阶段中失调的分子信号事件。磷酸化信号转导已知参与 HBV 感染过程,但在感染过程中宿主磷酸化信号通路的系统水平变化尚不清楚。为此,我们对 HBV 感染的 HepG2-NTCP 细胞进行了磷酸蛋白质组学分析。结果表明,HBV 感染极大地改变了宿主的磷酸蛋白质组及其相关蛋白,包括激酶。对该磷酸蛋白质组的计算分析揭示了在 HBV 感染过程中,免疫反应、细胞周期过程和 RNA 加工相关途径的失调。激酶底物富集分析 (KSEA) 确定了重要激酶的失调活性,包括 CMGC(CDK、MAPK、GSK 和 CLK)、AGC(蛋白激酶 A、G 和 C)和 TK(酪氨酸激酶)家族的激酶。值得注意的是,CLK 的抑制显著降低了 HepG2-NTCP 细胞中的 HBV 感染。总之,我们的研究揭示了失调的磷酸化信号通路和相关激酶,为开发治疗 HBV 的新型治疗策略提供了潜在的切入点。

https://cdn.ncbi.nlm.nih.gov/pmc/blobs/fb7d/9104152/ce1fa4513c39/ijms-23-05127-g001.jpg

文献AI研究员

20分钟写一篇综述,助力文献阅读效率提升50倍。

立即体验

用中文搜PubMed

大模型驱动的PubMed中文搜索引擎

马上搜索

文档翻译

学术文献翻译模型,支持多种主流文档格式。

立即体验