• 文献检索
  • 文档翻译
  • 深度研究
  • 学术资讯
  • Suppr Zotero 插件Zotero 插件
  • 邀请有礼
  • 套餐&价格
  • 历史记录
应用&插件
Suppr Zotero 插件Zotero 插件浏览器插件Mac 客户端Windows 客户端微信小程序
定价
高级版会员购买积分包购买API积分包
服务
文献检索文档翻译深度研究API 文档MCP 服务
关于我们
关于 Suppr公司介绍联系我们用户协议隐私条款
关注我们

Suppr 超能文献

核心技术专利:CN118964589B侵权必究
粤ICP备2023148730 号-1Suppr @ 2026

文献检索

告别复杂PubMed语法,用中文像聊天一样搜索,搜遍4000万医学文献。AI智能推荐,让科研检索更轻松。

立即免费搜索

文件翻译

保留排版,准确专业,支持PDF/Word/PPT等文件格式,支持 12+语言互译。

免费翻译文档

深度研究

AI帮你快速写综述,25分钟生成高质量综述,智能提取关键信息,辅助科研写作。

立即免费体验

miR-144-3p 通过靶向 HGF 抑制肺癌 A549 细胞的增殖和转移。

MiR-144-3p inhibits the proliferation and metastasis of lung cancer A549 cells via targeting HGF.

机构信息

Department of Respiratory Medicine, Ningde Municipal Hospital of Ningde Normal University, Ningde, 352100, People's Republic of China.

出版信息

J Cardiothorac Surg. 2022 May 14;17(1):117. doi: 10.1186/s13019-022-01861-3.

DOI:10.1186/s13019-022-01861-3
PMID:35568918
原文链接:https://pmc.ncbi.nlm.nih.gov/articles/PMC9107261/
Abstract

AIM

MicroRNAs have been confirmed as vital regulators in gene expression, which could affect multiple cancer cell biological behaviors. This study aims to elucidate the molecular mechanism of miR-144-3p in lung cancer cellular proliferation and metastasis.

METHODS

MiR-144-3p expression in lung cancer tissues and cell lines was detected by qRT-PCR. HGF was predicted as the target gene of miR-144-3p using TargetScan and dual luciferase reporter assay. Immunohistochemistry and qRT-PCR were used to explore the impacts of HCF on lung cancer tissues and cell lines. Impacts of miR-144-3p and HGF on cancer cellular proliferation, migration and invasion were elucidated by CCK-8, Flow cytometry, Transwell invasion and Wound-healing assay. Moreover, nude mouse xenograft model was established to evaluate the effects of miR-144-3p on lung cancer cells.

RESULTS

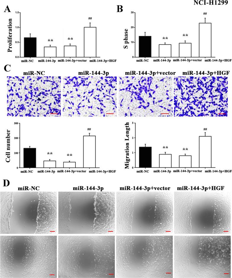
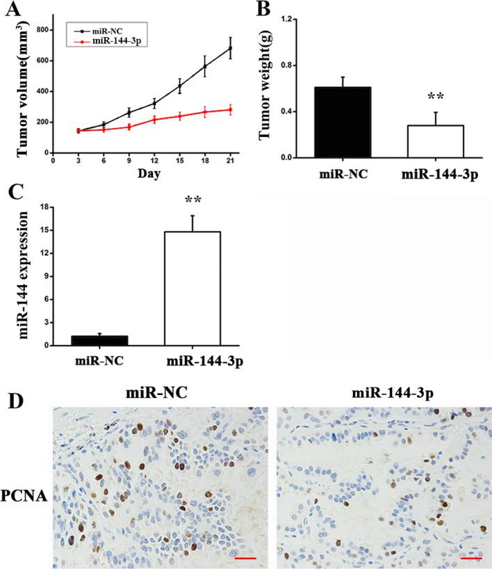
MiR-144-3p exhibited a reduction in both lung cancer tissues and cell lines. HGF was a direct target of miR-144-3p. In contrast to the miR-144-3p expression level, HGF showed a higher level in lung cancer tissues and cell lines. Overexpression miR-144-3p suppressed A549 and NCI-H1299 cell proliferation and metastasis, whereas this was reversed by HGF. MiR-144-3p exhibited an inhibitory effect on A549 cell-induced tumor growth of nude mice.

CONCLUSIONS

This study reveals miR-144-3p/HGF axis may be involved in the suppression of lung cancer cellular proliferation and development, and miR-144-3p may function as a potential therapeutic target in lung cancer treatment in the future.

摘要

目的

microRNAs 已被证实为基因表达的重要调节因子,可影响多种癌细胞的生物学行为。本研究旨在阐明 miR-144-3p 在肺癌细胞增殖和转移中的分子机制。

方法

通过 qRT-PCR 检测肺癌组织和细胞系中的 miR-144-3p 表达。使用 TargetScan 和双荧光素酶报告基因检测预测 HGF 是 miR-144-3p 的靶基因。免疫组化和 qRT-PCR 用于探讨 HCF 对肺癌组织和细胞系的影响。通过 CCK-8、流式细胞术、Transwell 侵袭和划痕愈合实验探讨 miR-144-3p 和 HGF 对癌细胞增殖、迁移和侵袭的影响。此外,建立裸鼠异种移植模型评估 miR-144-3p 对肺癌细胞的影响。

结果

miR-144-3p 在肺癌组织和细胞系中均呈现下调表达。HGF 是 miR-144-3p 的直接靶基因。与 miR-144-3p 的表达水平相反,HGF 在肺癌组织和细胞系中呈现高表达。过表达 miR-144-3p 抑制了 A549 和 NCI-H1299 细胞的增殖和转移,而 HGF 的过表达则逆转了这一现象。miR-144-3p 对 A549 细胞诱导的裸鼠肿瘤生长具有抑制作用。

结论

本研究揭示了 miR-144-3p/HGF 轴可能参与抑制肺癌细胞的增殖和发展,miR-144-3p 可能成为未来肺癌治疗的潜在治疗靶点。

https://cdn.ncbi.nlm.nih.gov/pmc/blobs/325e/9107261/585766a5da49/13019_2022_1861_Fig6_HTML.jpg
https://cdn.ncbi.nlm.nih.gov/pmc/blobs/325e/9107261/ca6f3650a629/13019_2022_1861_Fig1_HTML.jpg
https://cdn.ncbi.nlm.nih.gov/pmc/blobs/325e/9107261/c479eed18b4c/13019_2022_1861_Fig2_HTML.jpg
https://cdn.ncbi.nlm.nih.gov/pmc/blobs/325e/9107261/3cc18beed954/13019_2022_1861_Fig3_HTML.jpg
https://cdn.ncbi.nlm.nih.gov/pmc/blobs/325e/9107261/f846a6a93e4c/13019_2022_1861_Fig4_HTML.jpg
https://cdn.ncbi.nlm.nih.gov/pmc/blobs/325e/9107261/0060dca10156/13019_2022_1861_Fig5_HTML.jpg
https://cdn.ncbi.nlm.nih.gov/pmc/blobs/325e/9107261/585766a5da49/13019_2022_1861_Fig6_HTML.jpg
https://cdn.ncbi.nlm.nih.gov/pmc/blobs/325e/9107261/ca6f3650a629/13019_2022_1861_Fig1_HTML.jpg
https://cdn.ncbi.nlm.nih.gov/pmc/blobs/325e/9107261/c479eed18b4c/13019_2022_1861_Fig2_HTML.jpg
https://cdn.ncbi.nlm.nih.gov/pmc/blobs/325e/9107261/3cc18beed954/13019_2022_1861_Fig3_HTML.jpg
https://cdn.ncbi.nlm.nih.gov/pmc/blobs/325e/9107261/f846a6a93e4c/13019_2022_1861_Fig4_HTML.jpg
https://cdn.ncbi.nlm.nih.gov/pmc/blobs/325e/9107261/0060dca10156/13019_2022_1861_Fig5_HTML.jpg
https://cdn.ncbi.nlm.nih.gov/pmc/blobs/325e/9107261/585766a5da49/13019_2022_1861_Fig6_HTML.jpg

相似文献

1
MiR-144-3p inhibits the proliferation and metastasis of lung cancer A549 cells via targeting HGF.miR-144-3p 通过靶向 HGF 抑制肺癌 A549 细胞的增殖和转移。
J Cardiothorac Surg. 2022 May 14;17(1):117. doi: 10.1186/s13019-022-01861-3.
2
Maimendong and Qianjinweijing Tang (Jin formula) suppresses lung cancer by regulation of miR-149-3p.脉门冬和千金苇茎汤(金方)通过调节 miR-149-3p 抑制肺癌。
J Ethnopharmacol. 2020 Aug 10;258:112836. doi: 10.1016/j.jep.2020.112836. Epub 2020 Apr 25.
3
MicroRNA-140-3p inhibits proliferation, migration and invasion of lung cancer cells by targeting ATP6AP2.微小RNA-140-3p通过靶向ATP6AP2抑制肺癌细胞的增殖、迁移和侵袭。
Int J Clin Exp Pathol. 2015 Oct 1;8(10):12845-52. eCollection 2015.
4
The knockdown of LncRNA AFAP1-AS1 suppressed cell proliferation, migration, and invasion, and promoted apoptosis by regulating miR-545-3p/hepatoma-derived growth factor axis in lung cancer.长链非编码 RNA AFAP1-AS1 的敲低通过调节 miR-545-3p/肝癌衍生生长因子轴抑制肺癌细胞增殖、迁移和侵袭,并促进细胞凋亡。
Anticancer Drugs. 2021 Jan 1;32(1):11-21. doi: 10.1097/CAD.0000000000001003.
5
MiR-323-3p Targeting Transmembrane Protein with EGF-Like and 2 Follistatin Domain (TMEFF2) Inhibits Human Lung Cancer A549 Cell Apoptosis by Regulation of AKT and ERK Signaling Pathways.miR-323-3p 通过靶向含有表皮生长因子样和 2 个卵泡抑素结构域的跨膜蛋白(TMEFF2)抑制 AKT 和 ERK 信号通路抑制人肺癌 A549 细胞凋亡。
Med Sci Monit. 2020 Feb 3;26:e919454. doi: 10.12659/MSM.919454.
6
MicroRNA-330-3p promotes cell invasion and metastasis in non-small cell lung cancer through GRIA3 by activating MAPK/ERK signaling pathway.微小RNA-330-3p通过激活丝裂原活化蛋白激酶/细胞外信号调节激酶(MAPK/ERK)信号通路,作用于谷氨酸受体离子otropic AMPA 3型(GRIA3),从而促进非小细胞肺癌的细胞侵袭和转移。
J Hematol Oncol. 2017 Jun 19;10(1):125. doi: 10.1186/s13045-017-0493-0.
7
LINC01089, suppressed by YY1, inhibits lung cancer progression by targeting miR-301b-3p/HPDG axis.LINC01089 通过靶向 miR-301b-3p/HPDG 轴抑制 YY1 抑制肺癌的进展。
Cell Biol Toxicol. 2022 Dec;38(6):1063-1077. doi: 10.1007/s10565-021-09643-8. Epub 2021 Sep 24.
8
MiR-206 may suppress non-small lung cancer metastasis by targeting CORO1C.miR-206 可能通过靶向 CORO1C 来抑制非小细胞肺癌转移。
Cell Mol Biol Lett. 2020 Mar 17;25:22. doi: 10.1186/s11658-020-00216-x. eCollection 2020.
9
MiR-126-3p suppresses the growth, migration and invasion of NSCLC via targeting CCR1.miR-126-3p 通过靶向 CCR1 抑制 NSCLC 的生长、迁移和侵袭。
Eur Rev Med Pharmacol Sci. 2019 Jan;23(2):679-689. doi: 10.26355/eurrev_201901_16881.
10
Upregulated lncRNA ADAMTS9-AS2 suppresses progression of lung cancer through inhibition of miR-223-3p and promotion of TGFBR3.上调的 lncRNA ADAMTS9-AS2 通过抑制 miR-223-3p 和促进 TGFBR3 来抑制肺癌的进展。
IUBMB Life. 2018 Jun;70(6):536-546. doi: 10.1002/iub.1752. Epub 2018 Apr 29.

引用本文的文献

1
: A Crucial Competing Endogenous RNA in Cancer Research-A Scoping Review.癌症研究中一种关键的竞争性内源性RNA——一项综述研究
Adv Biomed Res. 2025 May 31;14:53. doi: 10.4103/abr.abr_561_24. eCollection 2025.
2
Clinical and Molecular Barriers to Understanding the Pathogenesis, Diagnosis, and Treatment of Complex Regional Pain Syndrome (CRPS).理解复杂性区域疼痛综合征(CRPS)发病机制、诊断及治疗的临床与分子障碍
Int J Mol Sci. 2025 Mar 11;26(6):2514. doi: 10.3390/ijms26062514.
3
miR-144-3p Targets GABRB2 to Suppress Thyroid Cancer Progression In Vitro.

本文引用的文献

1
Inhibition of miR-144-3p exacerbates non-small cell lung cancer progression by targeting CEP55.miR-144-3p 通过靶向 CEP55 抑制促进非小细胞肺癌进展。
Acta Biochim Biophys Sin (Shanghai). 2021 Oct 12;53(10):1398-1407. doi: 10.1093/abbs/gmab118.
2
Cancer-associated fibroblast (CAF) secretomes-induced epithelial-mesenchymal transition on HT-29 colorectal carcinoma cells associated with hepatocyte growth factor (HGF) signalling.癌症相关成纤维细胞(CAF)分泌产物诱导HT-29结肠癌细胞发生上皮-间质转化,这与肝细胞生长因子(HGF)信号传导有关。
J Pak Med Assoc. 2021 Feb;71(Suppl 2)(2):S18-S24.
3
MiR-144-3p: a novel tumor suppressor targeting MAPK6 in cervical cancer.
miR-144-3p 通过靶向 GABRB2 抑制甲状腺癌细胞的体外进展。
Cell Biochem Biophys. 2024 Dec;82(4):3585-3595. doi: 10.1007/s12013-024-01446-y. Epub 2024 Aug 2.
4
Exosomal miR-7-25207 Increases Subgroup J Avian Leukosis Virus Titers by Targeting the Akt-CyclinQ1 and PRC1-YAF2 Dual Pathways.外泌体miR-7-25207通过靶向Akt-细胞周期蛋白Q1和PRC1-YAF2双途径提高J亚群禽白血病病毒滴度。
Microorganisms. 2024 Jul 22;12(7):1495. doi: 10.3390/microorganisms12071495.
5
Prediction of Age-Related MicroRNA Signature in Mesenchymal Stem Cells by using Computational Methods.运用计算方法预测间充质干细胞中与年龄相关的微小RNA特征
Curr Stem Cell Res Ther. 2025;20(4):464-477. doi: 10.2174/011574888X291147240507072107.
6
Correlation between Circulating miR-16, miR-29a, miR-144 and miR-150, and the Radiotherapy Response and Survival of Non-Small-Cell Lung Cancer Patients.循环 miR-16、miR-29a、miR-144 和 miR-150 与非小细胞肺癌患者放疗反应和生存的相关性。
Int J Mol Sci. 2023 Aug 16;24(16):12835. doi: 10.3390/ijms241612835.
miR-144-3p:一种新型肿瘤抑制因子,靶向宫颈癌中的 MAPK6。
J Physiol Biochem. 2019 Jun;75(2):143-152. doi: 10.1007/s13105-019-00681-9. Epub 2019 Apr 23.
4
The HGF-MET axis coordinates liver cancer metabolism and autophagy for chemotherapeutic resistance.HGF-MET 轴协调肝癌代谢和自噬以抵抗化疗。
Autophagy. 2019 Jul;15(7):1258-1279. doi: 10.1080/15548627.2019.1580105. Epub 2019 Feb 20.
5
HGF induces EMT in non-small-cell lung cancer through the hBVR pathway.HGF 通过 hBVR 通路诱导非小细胞肺癌 EMT。
Eur J Pharmacol. 2017 Sep 15;811:180-190. doi: 10.1016/j.ejphar.2017.05.040. Epub 2017 May 26.
6
MicroRNAs as Master Regulators of Glomerular Function in Health and Disease.微小RNA作为健康与疾病状态下肾小球功能的主要调节因子
J Am Soc Nephrol. 2017 Jun;28(6):1686-1696. doi: 10.1681/ASN.2016101117. Epub 2017 Feb 23.
7
Downregulating microRNA-144 mediates a metabolic shift in lung cancer cells by regulating GLUT1 expression.下调微小RNA-144通过调节葡萄糖转运蛋白1(GLUT1)的表达介导肺癌细胞的代谢转变。
Oncol Lett. 2016 Jun;11(6):3772-3776. doi: 10.3892/ol.2016.4468. Epub 2016 Apr 19.
8
Hepatocyte growth factor increases the invasive potential of PC-3 human prostate cancer cells via an ERK/MAPK and Zeb-1 signaling pathway.肝细胞生长因子通过ERK/MAPK和Zeb-1信号通路增加PC-3人前列腺癌细胞的侵袭能力。
Oncol Lett. 2016 Jan;11(1):753-759. doi: 10.3892/ol.2015.3943. Epub 2015 Nov 18.
9
Signal transduction and downregulation of C-MET in HGF stimulated low and highly metastatic human osteosarcoma cells.肝细胞生长因子刺激下低转移和高转移人骨肉瘤细胞中C-MET的信号转导与下调
Biochem Biophys Res Commun. 2015 Sep 4;464(4):1222-1227. doi: 10.1016/j.bbrc.2015.07.108. Epub 2015 Jul 23.
10
MiR-144 inhibits proliferation and induces apoptosis and autophagy in lung cancer cells by targeting TIGAR.微小RNA-144通过靶向TP53诱导的糖酵解和凋亡调节因子来抑制肺癌细胞增殖并诱导其凋亡和自噬。
Cell Physiol Biochem. 2015;35(3):997-1007. doi: 10.1159/000369755. Epub 2015 Feb 2.