Department of Pediatrics, Baylor College of Medicine, Texas Children's Hospital and Cancer Center, Houston, TX, USA.
Department of Pediatrics, Baylor College of Medicine, Texas Children's Hospital and Cancer Center, Houston, TX, USA; Department of Pathology & Immunology, Baylor College of Medicine, Texas Children's Hospital and Cancer Center, Houston, TX, USA.
J Hepatol. 2022 Oct;77(4):1026-1037. doi: 10.1016/j.jhep.2022.04.035. Epub 2022 May 14.
BACKGROUND & AIMS: Hepatoblastoma (HB) and hepatocellular carcinoma (HCC) are the predominant liver cancers in children, though their respective treatment options and associated outcomes differ dramatically. Risk stratification using a combination of clinical, histological, and molecular parameters can improve treatment selection, but it is particularly challenging for tumors with mixed histological features, including those in the recently created hepatocellular neoplasm not otherwise specified (HCN NOS) provisional category. We aimed to perform the first molecular characterization of clinically annotated cases of HCN NOS.
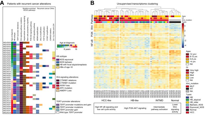
We tested whether these histological features are associated with genetic alterations, cancer gene dysregulation, and outcomes. Namely, we compared the molecular features of HCN NOS, including copy number alterations, mutations, and gene expression profiles, with those in other pediatric hepatocellular neoplasms, including HBs and HCCs, as well as HBs demonstrating focal atypia or pleomorphism (HB FPAs), and HBs diagnosed in older children (>8).
Molecular profiles of HCN NOS and HB FPAs revealed common underlying biological features that were previously observed in HCCs. Consequently, we designated these tumor types collectively as HBs with HCC features (HBCs). These tumors were associated with high mutation rates (∼3 somatic mutations/Mb) and were enriched with mutations and alterations in key cancer genes and pathways. In addition, recurrent large-scale chromosomal gains, including gains of chromosomal arms 2q (80%), 6p (70%), and 20p (70%), were observed. Overall, HBCs were associated with poor clinical outcomes.
Our study indicates that histological features seen in HBCs are associated with combined molecular features of HB and HCC, that HBCs are associated with poor outcomes irrespective of patient age, and that transplanted patients are more likely to have good outcomes than those treated with chemotherapy and surgery alone. These findings highlight the importance of molecular testing and early therapeutic intervention for aggressive childhood hepatocellular neoplasms.
We molecularly characterized a class of histologically aggressive childhood liver cancers and showed that these tumors are clinically aggressive and that their observed histological features are associated with underlying recurrent molecular features. We proposed a diagnostic algorithm to identify these cancers using a combination of histological and molecular features, and our analysis suggested that these cancers may benefit from specialized treatment strategies that may differ from treatment guidelines for other childhood liver cancers.
肝母细胞瘤(HB)和肝细胞癌(HCC)是儿童期主要的肝癌类型,尽管它们各自的治疗选择和相关结局有很大差异。使用临床、组织学和分子参数的组合进行风险分层可以改善治疗选择,但对于具有混合组织学特征的肿瘤,包括最近创建的未特指的肝细胞肿瘤(HCN NOS)暂定类别中的肿瘤,这尤其具有挑战性。我们旨在对临床注释的 HCN NOS 病例进行首次分子特征分析。
我们测试了这些组织学特征是否与基因改变、癌基因失调和结局相关。即,我们比较了 HCN NOS 的分子特征,包括拷贝数改变、突变和基因表达谱,与其他儿科肝细胞肿瘤(包括 HB 和 HCC)以及表现出局灶性不典型或多形性的 HB(HB FPA)以及诊断为年龄较大的儿童(>8 岁)的 HB 的分子特征。
HCN NOS 和 HB FPA 的分子谱揭示了先前在 HCC 中观察到的共同潜在生物学特征。因此,我们将这些肿瘤类型统称为具有 HCC 特征的 HB(HBC)。这些肿瘤与高突变率(约 3 个体细胞突变/Mb)相关,并富含关键癌症基因和途径的突变和改变。此外,还观察到反复出现的大规模染色体增益,包括 2q(80%)、6p(70%)和 20p(70%)染色体臂的增益。总体而言,HBC 与不良临床结局相关。
我们的研究表明,HBC 中观察到的组织学特征与 HB 和 HCC 的综合分子特征相关,HBC 与不良结局相关,与患者年龄无关,并且接受移植的患者比单独接受化疗和手术治疗的患者更有可能获得良好的结局。这些发现强调了对侵袭性儿童期肝细胞肿瘤进行分子检测和早期治疗干预的重要性。
我们对一类组织学侵袭性儿童期肝癌进行了分子特征分析,并表明这些肿瘤具有临床侵袭性,其观察到的组织学特征与潜在的反复出现的分子特征相关。我们提出了一种使用组织学和分子特征相结合的诊断算法来识别这些癌症的方法,我们的分析表明,这些癌症可能受益于不同于其他儿童期肝癌治疗指南的专门治疗策略。