• 文献检索
  • 文档翻译
  • 深度研究
  • 学术资讯
  • Suppr Zotero 插件Zotero 插件
  • 邀请有礼
  • 套餐&价格
  • 历史记录
应用&插件
Suppr Zotero 插件Zotero 插件浏览器插件Mac 客户端Windows 客户端微信小程序
定价
高级版会员购买积分包购买API积分包
服务
文献检索文档翻译深度研究API 文档MCP 服务
关于我们
关于 Suppr公司介绍联系我们用户协议隐私条款
关注我们

Suppr 超能文献

核心技术专利:CN118964589B侵权必究
粤ICP备2023148730 号-1Suppr @ 2026

文献检索

告别复杂PubMed语法,用中文像聊天一样搜索,搜遍4000万医学文献。AI智能推荐,让科研检索更轻松。

立即免费搜索

文件翻译

保留排版,准确专业,支持PDF/Word/PPT等文件格式,支持 12+语言互译。

免费翻译文档

深度研究

AI帮你快速写综述,25分钟生成高质量综述,智能提取关键信息,辅助科研写作。

立即免费体验

增强子调控 3' 端加工活性以控制可变 3'UTR 异构体的表达。

Enhancers regulate 3' end processing activity to control expression of alternative 3'UTR isoforms.

机构信息

Cancer Biology and Genetics Program, Memorial Sloan Kettering Cancer Center, New York, NY, 10065, USA.

Tri-Institutional Training Program in Computational Biology and Medicine, Weill Cornell Graduate College, New York, NY, 10021, USA.

出版信息

Nat Commun. 2022 May 17;13(1):2709. doi: 10.1038/s41467-022-30525-y.

DOI:10.1038/s41467-022-30525-y
PMID:35581194
原文链接:https://pmc.ncbi.nlm.nih.gov/articles/PMC9114392/
Abstract

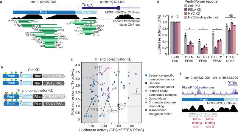
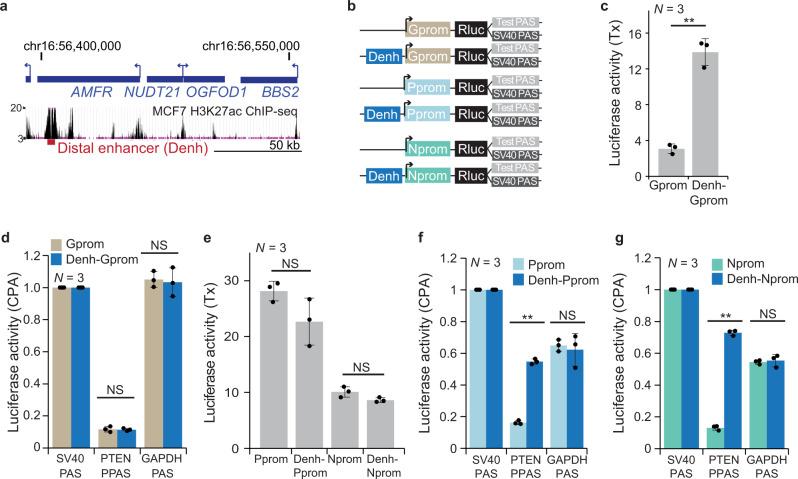
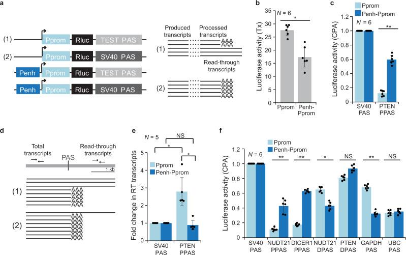
Multi-UTR genes are widely transcribed and express their alternative 3'UTR isoforms in a cell type-specific manner. As transcriptional enhancers regulate mRNA expression, we investigated if they also regulate 3'UTR isoform expression. Endogenous enhancer deletion of the multi-UTR gene PTEN did not impair transcript production but prevented 3'UTR isoform switching which was recapitulated by silencing of an enhancer-bound transcription factor. In reporter assays, enhancers increase transcript production when paired with single-UTR gene promoters. However, when combined with multi-UTR gene promoters, they change 3'UTR isoform expression by increasing 3' end processing activity of polyadenylation sites. Processing activity of polyadenylation sites is affected by transcription factors, including NF-κB and MYC, transcription elongation factors, chromatin remodelers, and histone acetyltransferases. As endogenous cell type-specific enhancers are associated with genes that increase their short 3'UTRs in a cell type-specific manner, our data suggest that transcriptional enhancers integrate cellular signals to regulate cell type-and condition-specific 3'UTR isoform expression.

摘要

多UTR 基因广泛转录,并以细胞类型特异性的方式表达其替代的 3'UTR 异构体。由于转录增强子调节 mRNA 的表达,我们研究了它们是否也调节 3'UTR 异构体的表达。多 UTR 基因 PTEN 的内源性增强子缺失不会损害转录产物的产生,但阻止了 3'UTR 异构体的转换,这可以通过沉默结合在增强子上的转录因子来重现。在报告基因实验中,增强子与单 UTR 基因启动子结合时会增加转录产物的产生。然而,当与多 UTR 基因启动子结合时,它们通过增加多聚腺苷酸化位点的 3'末端加工活性来改变 3'UTR 异构体的表达。多聚腺苷酸化位点的加工活性受转录因子(包括 NF-κB 和 MYC)、转录延伸因子、染色质重塑因子和组蛋白乙酰转移酶的影响。由于内源性细胞类型特异性增强子与那些以细胞类型特异性方式增加其短 3'UTR 的基因相关,我们的数据表明转录增强子整合细胞信号来调节细胞类型和条件特异性 3'UTR 异构体的表达。

https://cdn.ncbi.nlm.nih.gov/pmc/blobs/6ba8/9114392/617d984bddf6/41467_2022_30525_Fig5_HTML.jpg
https://cdn.ncbi.nlm.nih.gov/pmc/blobs/6ba8/9114392/211c8d828440/41467_2022_30525_Fig1_HTML.jpg
https://cdn.ncbi.nlm.nih.gov/pmc/blobs/6ba8/9114392/4ded96203644/41467_2022_30525_Fig2_HTML.jpg
https://cdn.ncbi.nlm.nih.gov/pmc/blobs/6ba8/9114392/e9c795fa582c/41467_2022_30525_Fig3_HTML.jpg
https://cdn.ncbi.nlm.nih.gov/pmc/blobs/6ba8/9114392/8665b0f79451/41467_2022_30525_Fig4_HTML.jpg
https://cdn.ncbi.nlm.nih.gov/pmc/blobs/6ba8/9114392/617d984bddf6/41467_2022_30525_Fig5_HTML.jpg
https://cdn.ncbi.nlm.nih.gov/pmc/blobs/6ba8/9114392/211c8d828440/41467_2022_30525_Fig1_HTML.jpg
https://cdn.ncbi.nlm.nih.gov/pmc/blobs/6ba8/9114392/4ded96203644/41467_2022_30525_Fig2_HTML.jpg
https://cdn.ncbi.nlm.nih.gov/pmc/blobs/6ba8/9114392/e9c795fa582c/41467_2022_30525_Fig3_HTML.jpg
https://cdn.ncbi.nlm.nih.gov/pmc/blobs/6ba8/9114392/8665b0f79451/41467_2022_30525_Fig4_HTML.jpg
https://cdn.ncbi.nlm.nih.gov/pmc/blobs/6ba8/9114392/617d984bddf6/41467_2022_30525_Fig5_HTML.jpg

相似文献

1
Enhancers regulate 3' end processing activity to control expression of alternative 3'UTR isoforms.增强子调控 3' 端加工活性以控制可变 3'UTR 异构体的表达。
Nat Commun. 2022 May 17;13(1):2709. doi: 10.1038/s41467-022-30525-y.
2
The emerging theme of 3'UTR mRNA isoform regulation in reprogramming of cell metabolism.细胞代谢重编程中 3'UTR mRNA 异构体调控的新兴主题。
Biochem Soc Trans. 2023 Jun 28;51(3):1111-1119. doi: 10.1042/BST20221128.
3
Posttranscriptional Regulation of HLA-A Protein Expression by Alternative Polyadenylation Signals Involving the RNA-Binding Protein Syncrip.涉及RNA结合蛋白Syncrip的可变聚腺苷酸化信号对HLA-A蛋白表达的转录后调控
J Immunol. 2017 Dec 1;199(11):3892-3899. doi: 10.4049/jimmunol.1700697. Epub 2017 Oct 20.
4
Reprogramming of 3' untranslated regions of mRNAs by alternative polyadenylation in generation of pluripotent stem cells from different cell types.多能干细胞的产生中通过可变多聚腺苷酸化重编程 mRNAs 的 3' 非翻译区。
PLoS One. 2009 Dec 23;4(12):e8419. doi: 10.1371/journal.pone.0008419.
5
Cellular stress alters 3'UTR landscape through alternative polyadenylation and isoform-specific degradation.细胞应激通过可变多聚腺苷酸化和异构体特异性降解改变 3'UTR 景观。
Nat Commun. 2018 Jun 11;9(1):2268. doi: 10.1038/s41467-018-04730-7.
6
Alternative cleavage and polyadenylation in spermatogenesis connects chromatin regulation with post-transcriptional control.精子发生过程中的可变切割和多聚腺苷酸化将染色质调控与转录后控制联系起来。
BMC Biol. 2016 Jan 22;14:6. doi: 10.1186/s12915-016-0229-6.
7
Alternative polyadenylation produces multiple 3' untranslated regions of odorant receptor mRNAs in mouse olfactory sensory neurons.可变多聚腺苷酸化在小鼠嗅觉感觉神经元中产生嗅觉受体 mRNAs 的多个 3' 非翻译区。
BMC Genomics. 2019 Jul 12;20(1):577. doi: 10.1186/s12864-019-5927-3.
8
Generation of 3'UTR knockout cell lines by CRISPR/Cas9-mediated genome editing.通过 CRISPR/Cas9 介导的基因组编辑生成 3'UTR 敲除细胞系。
Methods Enzymol. 2021;655:427-457. doi: 10.1016/bs.mie.2021.03.014. Epub 2021 May 28.
9
Regulation of AGR2 expression via 3'UTR shortening.通过3'非翻译区缩短调控AGR2表达。
Exp Cell Res. 2017 Jul 1;356(1):40-47. doi: 10.1016/j.yexcr.2017.04.011. Epub 2017 Apr 11.
10
Genome-wide profiling reveals alternative polyadenylation of mRNA in human non-small cell lung cancer.全基因组谱分析揭示了人类非小细胞肺癌中 mRNA 的可变多聚腺苷酸化。
J Transl Med. 2019 Aug 7;17(1):257. doi: 10.1186/s12967-019-1986-0.

引用本文的文献

1
Selective RNA sequestration in biomolecular condensates directs cell fate transitions.生物分子凝聚物中的选择性RNA隔离引导细胞命运转变。
bioRxiv. 2025 May 10:2025.05.08.652299. doi: 10.1101/2025.05.08.652299.
2
Cytoplasmic and nuclear protein interaction networks of the synapto-nuclear messenger CRTC1 in neurons reveal cooperative chromatin binding between CREB1 and CRTC1, MEF2C and RFX3.神经元中突触-核信使CRTC1的细胞质和核蛋白相互作用网络揭示了CREB1与CRTC1、MEF2C和RFX3之间的协同染色质结合。
bioRxiv. 2025 Jul 3:2025.07.02.662820. doi: 10.1101/2025.07.02.662820.
3
The quantitative impact of 3'UTRs on gene expression.

本文引用的文献

1
Generation of 3'UTR knockout cell lines by CRISPR/Cas9-mediated genome editing.通过 CRISPR/Cas9 介导的基因组编辑生成 3'UTR 敲除细胞系。
Methods Enzymol. 2021;655:427-457. doi: 10.1016/bs.mie.2021.03.014. Epub 2021 May 28.
2
Crosstalk Between mRNA 3'-End Processing and Epigenetics.信使核糖核酸3'末端加工与表观遗传学之间的相互作用
Front Genet. 2021 Feb 4;12:637705. doi: 10.3389/fgene.2021.637705. eCollection 2021.
3
Hyperosmotic stress alters the RNA polymerase II interactome and induces readthrough transcription despite widespread transcriptional repression.
3'非翻译区对基因表达的定量影响。
Nucleic Acids Res. 2025 Jun 20;53(12). doi: 10.1093/nar/gkaf568.
4
Non-coding variation in dementias: mechanisms, insights, and challenges.痴呆症中的非编码变异:机制、见解与挑战。
NPJ Dement. 2025;1(1):9. doi: 10.1038/s44400-025-00012-4. Epub 2025 Jun 3.
5
Heat shock induces alternative polyadenylation through dynamic DNA methylation and chromatin looping.热休克通过动态DNA甲基化和染色质环化诱导可变聚腺苷酸化。
Cell Stress Chaperones. 2025 May 22;30(4):100084. doi: 10.1016/j.cstres.2025.100084.
6
Noncoding function of super enhancer derived pre-mRNA in modulating neighbouring gene expression and chromatin interactions.超级增强子衍生的前体信使核糖核酸在调节邻近基因表达和染色质相互作用中的非编码功能
RNA Biol. 2025 Dec;22(1):1-17. doi: 10.1080/15476286.2025.2475421. Epub 2025 Mar 12.
7
Characterization and molecular targeting of CFIm25 (NUDT21/CPSF5) mRNA using miRNAs.利用微小RNA对CFIm25(NUDT21/CPSF5)信使核糖核酸进行表征及分子靶向研究
FASEB J. 2025 Jan 31;39(2):e70324. doi: 10.1096/fj.202402184R.
8
Predicting RNA-seq coverage from DNA sequence as a unifying model of gene regulation.将DNA序列预测RNA测序覆盖度作为基因调控的统一模型。
Nat Genet. 2025 Apr;57(4):949-961. doi: 10.1038/s41588-024-02053-6. Epub 2025 Jan 8.
9
Alternative polyadenylation landscape of longissimus dorsi muscle with high and low intramuscular fat content in cattle.牛背最长肌中高肌内脂肪含量和低肌内脂肪含量的可变聚腺苷酸化图谱
J Anim Sci. 2024 Jan 3;102. doi: 10.1093/jas/skae357.
10
A transposable element prevents severe hemophilia B and provides insights into the evolution of new- and old world primates.可转座元件可预防严重血友病 B,并为新、旧世界灵长类动物的进化提供了新的见解。
PLoS One. 2024 Oct 18;19(10):e0312303. doi: 10.1371/journal.pone.0312303. eCollection 2024.
高渗应激改变 RNA 聚合酶 II 相互作用组,并诱导通读转录,尽管广泛的转录抑制。
Mol Cell. 2021 Feb 4;81(3):502-513.e4. doi: 10.1016/j.molcel.2020.12.002. Epub 2021 Jan 4.
4
Integrator restrains paraspeckles assembly by promoting isoform switching of the lncRNA .整合因子通过促进长链非编码RNA的异构体转换来抑制副斑点的组装。
Sci Adv. 2020 Jul 3;6(27):eaaz9072. doi: 10.1126/sciadv.aaz9072. eCollection 2020 Jul.
5
Enhancer dependence of cell-type-specific gene expression increases with developmental age.增强子依赖的细胞类型特异性基因表达随发育年龄的增加而增加。
Proc Natl Acad Sci U S A. 2020 Sep 1;117(35):21450-21458. doi: 10.1073/pnas.2008672117. Epub 2020 Aug 19.
6
An integrative ENCODE resource for cancer genomics.癌症基因组学的综合 ENCODE 资源。
Nat Commun. 2020 Jul 29;11(1):3696. doi: 10.1038/s41467-020-14743-w.
7
Elimination of long 3'-UTR mRNA isoform by CRISPR-Cas9 gene editing impairs dorsal root ganglion development and hippocampal neuron activation in mice.CRISPR-Cas9 基因编辑消除长 3'-UTR mRNA 异构体可损害小鼠背根神经节发育和海马神经元激活。
RNA. 2020 Oct;26(10):1414-1430. doi: 10.1261/rna.076430.120. Epub 2020 Jun 10.
8
RPS28B mRNA acts as a scaffold promoting cis-translational interaction of proteins driving P-body assembly.RPS28B mRNA 作为支架促进 cis-translational 蛋白相互作用,从而驱动 P 体的组装。
Nucleic Acids Res. 2020 Jun 19;48(11):6265-6279. doi: 10.1093/nar/gkaa352.
9
DNA Methylation Regulates Alternative Polyadenylation via CTCF and the Cohesin Complex.DNA 甲基化通过 CTCF 和黏合蛋白复合物调节可变多聚腺苷酸化。
Mol Cell. 2020 May 21;78(4):752-764.e6. doi: 10.1016/j.molcel.2020.03.024. Epub 2020 Apr 24.
10
Towards a comprehensive catalogue of validated and target-linked human enhancers.迈向一个全面的已验证和与靶标相关的人类增强子目录。
Nat Rev Genet. 2020 May;21(5):292-310. doi: 10.1038/s41576-019-0209-0. Epub 2020 Jan 27.