• 文献检索
  • 文档翻译
  • 深度研究
  • 学术资讯
  • Suppr Zotero 插件Zotero 插件
  • 邀请有礼
  • 套餐&价格
  • 历史记录
应用&插件
Suppr Zotero 插件Zotero 插件浏览器插件Mac 客户端Windows 客户端微信小程序
定价
高级版会员购买积分包购买API积分包
服务
文献检索文档翻译深度研究API 文档MCP 服务
关于我们
关于 Suppr公司介绍联系我们用户协议隐私条款
关注我们

Suppr 超能文献

核心技术专利:CN118964589B侵权必究
粤ICP备2023148730 号-1Suppr @ 2026

文献检索

告别复杂PubMed语法,用中文像聊天一样搜索,搜遍4000万医学文献。AI智能推荐,让科研检索更轻松。

立即免费搜索

文件翻译

保留排版,准确专业,支持PDF/Word/PPT等文件格式,支持 12+语言互译。

免费翻译文档

深度研究

AI帮你快速写综述,25分钟生成高质量综述,智能提取关键信息,辅助科研写作。

立即免费体验

核受体 4A2(NR4A2/NURR1)调控胰腺导管腺癌的自噬和化疗耐药性。

Nuclear Receptor 4A2 (NR4A2/NURR1) Regulates Autophagy and Chemoresistance in Pancreatic Ductal Adenocarcinoma.

机构信息

Department of Surgery, University Hospitals; Case Western University, School of Medicine, Cleveland, OH.

Department of Biochemistry and Biophysics, Texas A&M University, College Station, TX.

出版信息

Cancer Res Commun. 2021 Nov;1(2):65-78. doi: 10.1158/2767-9764.crc-21-0073.

DOI:10.1158/2767-9764.crc-21-0073
PMID:35582016
原文链接:https://pmc.ncbi.nlm.nih.gov/articles/PMC9109828/
Abstract

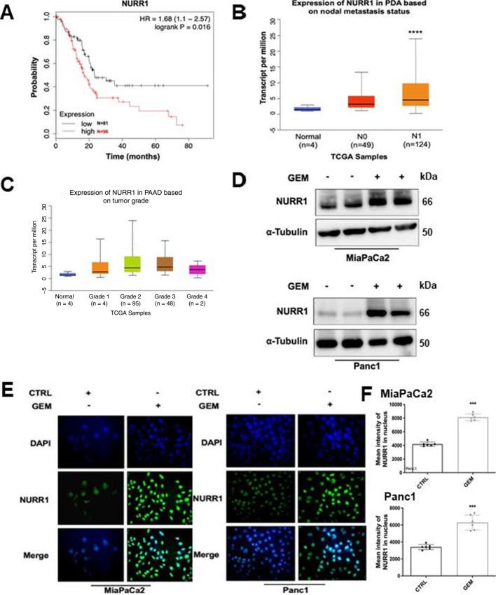
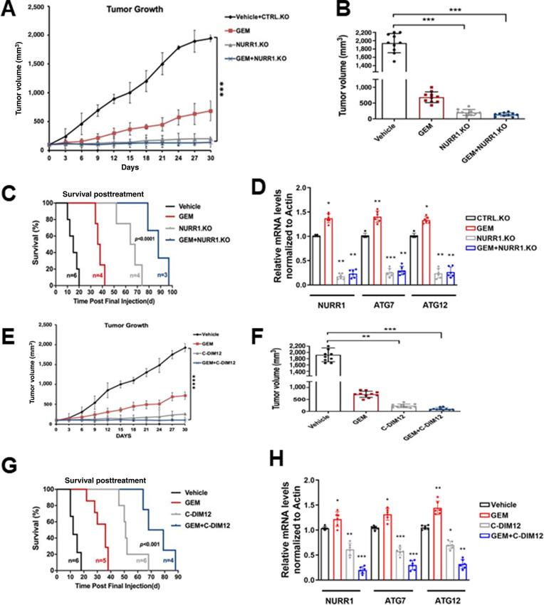
Pancreatic ductal adenocarcinoma (PDAC) is a highly aggressive cancer with poor prognosis and chemotherapy with gemcitabine has limited effects and is associated with development of drug resistance. Treatment of Panc1 and MiaPaca2 pancreatic cancer cells with gemcitabine induced expression of the orphan nuclear receptor 4A2 (NURR1) and analysis of the cancer genome atlas indicated the NURR1 is overexpressed in pancreatic tumors and is a negative prognostic factor for patient survival. Results of NURR1 knockdown or treatment with the NURR1 antagonist 1,1-bis(3΄-indolyl)-1-(p-chlorophenyl)methane (C-DIM 12) demonstrated that NURR1 was pro-oncogenic in pancreatic cancer cells and regulated cancer cell and tumor growth and survival. NURR1 is induced by gemcitabine and serves as a key drug-resistance factor and is also required for gemcitabine-induced cytoprotective autophagy. NURR1 regulated genes were determined by RNA sequencing of mRNAs expressed in MiaPaCa2 cells expressing NURR1 and in CRISPR/Cas9 gene edited cells for NURR1 knockdown and KEGG enrichment analysis of the differentially expressed genes showed that autophagy was the major pathway regulated by NURR1. Moreover, NURR1 regulated expression of two major autophagic genes ATG7 and ATG12 which are also overexpressed in pancreatic tumors and like NURR1 are negative prognostic factors for patient survival. Thus, gemcitabine-induced cytoprotective autophagy is due to the NURR1 - ATG7/ATG12 axis and this can be targeted and disrupted by NURR1 antagonist C-DIM12 demonstrating the potential clinical applications for combination therapies with gemcitabine and NURR1 antagonists.

摘要

胰腺导管腺癌(PDAC)是一种侵袭性很强的癌症,预后较差,吉西他滨化疗效果有限,且与耐药性的发展有关。用吉西他滨处理 Panc1 和 MiaPaca2 胰腺癌细胞会诱导孤儿核受体 4A2(NURR1)的表达,并且癌症基因组图谱分析表明 NURR1 在胰腺肿瘤中过表达,并且是患者生存的负预后因素。NURR1 敲低或用 NURR1 拮抗剂 1,1-双(3′-吲哚基)-1-(对氯苯基)甲(C-DIM 12)处理的结果表明,NURR1 在胰腺癌细胞中具有致癌作用,并调节癌细胞和肿瘤的生长和存活。NURR1 由吉西他滨诱导,是关键的耐药因素,也是吉西他滨诱导的细胞保护性自噬所必需的。通过 MiaPaCa2 细胞中表达 NURR1 的 mRNA 的 RNA 测序和用于 NURR1 敲低的 CRISPR/Cas9 基因编辑细胞确定 NURR1 调节的基因,并对差异表达基因进行 KEGG 富集分析表明,自噬是 NURR1 主要调节的途径。此外,NURR1 调节两个主要自噬基因 ATG7 和 ATG12 的表达,这两个基因在胰腺肿瘤中也过表达,与 NURR1 一样,是患者生存的负预后因素。因此,吉西他滨诱导的细胞保护性自噬是由于 NURR1-ATG7/ATG12 轴,并且可以通过 NURR1 拮抗剂 C-DIM12 靶向和破坏该轴,这表明与吉西他滨和 NURR1 拮抗剂联合治疗的潜在临床应用。

https://cdn.ncbi.nlm.nih.gov/pmc/blobs/2b2b/9973405/dd16d308d736/crc-21-0073_fig7.jpg
https://cdn.ncbi.nlm.nih.gov/pmc/blobs/2b2b/9973405/903e70eff1e0/crc-21-0073_fig1.jpg
https://cdn.ncbi.nlm.nih.gov/pmc/blobs/2b2b/9973405/af5ca67f0a50/crc-21-0073_fig2.jpg
https://cdn.ncbi.nlm.nih.gov/pmc/blobs/2b2b/9973405/8487751ada25/crc-21-0073_fig3.jpg
https://cdn.ncbi.nlm.nih.gov/pmc/blobs/2b2b/9973405/810a4ebd827b/crc-21-0073_fig4.jpg
https://cdn.ncbi.nlm.nih.gov/pmc/blobs/2b2b/9973405/8f29789a67ee/crc-21-0073_fig5.jpg
https://cdn.ncbi.nlm.nih.gov/pmc/blobs/2b2b/9973405/e93bb2359963/crc-21-0073_fig6.jpg
https://cdn.ncbi.nlm.nih.gov/pmc/blobs/2b2b/9973405/dd16d308d736/crc-21-0073_fig7.jpg
https://cdn.ncbi.nlm.nih.gov/pmc/blobs/2b2b/9973405/903e70eff1e0/crc-21-0073_fig1.jpg
https://cdn.ncbi.nlm.nih.gov/pmc/blobs/2b2b/9973405/af5ca67f0a50/crc-21-0073_fig2.jpg
https://cdn.ncbi.nlm.nih.gov/pmc/blobs/2b2b/9973405/8487751ada25/crc-21-0073_fig3.jpg
https://cdn.ncbi.nlm.nih.gov/pmc/blobs/2b2b/9973405/810a4ebd827b/crc-21-0073_fig4.jpg
https://cdn.ncbi.nlm.nih.gov/pmc/blobs/2b2b/9973405/8f29789a67ee/crc-21-0073_fig5.jpg
https://cdn.ncbi.nlm.nih.gov/pmc/blobs/2b2b/9973405/e93bb2359963/crc-21-0073_fig6.jpg
https://cdn.ncbi.nlm.nih.gov/pmc/blobs/2b2b/9973405/dd16d308d736/crc-21-0073_fig7.jpg

相似文献

1
Nuclear Receptor 4A2 (NR4A2/NURR1) Regulates Autophagy and Chemoresistance in Pancreatic Ductal Adenocarcinoma.核受体 4A2(NR4A2/NURR1)调控胰腺导管腺癌的自噬和化疗耐药性。
Cancer Res Commun. 2021 Nov;1(2):65-78. doi: 10.1158/2767-9764.crc-21-0073.
2
PTBP3 promotes malignancy and hypoxia-induced chemoresistance in pancreatic cancer cells by ATG12 up-regulation.PTBP3 通过上调 ATG12 促进胰腺癌细胞的恶性转化和缺氧诱导的化疗耐药性。
J Cell Mol Med. 2020 Mar;24(5):2917-2930. doi: 10.1111/jcmm.14896. Epub 2020 Jan 27.
3
Structure-dependent activation of NR4A2 (Nurr1) by 1,1-bis(3'-indolyl)-1-(aromatic)methane analogs in pancreatic cancer cells.结构依赖性激活 NR4A2(Nurr1)通过 1,1-双(3'-吲哚基)-1-(芳基)甲烷类似物在胰腺癌细胞中。
Biochem Pharmacol. 2012 May 15;83(10):1445-55. doi: 10.1016/j.bcp.2012.02.021. Epub 2012 Mar 3.
4
A novel NR4A2-HuR axis promotes pancreatic cancer growth and tumorigenesis that is inhibited by NR4A2 antagonists.一种新型的NR4A2-HuR轴促进胰腺癌生长和肿瘤发生,而NR4A2拮抗剂可抑制这一过程。
Am J Cancer Res. 2024 Sep 15;14(9):4337-4352. doi: 10.62347/KCPN6689. eCollection 2024.
5
The Nurr1 Activator 1,1-Bis(3'-Indolyl)-1-(p-Chlorophenyl)Methane Blocks Inflammatory Gene Expression in BV-2 Microglial Cells by Inhibiting Nuclear Factor κB.Nurr1激活剂1,1-双(3'-吲哚基)-1-(对氯苯基)甲烷通过抑制核因子κB阻断BV-2小胶质细胞中的炎症基因表达。
Mol Pharmacol. 2015 Jun;87(6):1021-34. doi: 10.1124/mol.114.095398. Epub 2015 Apr 9.
6
LLGL1 Regulates Gemcitabine Resistance by Modulating the ERK-SP1-OSMR Pathway in Pancreatic Ductal Adenocarcinoma.LLGL1 通过调节 ERK-SP1-OSMR 通路在胰腺导管腺癌中调节吉西他滨耐药性。
Cell Mol Gastroenterol Hepatol. 2020;10(4):811-828. doi: 10.1016/j.jcmgh.2020.06.009. Epub 2020 Jun 29.
7
SNHG14 enhances gemcitabine resistance by sponging miR-101 to stimulate cell autophagy in pancreatic cancer.SNHG14 通过海绵吸附 miR-101 来增强吉西他滨耐药性,从而刺激胰腺癌中的细胞自噬。
Biochem Biophys Res Commun. 2019 Mar 19;510(4):508-514. doi: 10.1016/j.bbrc.2019.01.109. Epub 2019 Feb 5.
8
Integrinβ1 modulates tumour resistance to gemcitabine and serves as an independent prognostic factor in pancreatic adenocarcinomas.整合素β1调节肿瘤对吉西他滨的耐药性,并作为胰腺腺癌的独立预后因素。
Tumour Biol. 2016 Sep;37(9):12315-12327. doi: 10.1007/s13277-016-5061-7. Epub 2016 Jun 11.
9
Transcriptomic and functional analysis of ANGPTL4 overexpression in pancreatic cancer nominates targets that reverse chemoresistance.胰腺癌中 ANGPTL4 过表达的转录组和功能分析鉴定出逆转化疗耐药性的靶标。
BMC Cancer. 2023 Jun 8;23(1):524. doi: 10.1186/s12885-023-11010-1.
10
A novel diindolylmethane analog, 1,1-bis(3'-indolyl)-1-(p-chlorophenyl) methane, inhibits the tumor necrosis factor-induced inflammatory response in primary murine synovial fibroblasts through a Nurr1-dependent mechanism.一种新型二吲哚甲烷类似物,1,1-双(3'-吲哚基)-1-(对氯苯基)甲烷,通过 Nurr1 依赖性机制抑制肿瘤坏死因子诱导的原代鼠滑膜成纤维细胞的炎症反应。
Mol Immunol. 2018 Sep;101:46-54. doi: 10.1016/j.molimm.2018.05.024. Epub 2018 Jun 2.

引用本文的文献

1
Luteolin ameliorates rat model of metabolic syndrome-induced cardiac injury by apoptosis suppression and autophagy promotion via NR4A2/p53 regulation.木犀草素通过NR4A2/p53调控抑制细胞凋亡和促进自噬,改善代谢综合征诱导的大鼠心脏损伤模型。
BMC Complement Med Ther. 2025 Jan 20;25(1):14. doi: 10.1186/s12906-025-04749-6.
2
A novel NR4A2-HuR axis promotes pancreatic cancer growth and tumorigenesis that is inhibited by NR4A2 antagonists.一种新型的NR4A2-HuR轴促进胰腺癌生长和肿瘤发生,而NR4A2拮抗剂可抑制这一过程。
Am J Cancer Res. 2024 Sep 15;14(9):4337-4352. doi: 10.62347/KCPN6689. eCollection 2024.
3
IDH1 Inhibition Potentiates Chemotherapy Efficacy in Pancreatic Cancer.

本文引用的文献

1
MITF is a driver oncogene and potential therapeutic target in kidney angiomyolipoma tumors through transcriptional regulation of CYR61.MITF 通过转录调控 CYR61 成为肾脏血管平滑肌脂肪瘤肿瘤的驱动癌基因和潜在治疗靶点。
Oncogene. 2021 Jan;40(1):112-126. doi: 10.1038/s41388-020-01504-8. Epub 2020 Oct 20.
2
Effects of neoadjuvant FOLFIRINOX and gemcitabine-based chemotherapy on cancer cell survival and death in patients with pancreatic ductal adenocarcinoma.新辅助FOLFIRINOX方案和吉西他滨为基础的化疗对胰腺导管腺癌患者癌细胞存活和死亡的影响。
Oncotarget. 2019 Dec 31;10(68):7276-7287. doi: 10.18632/oncotarget.27399.
3
异柠檬酸脱氢酶1(IDH1)抑制增强胰腺癌化疗疗效
Cancer Res. 2024 Sep 16;84(18):3072-3085. doi: 10.1158/0008-5472.CAN-23-1895.
4
Nuclear receptor NURR1 functions to promote stemness and epithelial-mesenchymal transition in prostate cancer via its targeting of Wnt/β-catenin signaling pathway.核受体 NURR1 通过靶向 Wnt/β-catenin 信号通路促进前列腺癌的干性和上皮-间充质转化。
Cell Death Dis. 2024 Mar 26;15(3):234. doi: 10.1038/s41419-024-06621-w.
5
Dynamic interplay of nuclear receptors in tumor cell plasticity and drug resistance: Shifting gears in malignant transformations and applications in cancer therapeutics.核受体在肿瘤细胞可塑性和耐药性中的动态相互作用:恶性转化中的换挡和癌症治疗中的应用。
Cancer Metastasis Rev. 2024 Mar;43(1):321-362. doi: 10.1007/s10555-024-10171-0. Epub 2024 Mar 22.
6
Natural products and synthetic analogs as selective orphan nuclear receptor 4A (NR4A) modulators.作为选择性孤儿核受体4A(NR4A)调节剂的天然产物及合成类似物。
Histol Histopathol. 2024 May;39(5):543-556. doi: 10.14670/HH-18-689. Epub 2023 Dec 13.
7
Differentiation of BCMA-specific induced pluripotent stem cells into rejuvenated CD8αβ+ T cells targeting multiple myeloma.诱导多能干细胞分化为针对多发性骨髓瘤的再生 CD8αβ+ T 细胞,该细胞特异性靶向 BCMA。
Blood. 2024 Mar 7;143(10):895-911. doi: 10.1182/blood.2023020528.
8
Mechanisms of NURR1 Regulation: Consequences for Its Biological Activity and Involvement in Pathology.NURR1 调节机制:对其生物学活性及在病理学中作用的影响。
Int J Mol Sci. 2023 Jul 31;24(15):12280. doi: 10.3390/ijms241512280.
9
Wild-type IDH1 inhibition enhances chemotherapy response in melanoma.野生型 IDH1 抑制增强黑色素瘤对化疗的反应。
J Exp Clin Cancer Res. 2022 Sep 24;41(1):283. doi: 10.1186/s13046-022-02489-w.
Nuclear receptor 4A2 (NR4A2) is a druggable target for glioblastomas.
核受体 4A2(NR4A2)是胶质母细胞瘤的一个可用药靶。
J Neurooncol. 2020 Jan;146(1):25-39. doi: 10.1007/s11060-019-03349-y. Epub 2019 Nov 21.
4
Pancreatic ductal adenocarcinoma: biological hallmarks, current status, and future perspectives of combined modality treatment approaches.胰腺导管腺癌:联合治疗方法的生物学特征、现状和未来展望。
Radiat Oncol. 2019 Aug 8;14(1):141. doi: 10.1186/s13014-019-1345-6.
5
Structure-dependent activation of gene expression by bis-indole and quinoline-derived activators of nuclear receptor 4A2.双吲哚和喹啉衍生的核受体 4A2 激活剂对基因表达的结构依赖性激活。
Chem Biol Drug Des. 2019 Oct;94(4):1711-1720. doi: 10.1111/cbdd.13564. Epub 2019 Jul 21.
6
ATG7 Promotes Bladder Cancer Invasion via Autophagy-Mediated Increased ARHGDIB mRNA Stability.ATG7通过自噬介导的ARHGDIB mRNA稳定性增加促进膀胱癌侵袭。
Adv Sci (Weinh). 2019 Feb 22;6(8):1801927. doi: 10.1002/advs.201801927. eCollection 2019 Apr 17.
7
Drug resistance in pancreatic cancer: New player caught in act.胰腺癌中的耐药性:新角色被当场抓获。
EBioMedicine. 2019 Feb;40:39-40. doi: 10.1016/j.ebiom.2019.02.008. Epub 2019 Feb 11.
8
Pancreatic cancer: A review of clinical diagnosis, epidemiology, treatment and outcomes.胰腺癌:临床诊断、流行病学、治疗和结局的综述。
World J Gastroenterol. 2018 Nov 21;24(43):4846-4861. doi: 10.3748/wjg.v24.i43.4846.
9
The Roles of Autophagy in Cancer.自噬在癌症中的作用。
Int J Mol Sci. 2018 Nov 5;19(11):3466. doi: 10.3390/ijms19113466.
10
RNA-Binding Protein HuR Regulates Both Mutant and Wild-Type IDH1 in IDH1-Mutated Cancer.RNA 结合蛋白 HuR 调节 IDH1 突变型癌症中的突变型和野生型 IDH1。
Mol Cancer Res. 2019 Feb;17(2):508-520. doi: 10.1158/1541-7786.MCR-18-0557. Epub 2018 Sep 28.