BioMedical Center, Dept. Cell Biology and Anatomy, Medical Faculty, Ludwig Maximilians University, Großhaderner Str. 9, 82152, Planegg-Martinsried, Germany.
Max Planck Institute for Biological Intelligence (in foundation), Am Klopferspitz 18, 82152, Martinsried, Germany.
Nat Commun. 2022 May 19;13(1):2781. doi: 10.1038/s41467-022-30067-3.
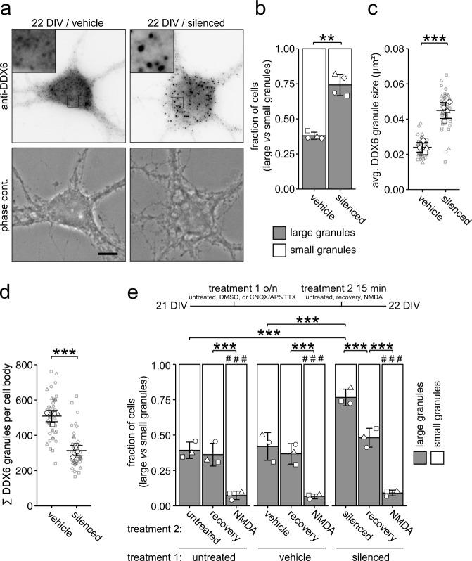
Membraneless cytoplasmic condensates of mRNAs and proteins, known as RNA granules, play pivotal roles in the regulation of mRNA fate. Their maintenance fine-tunes time and location of protein expression, affecting many cellular processes, which require complex protein distribution. Here, we report that RNA granules-monitored by DEAD-Box helicase 6 (DDX6)-disassemble during neuronal maturation both in cell culture and in vivo. This process requires neuronal function, as synaptic inhibition results in reversible granule assembly. Importantly, granule assembly is dependent on the RNA-binding protein Staufen2, known for its role in RNA localization. Altering the levels of free cytoplasmic mRNA reveals that RNA availability facilitates DDX6 granule formation. Specifically depleting RNA from DDX6 granules confirms RNA as an important driver of granule formation. Moreover, RNA is required for DDX6 granule assembly upon synaptic inhibition. Together, this data demonstrates how RNA supply favors RNA granule assembly, which not only impacts subcellular RNA localization but also translation-dependent synaptic plasticity, learning, and memory.
无膜细胞质 mRNA 和蛋白质凝聚物,称为 RNA 颗粒,在调节 mRNA 命运方面发挥着关键作用。它们的维持精细地调整了蛋白质表达的时间和位置,影响了许多需要复杂蛋白质分布的细胞过程。在这里,我们报告说,在细胞培养和体内,RNA 颗粒——由 DEAD-Box 解旋酶 6(DDX6)监测——在神经元成熟过程中会解体。这个过程需要神经元功能,因为突触抑制会导致颗粒可逆组装。重要的是,颗粒组装依赖于 RNA 结合蛋白 Staufen2,Staufen2 以其在 RNA 定位中的作用而闻名。改变细胞质游离 mRNA 的水平表明 RNA 有助于 DDX6 颗粒的形成。具体来说,从 DDX6 颗粒中耗尽 RNA 证实了 RNA 是颗粒形成的重要驱动因素。此外,RNA 是突触抑制后 DDX6 颗粒组装所必需的。总之,这些数据表明了 RNA 供应如何有利于 RNA 颗粒的组装,这不仅影响亚细胞 RNA 定位,还影响依赖翻译的突触可塑性、学习和记忆。