Meng Ping, Huang Jiewu, Ling Xian, Zhou Shan, Wei Jingyan, Zhu Mingsheng, Miao Jinhua, Shen Weiwei, Li Jiemei, Ye Huiyun, Niu Hongxin, Zhang Yunfang, Zhou Lili
Division of Nephrology, Nanfang Hospital, National Clinical Research Center for Kidney Disease, State Key Laboratory of Organ Failure Research, Guangdong Provincial Key Laboratory of Renal Failure Research, Guangdong Provincial Institute of Nephrology, Southern Medical University, Guangzhou, China.
Department of Central Laboratory, Huadu District People's Hospital, Southern Medical University, Guangzhou, China.
Front Cell Dev Biol. 2022 May 3;10:862675. doi: 10.3389/fcell.2022.862675. eCollection 2022.
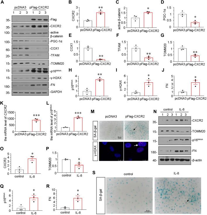
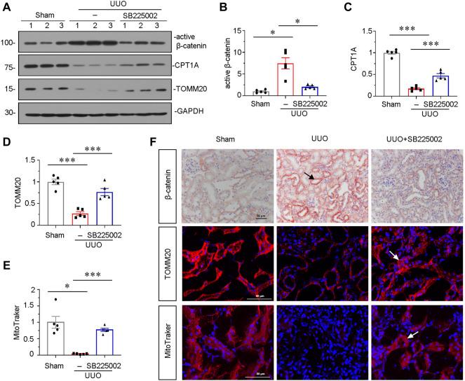
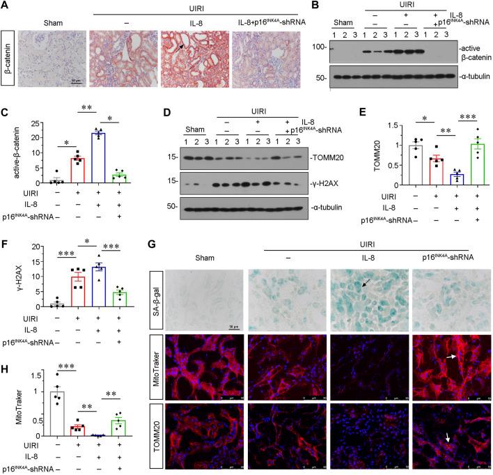
Renal fibrosis is a common feature of various chronic kidney diseases (CKD). However, its underlying mechanism has not been totally clarified. C-X-C motif chemokine receptor (CXCR) family plays a role in renal fibrosis, however, detailed mechanisms have not been elucidated. Here, we report that CXCR2 has a potential role in tubular cell senescence and renal fibrosis, and is associated with β-catenin-activated mitochondrial dysfunction. CXCR2 is one of most increased members among CXCR family in unilateral ureteral obstruction (UUO) mice. CXCR2 was expressed primarily in tubules and co-localized with p16, a cellular senescence marker, and β-catenin. Administration of SB225002, a selective CXCR2 antagonist, significantly inhibited the activation of β-catenin signaling, restored mitochondrial function, protected against tubular cell senescence and renal fibrosis in unilateral ureteral obstruction (UUO) mice. In unilateral ischemia-reperfusion injury (UIRI) mice, treatment with interlukin-8 (IL-8), the ligand of CXCR2, further aggravated β-catenin activation, mitochondrial dysfunction, tubular cell senescence and renal fibrosis, whereas knockdown of p16 inhibited IL-8-induced these effects. , SB225002 inhibited mitochondrial dysfunction and tubular cell senescence. Furthermore, ICG-001, a β-catenin signaling blocker, significantly retarded CXCR2-induced cellular senescence and fibrotic changes. These results suggest that CXCR2 promotes tubular cell senescence and renal fibrosis through inducing β-catenin-activated mitochondrial dysfunction.
肾纤维化是各种慢性肾脏病(CKD)的常见特征。然而,其潜在机制尚未完全阐明。C-X-C基序趋化因子受体(CXCR)家族在肾纤维化中起作用,但其详细机制尚未阐明。在此,我们报告CXCR2在肾小管细胞衰老和肾纤维化中具有潜在作用,并与β-连环蛋白激活的线粒体功能障碍相关。CXCR2是单侧输尿管梗阻(UUO)小鼠CXCR家族中表达增加最多的成员之一。CXCR2主要在肾小管中表达,并与细胞衰老标志物p16和β-连环蛋白共定位。给予选择性CXCR2拮抗剂SB225002可显著抑制β-连环蛋白信号通路的激活,恢复线粒体功能,预防单侧输尿管梗阻(UUO)小鼠的肾小管细胞衰老和肾纤维化。在单侧缺血再灌注损伤(UIRI)小鼠中,用CXCR2的配体白细胞介素-8(IL-8)治疗可进一步加重β-连环蛋白激活、线粒体功能障碍、肾小管细胞衰老和肾纤维化,而敲低p16可抑制IL-8诱导的这些效应。此外,SB225002可抑制线粒体功能障碍和肾小管细胞衰老。此外,β-连环蛋白信号通路阻滞剂ICG-001可显著延缓CXCR2诱导的细胞衰老和纤维化变化。这些结果表明,CXCR2通过诱导β-连环蛋白激活的线粒体功能障碍促进肾小管细胞衰老和肾纤维化。