Suppr超能文献

C-X-C 基序趋化因子受体 4 通过激活 JAK/STAT/GSK3β/β-连环蛋白通路加重肾纤维化。

C-X-C motif chemokine receptor 4 aggravates renal fibrosis through activating JAK/STAT/GSK3β/β-catenin pathway.

机构信息

Division of Nephrology, State Key Laboratory of Organ Failure Research, National Clinical Research Center of Kidney Disease, Nanfang Hospital, Southern Medical University, Guangzhou, China.

Division of Nephrology, The Second Affiliated Hospital of Xingtai Medical College, Xingtai, China.

出版信息

J Cell Mol Med. 2020 Apr;24(7):3837-3855. doi: 10.1111/jcmm.14973. Epub 2020 Mar 2.

Abstract

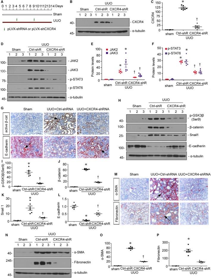
Chronic kidney disease (CKD) has a high prevalence worldwide. Renal fibrosis is the common pathological feature in various types of CKD. However, the underlying mechanisms are not determined. Here, we adopted different CKD mouse models and cultured human proximal tubular cell line (HKC-8) to examine the expression of C-X-C motif chemokine receptor 4 (CXCR4) and β-catenin signalling, as well as their relationship in renal fibrosis. In CKD mice and humans with a variety of nephropathies, CXCR4 was dramatically up-regulated in tubules, with a concomitant activation of β-catenin. CXCR4 expression level was positively correlated with the expression of β-catenin target MMP-7. AMD3100, a CXCR4 receptor blocker, and gene knockdown of CXCR4 significantly inhibited the activation of JAK/STAT and β-catenin signalling, protected against tubular injury and renal fibrosis. CXCR4-induced renal fibrosis was inhibited by treatment with ICG-001, an inhibitor of β-catenin signalling. In HKC-8 cells, overexpression of CXCR4 induced activation of β-catenin and deteriorated cell injury. These effects were inhibited by ICG-001. Stromal cell-derived factor (SDF)-1α, the ligand of CXCR4, stimulated the activation of JAK2/STAT3 and JAK3/STAT6 signalling in HKC-8 cells. Overexpression of STAT3 or STAT6 decreased the abundance of GSK3β mRNA. Silencing of STAT3 or STAT6 significantly blocked SDF-1α-induced activation of β-catenin and fibrotic lesions. These results uncover a novel mechanistic linkage between CXCR4 and β-catenin activation in renal fibrosis in association with JAK/STAT/GSK3β pathway. Our studies also suggest that targeted inhibition of CXCR4 may provide better therapeutic effects on renal fibrosis by inhibiting multiple downstream signalling cascades.

摘要

慢性肾脏病(CKD)在全球范围内患病率很高。肾纤维化是各种类型 CKD 的共同病理特征。然而,其潜在机制尚未确定。在这里,我们采用了不同的 CKD 小鼠模型和培养的人近端肾小管细胞系(HKC-8),以研究 C-X-C 基序趋化因子受体 4(CXCR4)和 β-连环蛋白信号及其在肾纤维化中的关系。在 CKD 小鼠和患有各种肾病的人类中,CXCR4 在肾小管中显著上调,同时 β-连环蛋白被激活。CXCR4 的表达水平与 β-连环蛋白靶标 MMP-7 的表达呈正相关。CXCR4 受体阻滞剂 AMD3100 和 CXCR4 的基因敲低显著抑制了 JAK/STAT 和 β-连环蛋白信号的激活,防止了肾小管损伤和肾纤维化。ICG-001,一种抑制 β-连环蛋白信号的抑制剂,抑制了 CXCR4 诱导的肾纤维化。在 HKC-8 细胞中,过表达 CXCR4 诱导了 β-连环蛋白的激活,并加重了细胞损伤。这些作用被 ICG-001 抑制。基质细胞衍生因子(SDF)-1α,CXCR4 的配体,刺激 HKC-8 细胞中 JAK2/STAT3 和 JAK3/STAT6 信号的激活。STAT3 或 STAT6 的过表达降低了 GSK3β mRNA 的丰度。沉默 STAT3 或 STAT6 显著阻断了 SDF-1α诱导的 β-连环蛋白激活和纤维化病变。这些结果揭示了肾纤维化中 CXCR4 与 β-连环蛋白激活之间的新的机制联系,与 JAK/STAT/GSK3β 途径有关。我们的研究还表明,靶向抑制 CXCR4 通过抑制多个下游信号级联反应可能为肾纤维化提供更好的治疗效果。

https://cdn.ncbi.nlm.nih.gov/pmc/blobs/665c/7171406/d54464511baf/JCMM-24-3837-g001.jpg

文献检索

告别复杂PubMed语法,用中文像聊天一样搜索,搜遍4000万医学文献。AI智能推荐,让科研检索更轻松。

立即免费搜索

文件翻译

保留排版,准确专业,支持PDF/Word/PPT等文件格式,支持 12+语言互译。

免费翻译文档

深度研究

AI帮你快速写综述,25分钟生成高质量综述,智能提取关键信息,辅助科研写作。

立即免费体验