Zieger Marina, Borel Florie, Greer Cynthia, Gernoux Gwladys, Blackwood Meghan, Flotte Terence R, Mueller Christian
The Li Weibo Institute for Rare Diseases Research, Horae Gene Therapy Center, 368 Plantation Street, Worcester, MA 01605, USA.
Department of Pediatrics, University of Massachusetts Chan Medical School, 368 Plantation Street, Worcester, MA 01605, USA.
Mol Ther Methods Clin Dev. 2022 Apr 13;25:425-438. doi: 10.1016/j.omtm.2022.04.003. eCollection 2022 Jun 9.
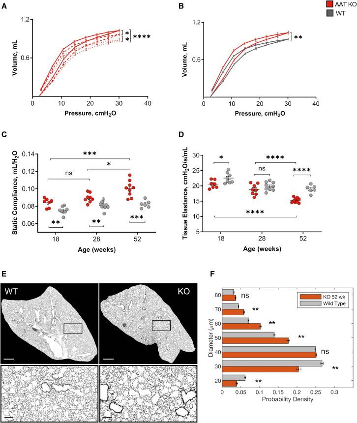
α-antitrypsin deficiency is a rare genetic condition that can cause liver and/or lung disease. There is currently no cure for this disorder, although repeated infusions of plasma-purified protein may slow down emphysema progression. Gene therapy in which a single recombinant adeno-associated viral vector (rAAV) administration would lead to sustained protein expression could therefore similarly affect disease progression, and provide the added benefits of reducing treatment burden and thereby improving the patient's quality of life. The study presented here tests whether treating the knockout mouse model of α-antitrypsin-deficiency lung disease with gene therapy would have an impact on the disease course, either on spontaneous disease caused by aging or on accelerated disease caused by exposure to cigarette smoke. Liver-directed gene therapy led to dose-dependent levels of biologically active human α-antitrypsin protein. Furthermore, decreased lung compliance and increased elastic recoil indicate that treated mice had largely preserved lung tissue elasticity and alveolar wall integrity compared with untreated mice. rAAV-mediated gene augmentation is therefore able to compensate for the loss of function and restore a beneficial lung protease-antiprotease balance. This work constitutes a preclinical study report of a disease-modifying treatment in the knockout mouse model using a liver-specific rAAV serotype 8 capsid.
α-抗胰蛋白酶缺乏症是一种罕见的遗传疾病,可导致肝脏和/或肺部疾病。目前尚无治愈该疾病的方法,尽管反复输注血浆纯化蛋白可能会减缓肺气肿的进展。因此,单次给予重组腺相关病毒载体(rAAV)可导致持续蛋白表达的基因治疗可能同样会影响疾病进展,并带来减轻治疗负担从而改善患者生活质量的额外益处。本文介绍的研究测试了用基因疗法治疗α-抗胰蛋白酶缺乏症肺病的基因敲除小鼠模型是否会对疾病进程产生影响,无论是对衰老引起的自发性疾病还是对接触香烟烟雾导致的加速性疾病。肝脏定向基因治疗导致生物活性人α-抗胰蛋白酶蛋白水平呈剂量依赖性。此外,肺顺应性降低和弹性回缩增加表明,与未治疗的小鼠相比,治疗后的小鼠在很大程度上保留了肺组织弹性和肺泡壁完整性。因此,rAAV介导的基因增强能够弥补功能丧失并恢复有益的肺蛋白酶-抗蛋白酶平衡。这项工作构成了一项在基因敲除小鼠模型中使用肝脏特异性rAAV血清型8衣壳进行疾病修饰治疗的临床前研究报告。