Suppr超能文献

STAT1 受 TRIM24 调控,促进头颈部鳞状细胞癌中的免疫抑制,但增强肿瘤微环境中的 T 细胞抗肿瘤免疫。

STAT1 is regulated by TRIM24 and promotes immunosuppression in head and neck squamous carcinoma cells, but enhances T cell antitumour immunity in the tumour microenvironment.

机构信息

Department of Pathology, The Ohio State University Wexner Medical Center, Columbus, OH, USA.

Division of Anatomy, The Ohio State University Wexner Medical Center, Columbus, OH, USA.

出版信息

Br J Cancer. 2022 Sep;127(4):624-636. doi: 10.1038/s41416-022-01853-z. Epub 2022 May 20.

Abstract

BACKGROUND

Head and neck squamous cell carcinoma (HNSCC) is a significant problem and is frequently resistant to current treatments. STAT1 is important in anti-tumour immune responses against HNSCC. However, the role of STAT1 expression by tumour cells and its regulation during HNSCC is unclear.

METHODS

We determined the effects of STAT1 inhibition on tumour development and immunity in CAL27 and UMSCC22A HNSCC cell lines in vitro and in a HNSCC carcinogen-induced model in vivo.

RESULTS

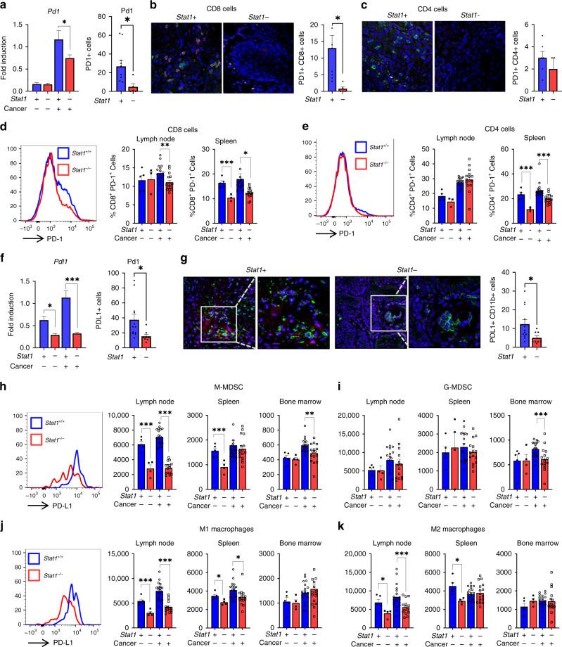
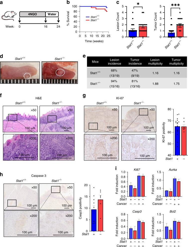
STAT1 siRNA knockdown in human HNSCC cells impaired their proliferation and expression of the immunosuppressive marker PD-L1. Stat1-deficient mice displayed increased oral lesion incidence and multiplicity during tumour carcinogenesis in vivo. Immunosuppressive markers PD-1 in CD8+ T cells and PD-L1 in monocytic MDSCs and macrophages were reduced in oral tumours and draining lymph nodes of tumour-bearing Stat1-deficient mice. However, STAT1 was required for anti-tumour functions of T cells during HNSCC in vivo. Finally, we identified TRIM24 to be a negative regulator of STAT1 that plays a similar tumorigenic function to STAT1 in vitro and thus may be a potential target when treating HNSCC.

CONCLUSION

Our findings indicate that STAT1 activity plays an important role in tumorigenicity and immunosuppression during HNSCC development.

摘要

背景

头颈部鳞状细胞癌(HNSCC)是一个重大问题,并且经常对当前的治疗方法产生抗性。STAT1 在针对 HNSCC 的抗肿瘤免疫反应中很重要。然而,肿瘤细胞中 STAT1 的表达及其在 HNSCC 中的调控作用尚不清楚。

方法

我们在体外的 CAL27 和 UMSCC22A HNSCC 细胞系中和体内的 HNSCC 致癌物诱导模型中,确定了 STAT1 抑制对肿瘤发展和免疫的影响。

结果

人 HNSCC 细胞中 STAT1 siRNA 的敲低削弱了其增殖能力和免疫抑制标志物 PD-L1 的表达。在体内肿瘤发生过程中,Stat1 缺陷型小鼠的口腔病变发生率和多发性增加。肿瘤携带的 Stat1 缺陷型小鼠的口腔肿瘤和引流淋巴结中的 CD8+T 细胞中的免疫抑制标志物 PD-1 和单核细胞 MDSC 和巨噬细胞中的 PD-L1 减少。然而,STAT1 在体内 HNSCC 中对 T 细胞的抗肿瘤功能是必需的。最后,我们确定 TRIM24 是 STAT1 的负调节剂,它在体外具有与 STAT1 相似的致瘤功能,因此在治疗 HNSCC 时可能是一个潜在的靶点。

结论

我们的研究结果表明,STAT1 活性在 HNSCC 发展过程中的肿瘤发生和免疫抑制中起着重要作用。

https://cdn.ncbi.nlm.nih.gov/pmc/blobs/424e/9381763/b1cf4dd35a98/41416_2022_1853_Fig1_HTML.jpg

文献AI研究员

20分钟写一篇综述,助力文献阅读效率提升50倍。

立即体验

用中文搜PubMed

大模型驱动的PubMed中文搜索引擎

马上搜索

文档翻译

学术文献翻译模型,支持多种主流文档格式。

立即体验