• 文献检索
  • 文档翻译
  • 深度研究
  • 学术资讯
  • Suppr Zotero 插件Zotero 插件
  • 邀请有礼
  • 套餐&价格
  • 历史记录
应用&插件
Suppr Zotero 插件Zotero 插件浏览器插件Mac 客户端Windows 客户端微信小程序
定价
高级版会员购买积分包购买API积分包
服务
文献检索文档翻译深度研究API 文档MCP 服务
关于我们
关于 Suppr公司介绍联系我们用户协议隐私条款
关注我们

Suppr 超能文献

核心技术专利:CN118964589B侵权必究
粤ICP备2023148730 号-1Suppr @ 2026

文献检索

告别复杂PubMed语法,用中文像聊天一样搜索,搜遍4000万医学文献。AI智能推荐,让科研检索更轻松。

立即免费搜索

文件翻译

保留排版,准确专业,支持PDF/Word/PPT等文件格式,支持 12+语言互译。

免费翻译文档

深度研究

AI帮你快速写综述,25分钟生成高质量综述,智能提取关键信息,辅助科研写作。

立即免费体验

自动化的人类癌症基因组改变的下一代测序分析。

Automated next-generation profiling of genomic alterations in human cancers.

机构信息

Personal Genome Diagnostics Inc., Baltimore, MD, 21224, USA.

Laboratory of Human Carcinogenesis, Center for Cancer Research, National Cancer Institute, Bethesda, MD, 20850, USA.

出版信息

Nat Commun. 2022 May 20;13(1):2830. doi: 10.1038/s41467-022-30380-x.

DOI:10.1038/s41467-022-30380-x
PMID:35595835
原文链接:https://pmc.ncbi.nlm.nih.gov/articles/PMC9123004/
Abstract

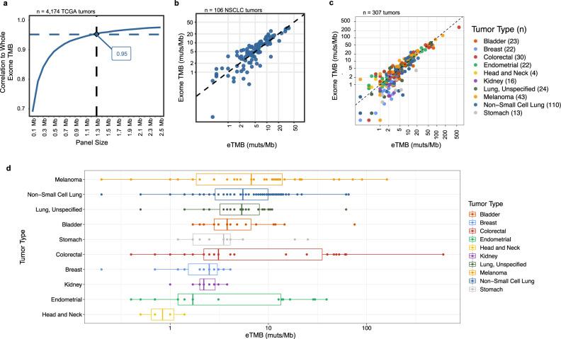
The lack of validated, distributed comprehensive genomic profiling assays for patients with cancer inhibits access to precision oncology treatment. To address this, we describe elio tissue complete, which has been FDA-cleared for examination of 505 cancer-related genes. Independent analyses of clinically and biologically relevant sequence changes across 170 clinical tumor samples using MSK-IMPACT, FoundationOne, and PCR-based methods reveals a positive percent agreement of >97%. We observe high concordance with whole-exome sequencing for evaluation of tumor mutational burden for 307 solid tumors (Pearson r = 0.95) and comparison of the elio tissue complete microsatellite instability detection approach with an independent PCR assay for 223 samples displays a positive percent agreement of 99%. Finally, evaluation of amplifications and translocations against DNA- and RNA-based approaches exhibits >98% negative percent agreement and positive percent agreement of 86% and 82%, respectively. These methods provide an approach for pan-solid tumor comprehensive genomic profiling with high analytical performance.

摘要

癌症患者缺乏经过验证的、可广泛应用的全面基因组分析检测手段,这限制了精准肿瘤治疗的应用。针对这一问题,我们描述了 elio tissue complete,该产品已获得 FDA 批准,可用于检测 505 个与癌症相关的基因。使用 MSK-IMPACT、FoundationOne 和基于 PCR 的方法对 170 个临床肿瘤样本中具有临床和生物学意义的序列变化进行独立分析,结果显示阳性符合率>97%。我们观察到,在对 307 个实体瘤进行肿瘤突变负荷评估时,与全外显子测序的高度一致性(Pearson r = 0.95),以及对 223 个样本的 elio tissue complete 微卫星不稳定性检测方法与独立的 PCR 检测方法的比较,阳性符合率为 99%。最后,针对扩增和易位,DNA 和 RNA 检测方法的阴性符合率>98%,阳性符合率分别为 86%和 82%。这些方法为全面的泛实体瘤基因组分析提供了一种具有高分析性能的方法。

https://cdn.ncbi.nlm.nih.gov/pmc/blobs/308c/9123004/231f83b4d3ae/41467_2022_30380_Fig6_HTML.jpg
https://cdn.ncbi.nlm.nih.gov/pmc/blobs/308c/9123004/115dcc120010/41467_2022_30380_Fig1_HTML.jpg
https://cdn.ncbi.nlm.nih.gov/pmc/blobs/308c/9123004/fe57a003bcd9/41467_2022_30380_Fig2_HTML.jpg
https://cdn.ncbi.nlm.nih.gov/pmc/blobs/308c/9123004/6e9a0cb2a318/41467_2022_30380_Fig3_HTML.jpg
https://cdn.ncbi.nlm.nih.gov/pmc/blobs/308c/9123004/7be4d3247037/41467_2022_30380_Fig4_HTML.jpg
https://cdn.ncbi.nlm.nih.gov/pmc/blobs/308c/9123004/cd1c01f5c11a/41467_2022_30380_Fig5_HTML.jpg
https://cdn.ncbi.nlm.nih.gov/pmc/blobs/308c/9123004/231f83b4d3ae/41467_2022_30380_Fig6_HTML.jpg
https://cdn.ncbi.nlm.nih.gov/pmc/blobs/308c/9123004/115dcc120010/41467_2022_30380_Fig1_HTML.jpg
https://cdn.ncbi.nlm.nih.gov/pmc/blobs/308c/9123004/fe57a003bcd9/41467_2022_30380_Fig2_HTML.jpg
https://cdn.ncbi.nlm.nih.gov/pmc/blobs/308c/9123004/6e9a0cb2a318/41467_2022_30380_Fig3_HTML.jpg
https://cdn.ncbi.nlm.nih.gov/pmc/blobs/308c/9123004/7be4d3247037/41467_2022_30380_Fig4_HTML.jpg
https://cdn.ncbi.nlm.nih.gov/pmc/blobs/308c/9123004/cd1c01f5c11a/41467_2022_30380_Fig5_HTML.jpg
https://cdn.ncbi.nlm.nih.gov/pmc/blobs/308c/9123004/231f83b4d3ae/41467_2022_30380_Fig6_HTML.jpg

相似文献

1
Automated next-generation profiling of genomic alterations in human cancers.自动化的人类癌症基因组改变的下一代测序分析。
Nat Commun. 2022 May 20;13(1):2830. doi: 10.1038/s41467-022-30380-x.
2
Next-Generation Sequencing Concordance Analysis of Comprehensive Solid Tumor Profiling between a Centralized Specialty Laboratory and the Decentralized Personal Genome Diagnostics elio Tissue Complete Kitted Solution.集中式专业实验室与分散式个人基因组诊断 elio Tissue Complete Kitted Solution 之间的综合实体肿瘤分析的下一代测序一致性分析。
J Mol Diagn. 2021 Oct;23(10):1324-1333. doi: 10.1016/j.jmoldx.2021.07.004. Epub 2021 Jul 24.
3
Clinical and analytical validation of FoundationOne®CDx, a comprehensive genomic profiling assay for solid tumors.FoundationOne®CDx 的临床和分析验证,一种用于实体瘤的全面基因组分析检测方法。
PLoS One. 2022 Mar 16;17(3):e0264138. doi: 10.1371/journal.pone.0264138. eCollection 2022.
4
A comparative assessment of clinical whole exome and transcriptome profiling across sequencing centers: implications for precision cancer medicine.跨测序中心的临床全外显子组和转录组分析的比较评估:对精准癌症医学的启示
Oncotarget. 2016 Aug 16;7(33):52888-52899. doi: 10.18632/oncotarget.9184.
5
A scalable high-throughput targeted next-generation sequencing assay for comprehensive genomic profiling of solid tumors.一种用于实体瘤全面基因组分析的可扩展高通量靶向新一代测序检测方法。
PLoS One. 2021 Dec 2;16(12):e0260089. doi: 10.1371/journal.pone.0260089. eCollection 2021.
6
Development and Validation of StrataNGS, a Multiplex PCR, Semiconductor Sequencing-Based Comprehensive Genomic Profiling Test.StrataNGS 的开发与验证:一种基于多重 PCR 和半导体测序的全面基因组分析检测技术。
J Mol Diagn. 2021 Nov;23(11):1515-1533. doi: 10.1016/j.jmoldx.2021.08.005. Epub 2021 Aug 25.
7
Clinical and analytical validation of FoundationOne Liquid CDx, a novel 324-Gene cfDNA-based comprehensive genomic profiling assay for cancers of solid tumor origin.FoundationOne Liquid CDx 的临床和分析验证,一种新型的基于 324 个基因 cfDNA 的用于实体瘤来源的癌症的全面基因组分析检测方法。
PLoS One. 2020 Sep 25;15(9):e0237802. doi: 10.1371/journal.pone.0237802. eCollection 2020.
8
Effect of a Collaboration Between a Health Plan, Oncology Practice, and Comprehensive Genomic Profiling Company from the Payer Perspective.从支付方角度看,一项健康计划、肿瘤学实践和综合基因组分析公司之间合作的效果。
J Manag Care Spec Pharm. 2019 May;25(5):601-611. doi: 10.18553/jmcp.2019.18309. Epub 2019 Jan 11.
9
An Accurate and Comprehensive Clinical Sequencing Assay for Cancer Targeted and Immunotherapies.一种用于癌症靶向和免疫治疗的准确而全面的临床测序检测方法。
Oncologist. 2019 Dec;24(12):e1294-e1302. doi: 10.1634/theoncologist.2019-0236. Epub 2019 Aug 13.
10
Insights of Clinical Significance From 109 695 Solid Tumor Tissue-Based Comprehensive Genomic Profiles.109695 例实体瘤组织基础综合基因组图谱的临床意义分析。
Oncologist. 2024 Feb 2;29(2):e224-e236. doi: 10.1093/oncolo/oyad251.

引用本文的文献

1
Tumor diagnosis recharacterization enabled by comprehensive genomic profiling to guide precision medicine strategy.通过全面基因组分析实现肿瘤诊断重新特征化以指导精准医学策略。
NPJ Precis Oncol. 2025 May 21;9(1):149. doi: 10.1038/s41698-025-00942-5.
2
Detection of Brain Cancer Using Genome-wide Cell-free DNA Fragmentomes.利用全基因组无细胞DNA片段组检测脑癌
Cancer Discov. 2025 Aug 4;15(8):1593-1608. doi: 10.1158/2159-8290.CD-25-0074.
3
Detection of RAS p.Q61R by Immunohistochemistry in Practice: A Clinicopathologic Study of 217 Thyroid Nodules with Molecular Correlates.

本文引用的文献

1
Next-Generation Sequencing Concordance Analysis of Comprehensive Solid Tumor Profiling between a Centralized Specialty Laboratory and the Decentralized Personal Genome Diagnostics elio Tissue Complete Kitted Solution.集中式专业实验室与分散式个人基因组诊断 elio Tissue Complete Kitted Solution 之间的综合实体肿瘤分析的下一代测序一致性分析。
J Mol Diagn. 2021 Oct;23(10):1324-1333. doi: 10.1016/j.jmoldx.2021.07.004. Epub 2021 Jul 24.
2
Multimodal genomic features predict outcome of immune checkpoint blockade in non-small-cell lung cancer.多模态基因组特征预测非小细胞肺癌免疫检查点阻断的疗效。
Nat Cancer. 2020 Jan;1(1):99-111. doi: 10.1038/s43018-019-0008-8. Epub 2020 Jan 13.
3
免疫组织化学检测 RAS p.Q61R:217 例甲状腺结节的临床病理研究及其与分子相关性分析。
Endocr Pathol. 2024 Sep;35(3):219-229. doi: 10.1007/s12022-024-09821-4. Epub 2024 Aug 3.
4
Comprehensive NGS profiling to enable detection of gene rearrangements and amplifications in non-small cell lung cancer.全面的二代测序分析,以实现非小细胞肺癌中基因重排和扩增的检测。
Front Oncol. 2023 Oct 20;13:1225646. doi: 10.3389/fonc.2023.1225646. eCollection 2023.
5
Next-generation sequencing in dermatology.皮肤病学中的下一代测序技术。
Front Med (Lausanne). 2023 Sep 29;10:1218404. doi: 10.3389/fmed.2023.1218404. eCollection 2023.
6
ctDNA response after pembrolizumab in non-small cell lung cancer: phase 2 adaptive trial results.帕博利珠单抗治疗非小细胞肺癌的 ctDNA 反应:2 期适应性试验结果。
Nat Med. 2023 Oct;29(10):2559-2569. doi: 10.1038/s41591-023-02598-9. Epub 2023 Oct 9.
7
Biomarker-directed, pembrolizumab-based combination therapy in non-small cell lung cancer: phase 2 KEYNOTE-495/KeyImPaCT trial interim results.基于生物标志物的帕博利珠单抗联合治疗非小细胞肺癌:KEYNOTE-495/KeyImPaCT 试验的中期结果。
Nat Med. 2023 Jul;29(7):1718-1727. doi: 10.1038/s41591-023-02385-6. Epub 2023 Jul 10.
8
Translating the evolving molecular landscape of tumors to biomarkers of response for cancer immunotherapy.将肿瘤不断变化的分子谱转化为癌症免疫治疗的反应生物标志物。
Sci Transl Med. 2022 Nov 9;14(670):eabo3958. doi: 10.1126/scitranslmed.abo3958.
The mutational constraint spectrum quantified from variation in 141,456 humans.
从 141456 名人类个体的变异中量化的突变约束谱。
Nature. 2020 May;581(7809):434-443. doi: 10.1038/s41586-020-2308-7. Epub 2020 May 27.
4
Noninvasive Detection of Microsatellite Instability and High Tumor Mutation Burden in Cancer Patients Treated with PD-1 Blockade.程序性死亡受体 1(PD-1)阻断治疗的癌症患者中微卫星不稳定性和高肿瘤突变负荷的无创检测
Clin Cancer Res. 2019 Dec 1;25(23):7024-7034. doi: 10.1158/1078-0432.CCR-19-1372. Epub 2019 Sep 10.
5
Mismatch repair deficiency/microsatellite instability-high as a predictor for anti-PD-1/PD-L1 immunotherapy efficacy.错配修复缺陷/微卫星不稳定高作为抗 PD-1/PD-L1 免疫治疗疗效的预测指标。
J Hematol Oncol. 2019 May 31;12(1):54. doi: 10.1186/s13045-019-0738-1.
6
Biomarker Testing for Patients With Advanced Non-Small Cell Lung Cancer: Real-World Issues and Tough Choices.晚期非小细胞肺癌患者的生物标志物检测:现实世界中的问题与艰难抉择
Am Soc Clin Oncol Educ Book. 2019 Jan;39:531-542. doi: 10.1200/EDBK_237863. Epub 2019 May 17.
7
Molecular and Computational Methods for the Detection of Microsatellite Instability in Cancer.用于检测癌症中微卫星不稳定性的分子和计算方法
Front Oncol. 2018 Dec 12;8:621. doi: 10.3389/fonc.2018.00621. eCollection 2018.
8
Implementing tumor mutational burden (TMB) analysis in routine diagnostics-a primer for molecular pathologists and clinicians.在常规诊断中实施肿瘤突变负荷(TMB)分析——分子病理学家和临床医生入门指南
Transl Lung Cancer Res. 2018 Dec;7(6):703-715. doi: 10.21037/tlcr.2018.08.14.
9
Methods of measurement for tumor mutational burden in tumor tissue.肿瘤组织中肿瘤突变负荷的测量方法。
Transl Lung Cancer Res. 2018 Dec;7(6):661-667. doi: 10.21037/tlcr.2018.08.02.
10
Tumor mutational burden assessment as a predictive biomarker for immunotherapy in lung cancer patients: getting ready for prime-time or not?肿瘤突变负荷评估作为肺癌患者免疫治疗的预测生物标志物:是否已准备好进入黄金时代?
Transl Lung Cancer Res. 2018 Dec;7(6):631-638. doi: 10.21037/tlcr.2018.08.04.