Department of Hematology, Huai'an First People's Hospital Affiliated to Nanjing Medical University, Huai'an, China.
Key Laboratory of Hematology of Nanjing Medical University, Nanjing, China.
Mol Genet Genomic Med. 2022 Jul;10(7):e1964. doi: 10.1002/mgg3.1964. Epub 2022 May 23.
Although B-acute lymphoblastic leukemia (B-ALL) patients' survival has been improved dramatically, some cases still relapse. This study aimed to explore the prognosis-related novel differentially expressed genes (DEGs) for predicting the overall survival (OS) of children and young adults (CAYAs) with B-ALL and analyze the immune-related factors contributing to poor prognosis.
GSE48558 and GSE79533 from Gene Expression Omnibus (GEO) and clinical sample information and mRNA-seq from Therapeutically Applicable Research to Generate Effective Treatments (TARGET) database were retrieved. Prognosis-related key genes were enrolled to build a Cox proportional model using multivariate Cox regression. Five-year OS of patients, clinical characteristic relevance and clinical independence were assessed based on the model. The mRNA levels of prognosis-related genes were validated in our samples and the difference of immune cells composition between high-risk and low-risk patients were compared.
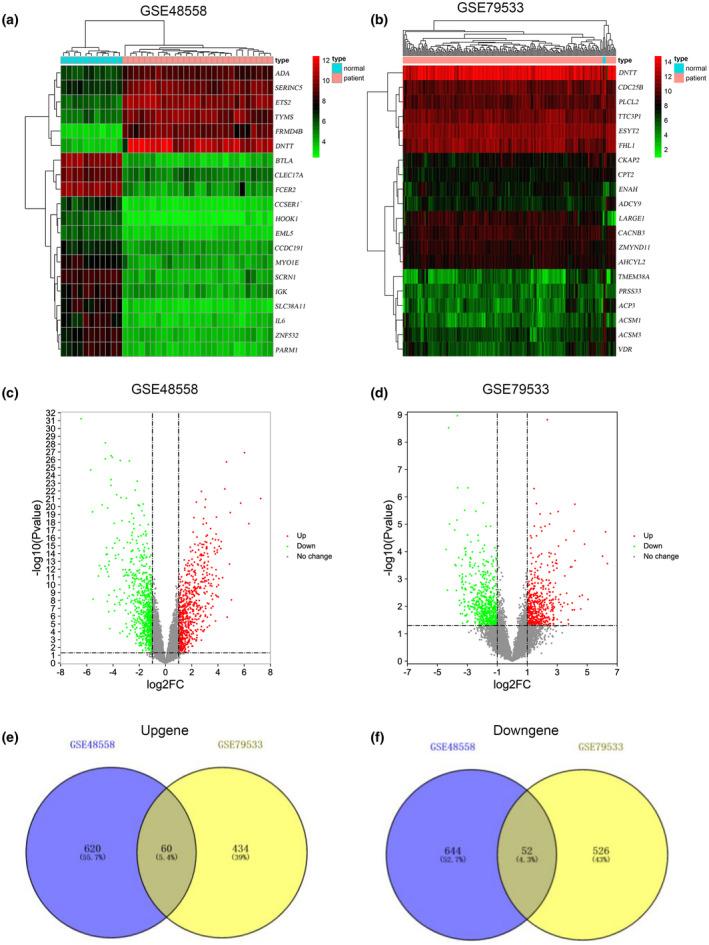
One hundred and twelve DEGs between normal B cells and B-ALL cells were identified based on GSE datasets. They were mainly participated in protein binding and HIF-1 signaling pathway. One hundred and eighty-nine clinical samples were enrolled in the study, both Kaplan-Meier (KM) analysis and univariate Cox regression analysis showed that CYBB, BCL2A1, IFI30, and EFNB1 were associated with prognosis, CYBB, BCL2A1, and EFNB1 were used to construct prognostic risk model. Moreover, compared to clinical indicators, the three-gene signature was an independent prognostic factor for CAYAs with B-ALL. Finally, the mRNA levels of CYBB, BCL2A1, and EFNB1 were significantly lower in B-ALL group as compared to controls. The high-risk group had a significantly higher percentage of infiltrated immune cells.
We constructed a novel three-gene signature with independent prognostic factor for predicting 5-year OS of CAYAs with B-ALL. Additionally, we discovered the difference of immune cells composition between high-risk and low-risk groups. This study may help to customize individual treatment and improve prognosis of CAYAs with B-ALL.
尽管 B 急性淋巴细胞白血病(B-ALL)患者的生存率有了显著提高,但仍有部分病例复发。本研究旨在探索预测儿童和青年(CAYA)B-ALL 患者总体生存率(OS)的新型差异表达基因(DEGs),并分析导致预后不良的免疫相关因素。
从基因表达综合数据库(GEO)中检索 GSE48558 和 GSE79533,以及治疗性应用研究生成有效治疗方法(TARGET)数据库的临床样本信息和 mRNA-seq。利用多变量 Cox 回归对预后相关关键基因进行 Cox 比例模型分析。根据模型评估患者的 5 年 OS、临床特征相关性和临床独立性。在我们的样本中验证预后相关基因的 mRNA 水平,并比较高危和低危患者之间免疫细胞组成的差异。
基于 GSE 数据集,共鉴定出 112 个正常 B 细胞与 B-ALL 细胞之间的 DEGs。这些基因主要参与蛋白质结合和 HIF-1 信号通路。本研究共纳入 189 例临床样本,Kaplan-Meier(KM)分析和单因素 Cox 回归分析均显示 CYBB、BCL2A1、IFI30 和 EFNB1 与预后相关,CYBB、BCL2A1 和 EFNB1 用于构建预后风险模型。此外,与临床指标相比,三基因标志物是 B-ALL CAYA 的独立预后因素。最后,与对照组相比,CYBB、BCL2A1 和 EFNB1 的 mRNA 水平在 B-ALL 组中明显降低。高危组中浸润免疫细胞的比例明显更高。
我们构建了一个具有独立预后因素的新型三基因标志物,用于预测 B-ALL CAYA 的 5 年 OS。此外,我们发现了高危组和低危组之间免疫细胞组成的差异。这项研究可能有助于为 B-ALL CAYA 制定个体化治疗方案,改善预后。