Olivia Newton-John Cancer Research Institute, Melbourne, VIC, Australia.
La Trobe University School of Cancer Medicine, Melbourne, VIC, Australia.
Cell Death Differ. 2022 Nov;29(11):2288-2302. doi: 10.1038/s41418-022-01016-w. Epub 2022 May 23.
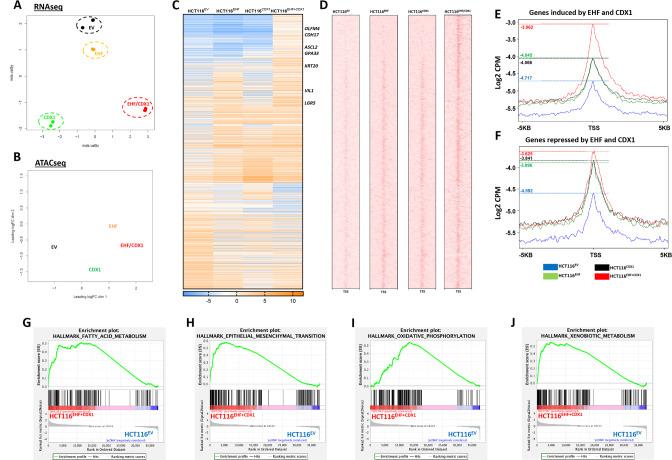
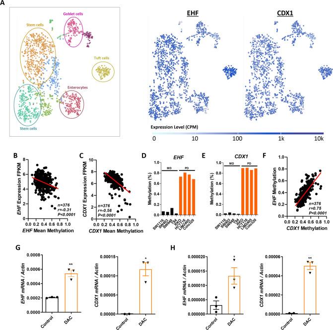
Colorectal cancers (CRCs) often display histological features indicative of aberrant differentiation but the molecular underpinnings of this trait and whether it directly drives disease progression is unclear. Here, we identify co-ordinate epigenetic inactivation of two epithelial-specific transcription factors, EHF and CDX1, as a mechanism driving differentiation loss in CRCs. Re-expression of EHF and CDX1 in poorly-differentiated CRC cells induced extensive chromatin remodelling, transcriptional re-programming, and differentiation along the enterocytic lineage, leading to reduced growth and metastasis. Strikingly, EHF and CDX1 were also able to reprogramme non-colonic epithelial cells to express colonic differentiation markers. By contrast, inactivation of EHF and CDX1 in well-differentiated CRC cells triggered tumour de-differentiation. Mechanistically, we demonstrate that EHF physically interacts with CDX1 via its PNT domain, and that these transcription factors co-operatively drive transcription of the colonic differentiation marker, VIL1. Compound genetic deletion of Ehf and Cdx1 in the mouse colon disrupted normal colonic differentiation and significantly enhanced colorectal tumour progression. These findings thus reveal a novel mechanism driving epithelial de-differentiation and tumour progression in CRC.
结直肠癌(CRC)常表现出组织学特征提示分化异常,但该特征的分子基础及其是否直接驱动疾病进展尚不清楚。在这里,我们确定了两个上皮特异性转录因子 EHF 和 CDX1 的协调表观遗传失活,作为驱动 CRC 中分化丢失的机制。在低分化 CRC 细胞中重新表达 EHF 和 CDX1 可诱导广泛的染色质重塑、转录重编程以及沿肠细胞谱系的分化,从而导致生长和转移减少。引人注目的是,EHF 和 CDX1 还能够重新编程非结肠上皮细胞表达结肠分化标志物。相比之下,在分化良好的 CRC 细胞中失活 EHF 和 CDX1 会触发肿瘤去分化。从机制上讲,我们证明 EHF 通过其 PNT 结构域与 CDX1 物理相互作用,并且这些转录因子协同驱动结肠分化标志物 VIL1 的转录。Ehf 和 Cdx1 在小鼠结肠中的复合遗传缺失破坏了正常的结肠分化,并显著增强了结直肠肿瘤的进展。这些发现因此揭示了一种新的机制,可驱动 CRC 中的上皮去分化和肿瘤进展。