Luk Ian Y, Mooi Jennifer K, Mouradov Dmitri, Tan Tao, Scott Cameron M, Chionh Fiona, Jenkins Laura J, Reehorst Camilla M, Nightingale Rebecca, Savas Peter, Tse Janson Wt, Crake Rebekah Li, Batlle Eduard, Arango Diego, Dopeso Higino, Gibbs Peter, Tebbutt Niall C, Luwor Rod B, Scott Andrew M, Basheer Faiza, Dhillon Amardeep S, Clemons Nicholas J, Williams David S, Firestein Ron, Sieber Oliver M, Mariadason John M
Olivia Newton-John Cancer Research Institute, Melbourne, Victoria, Australia.
La Trobe University School of Cancer Medicine, Melbourne, Victoria, Australia.
Commun Biol. 2025 Jun 5;8(1):875. doi: 10.1038/s42003-025-08251-0.
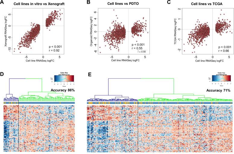
Colorectal cancers (CRCs) present across a range of differentiation grades, which impact patient outcome and management; however, the molecular features and drivers of differentiation status are not fully understood. To address this, 84 commonly used human CRC cell lines were grown as xenografts in mice, revealing models of low-grade (LG) and high-grade (HG) CRC. Transcriptional profiling revealed coordinate downregulation of multiple transcription factors involved in intestinal development and differentiation, markers of colonic lineage-specific differentiation, and effectors of normal functions of the colonic epithelium in HG tumours. Mechanistically, multiple genes suppressed in HG tumours harboured promoter methylation, indicative of stable epigenetic silencing. Furthermore, markers of LGR5+ colon stem cells were suppressed in HG tumours, while markers of cell proliferation, fetal-like intestinal stem cells, and non-canonical cell types including mesenchymal cells were increased. These changes manifested in HG cell line displaying increased proliferation, migration and metastatic capacity. Importantly, CRC cell line-derived transcriptional profiles of differentiation grade were reflected in LG and HG patient-derived tumour organoids and primary CRCs, revealing cell lines accurately model differentiation grade. The models and tumour differentiation-related properties identified herein may inform new approaches for tailored CRC treatments based on tumour grade.
结直肠癌(CRC)呈现出多种分化程度,这会影响患者的预后和治疗;然而,分化状态的分子特征和驱动因素尚未完全明确。为了解决这个问题,84种常用的人类CRC细胞系在小鼠体内作为异种移植生长,揭示了低级别(LG)和高级别(HG)CRC的模型。转录谱分析显示,HG肿瘤中参与肠道发育和分化的多个转录因子、结肠谱系特异性分化的标志物以及结肠上皮正常功能的效应器均协同下调。从机制上讲,HG肿瘤中多个被抑制的基因存在启动子甲基化,表明存在稳定的表观遗传沉默。此外,HG肿瘤中LGR5 +结肠干细胞的标志物被抑制,而细胞增殖、胎儿样肠道干细胞以及包括间充质细胞在内的非经典细胞类型的标志物增加。这些变化表现为HG细胞系的增殖、迁移和转移能力增强。重要的是,CRC细胞系衍生出的分化程度转录谱在LG和HG患者来源的肿瘤类器官和原发性CRC中得到体现,表明细胞系能够准确模拟分化程度。本文确定的模型和与肿瘤分化相关的特性可能为基于肿瘤分级的定制CRC治疗新方法提供信息。