• 文献检索
  • 文档翻译
  • 深度研究
  • 学术资讯
  • Suppr Zotero 插件Zotero 插件
  • 邀请有礼
  • 套餐&价格
  • 历史记录
应用&插件
Suppr Zotero 插件Zotero 插件浏览器插件Mac 客户端Windows 客户端微信小程序
定价
高级版会员购买积分包购买API积分包
服务
文献检索文档翻译深度研究API 文档MCP 服务
关于我们
关于 Suppr公司介绍联系我们用户协议隐私条款
关注我们

Suppr 超能文献

核心技术专利:CN118964589B侵权必究
粤ICP备2023148730 号-1Suppr @ 2026

文献检索

告别复杂PubMed语法,用中文像聊天一样搜索,搜遍4000万医学文献。AI智能推荐,让科研检索更轻松。

立即免费搜索

文件翻译

保留排版,准确专业,支持PDF/Word/PPT等文件格式,支持 12+语言互译。

免费翻译文档

深度研究

AI帮你快速写综述,25分钟生成高质量综述,智能提取关键信息,辅助科研写作。

立即免费体验

粒细胞集落刺激因子通过促进单核细胞向 M2 样表型转化加速乙型肝炎病毒相关慢加急性肝衰竭的恢复。

Granulocyte Colony-Stimulating Factor Accelerates the Recovery of Hepatitis B Virus-Related Acute-on-Chronic Liver Failure by Promoting M2-Like Transition of Monocytes.

机构信息

Chinese PLA Medical School, Beijing, China.

Senior Department of Hepatology, the Fifth Medical Center of PLA General Hospital, Beijing, China.

出版信息

Front Immunol. 2022 May 16;13:885829. doi: 10.3389/fimmu.2022.885829. eCollection 2022.

DOI:10.3389/fimmu.2022.885829
PMID:35651610
原文链接:https://pmc.ncbi.nlm.nih.gov/articles/PMC9148949/
Abstract

BACKGROUND AND AIM

Acute-on-chronic liver failure (ACLF) has a high mortality rate. The role of granulocyte colony-stimulating factor (G-CSF) in ACLF remains controversial. Monocytes/macrophages are core immune cells, which are involved in the initiation and progression of liver failure; however, the effect of G-CSF on monocytes/macrophages is unclear. The study aimed to verify the clinical efficacy of G-CSF and explore the effect of it on monocytes in hepatitis B virus (HBV)-related ACLF (HBV-ACLF) paitents.

METHODS

We performed a large randomized controlled clinical trial for the treatment of HBV-ACLF using G-CSF. A total of 111 patients with HBV-ACLF were prospectively randomized into the G-CSF group (5 μg/kg G-CSF every day for 6 days, then every other day until day 18) or the control group (standard therapy). All participants were followed up for at least 180 days. The relationship between monocyte count and mortality risk was analyzed. The effect of G-CSF on the phenotype and function of monocytes from patients with HBV-ACLF was evaluated using flow cytometry and experiments.

RESULTS

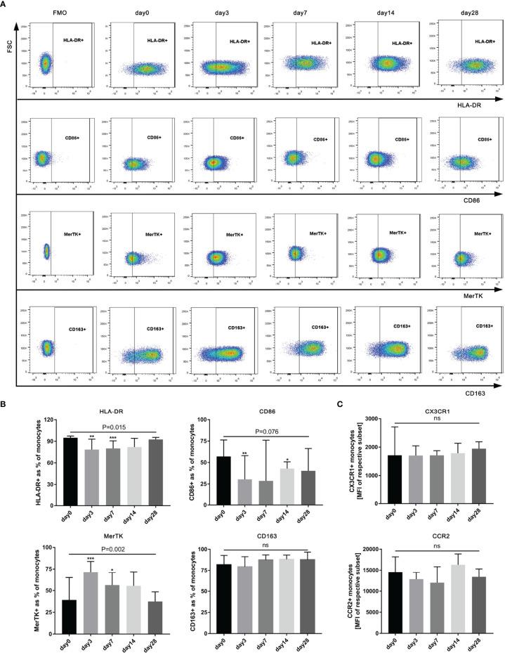
The survival probability of the G-CSF group at 180 days was higher than that of the control group (72.2% vs. 53.8%, = 0.0142). In the G-CSF-treated group, the monocyte counts on days 0 and 7 were independently associated with an evaluated mortality risk in the fully adjusted model (Model 3) [at day 0: hazard ratio (HR) 95% confidence interval (CI): 15.48 (3.60, 66.66), = 0.0002; at day 7: HR (95% CI): 1.10 (0.50, 2.43), =0.8080]. Further analysis showed that after treatment with G-CSF in HBV-ACLF patients, the expression of M1-like markers (HLA-DR and CD86) in monocytes decreased (HLA-DR: = 0.0148; CD86: = 0.0764). The expression of MerTK (M2-like marker) increased ( = 0.0002). The secretion of TNF-α, IL-6, and IL-10 from monocytes decreased without lipopolysaccharide (LPS) stimulation (TNF-α: < 0.0001; IL-6: = 0.0025; IL-10: = 0.0004) or with LPS stimulation (TNF-α: = 0.0439; = 0.0611; IL-10: = 0.0099). Similar effects were observed experiments.

CONCLUSION

G-CSF therapy confers a survival benefit to patients with HBV-ACLF. G-CSF can promote the anti-inflammatory/pro-restorative phenotype (M2-like) transition of monocytes, which may contribute to the recovery of ACLF. ClinicalTrials.gov, identifier (NCT02331745).

摘要

背景与目的

慢加急性肝衰竭(ACLF)的死亡率较高。粒细胞集落刺激因子(G-CSF)在 ACLF 中的作用仍存在争议。单核细胞/巨噬细胞是核心免疫细胞,参与肝衰竭的启动和进展;然而,G-CSF 对单核细胞/巨噬细胞的影响尚不清楚。本研究旨在验证 G-CSF 的临床疗效,并探讨其对乙型肝炎病毒(HBV)相关 ACLF(HBV-ACLF)患者单核细胞的影响。

方法

我们进行了一项使用 G-CSF 治疗 HBV-ACLF 的大型随机对照临床试验。前瞻性随机将 111 例 HBV-ACLF 患者分为 G-CSF 组(每天 5μg/kg G-CSF,连用 6 天,然后每两天一次至第 18 天)或对照组(标准治疗)。所有参与者均至少随访 180 天。分析单核细胞计数与死亡率风险的关系。使用流式细胞术和实验评估 G-CSF 对 HBV-ACLF 患者单核细胞表型和功能的影响。

结果

180 天时 G-CSF 组的生存率高于对照组(72.2%比 53.8%, = 0.0142)。在 G-CSF 治疗组中,第 0 天和第 7 天的单核细胞计数与完全调整模型(模型 3)中的评估死亡率风险独立相关[第 0 天:危险比(HR)95%置信区间(CI):15.48(3.60,66.66), = 0.0002;第 7 天:HR(95%CI):1.10(0.50,2.43), = 0.8080]。进一步分析表明,在 HBV-ACLF 患者中使用 G-CSF 治疗后,单核细胞中 M1 样标志物(HLA-DR 和 CD86)的表达降低(HLA-DR: = 0.0148;CD86: = 0.0764)。MerTK(M2 样标志物)的表达增加( = 0.0002)。单核细胞在没有脂多糖(LPS)刺激(TNF-α: < 0.0001;IL-6: = 0.0025;IL-10: = 0.0004)或 LPS 刺激(TNF-α: = 0.0439; = 0.0611;IL-10: = 0.0099)时的 TNF-α、IL-6 和 IL-10 分泌减少。实验中观察到类似的效果。

结论

G-CSF 治疗可使 HBV-ACLF 患者获得生存获益。G-CSF 可促进单核细胞抗炎/修复表型(M2 样)的转化,这可能有助于 ACLF 的恢复。ClinicalTrials.gov,标识符(NCT02331745)。

https://cdn.ncbi.nlm.nih.gov/pmc/blobs/8a18/9148949/17d711f2792b/fimmu-13-885829-g007.jpg
https://cdn.ncbi.nlm.nih.gov/pmc/blobs/8a18/9148949/2bcc4dc5326f/fimmu-13-885829-g001.jpg
https://cdn.ncbi.nlm.nih.gov/pmc/blobs/8a18/9148949/0f81e50b971b/fimmu-13-885829-g002.jpg
https://cdn.ncbi.nlm.nih.gov/pmc/blobs/8a18/9148949/7f916e8d10e3/fimmu-13-885829-g003.jpg
https://cdn.ncbi.nlm.nih.gov/pmc/blobs/8a18/9148949/150fbf52b652/fimmu-13-885829-g004.jpg
https://cdn.ncbi.nlm.nih.gov/pmc/blobs/8a18/9148949/4cad0cc8c6a4/fimmu-13-885829-g005.jpg
https://cdn.ncbi.nlm.nih.gov/pmc/blobs/8a18/9148949/19bf9d67a48d/fimmu-13-885829-g006.jpg
https://cdn.ncbi.nlm.nih.gov/pmc/blobs/8a18/9148949/17d711f2792b/fimmu-13-885829-g007.jpg
https://cdn.ncbi.nlm.nih.gov/pmc/blobs/8a18/9148949/2bcc4dc5326f/fimmu-13-885829-g001.jpg
https://cdn.ncbi.nlm.nih.gov/pmc/blobs/8a18/9148949/0f81e50b971b/fimmu-13-885829-g002.jpg
https://cdn.ncbi.nlm.nih.gov/pmc/blobs/8a18/9148949/7f916e8d10e3/fimmu-13-885829-g003.jpg
https://cdn.ncbi.nlm.nih.gov/pmc/blobs/8a18/9148949/150fbf52b652/fimmu-13-885829-g004.jpg
https://cdn.ncbi.nlm.nih.gov/pmc/blobs/8a18/9148949/4cad0cc8c6a4/fimmu-13-885829-g005.jpg
https://cdn.ncbi.nlm.nih.gov/pmc/blobs/8a18/9148949/19bf9d67a48d/fimmu-13-885829-g006.jpg
https://cdn.ncbi.nlm.nih.gov/pmc/blobs/8a18/9148949/17d711f2792b/fimmu-13-885829-g007.jpg

相似文献

1
Granulocyte Colony-Stimulating Factor Accelerates the Recovery of Hepatitis B Virus-Related Acute-on-Chronic Liver Failure by Promoting M2-Like Transition of Monocytes.粒细胞集落刺激因子通过促进单核细胞向 M2 样表型转化加速乙型肝炎病毒相关慢加急性肝衰竭的恢复。
Front Immunol. 2022 May 16;13:885829. doi: 10.3389/fimmu.2022.885829. eCollection 2022.
2
Granulocyte-colony stimulating factor (G-CSF) to treat acute-on-chronic liver failure: A multicenter randomized trial (GRAFT study).粒细胞集落刺激因子(G-CSF)治疗慢加急性肝衰竭:一项多中心随机试验(GRAFT 研究)。
J Hepatol. 2021 Dec;75(6):1346-1354. doi: 10.1016/j.jhep.2021.07.033. Epub 2021 Aug 5.
3
Therapeutic implications of granulocyte colony stimulating factor in patients with acute-on-chronic liver failure: increased survival and containment of liver damage.粒细胞集落刺激因子治疗慢加急性肝衰竭患者的疗效:提高生存率,减轻肝损伤。
Hepatol Int. 2017 Nov;11(6):540-546. doi: 10.1007/s12072-017-9814-1. Epub 2017 Aug 24.
4
[Significance of triggering receptor expressed on myeloid cells-2 prognostic evaluation in hepatitis B virus-related acute-on-chronic liver failure].[髓系细胞触发受体-2在乙型肝炎病毒相关慢加急性肝衰竭预后评估中的意义]
Zhonghua Gan Zang Bing Za Zhi. 2023 Dec 20;31(12):1306-1312. doi: 10.3760/cma.j.cn501113-20230214-00056.
5
Granulocyte-colony stimulating factor therapy improves survival in patients with hepatitis B virus-associated acute-on-chronic liver failure.粒细胞集落刺激因子治疗可改善乙型肝炎病毒相关慢加急性肝衰竭患者的生存。
World J Gastroenterol. 2013 Feb 21;19(7):1104-10. doi: 10.3748/wjg.v19.i7.1104.
6
Chishao - Fuzi herbal pair restore the macrophage M1/M2 balance in acute-on-chronic liver failure.赤芍-附子药对恢复慢性肝衰竭急性加重期的巨噬细胞 M1/M2 平衡。
J Ethnopharmacol. 2024 Jun 28;328:118010. doi: 10.1016/j.jep.2024.118010. Epub 2024 Mar 16.
7
Role of interleukin-23 in monocyte-derived dendritic cells of HBV-related acute-on-chronic liver failure and its correlation with the severity of liver damage.白细胞介素-23在乙型肝炎病毒相关慢加急性肝衰竭单核细胞来源树突状细胞中的作用及其与肝损伤严重程度的相关性
Clin Res Hepatol Gastroenterol. 2017 Mar;41(2):147-155. doi: 10.1016/j.clinre.2016.10.005. Epub 2016 Dec 29.
8
DAMP molecular IL-33 augments monocytic inflammatory storm in hepatitis B-precipitated acute-on-chronic liver failure.DAMP 分子 IL-33 增强乙型肝炎诱发的慢加急性肝衰竭中的单核细胞炎症风暴。
Liver Int. 2018 Feb;38(2):229-238. doi: 10.1111/liv.13503. Epub 2017 Jul 20.
9
Combination of G-CSF and a TLR4 inhibitor reduce inflammation and promote regeneration in a mouse model of ACLF.粒细胞集落刺激因子(G-CSF)与Toll样受体4(TLR4)抑制剂联合使用可减轻急性肝衰竭(ACLF)小鼠模型中的炎症并促进再生。
J Hepatol. 2022 Nov;77(5):1325-1338. doi: 10.1016/j.jhep.2022.07.006. Epub 2022 Jul 16.
10
Granulocyte-colony stimulating factor in acute-on-chronic liver failure: Systematic review and meta-analysis of randomized controlled trials.粒细胞集落刺激因子治疗慢加急性肝衰竭的随机对照试验的系统评价和荟萃分析。
Gastroenterol Hepatol. 2023 May;46(5):350-359. doi: 10.1016/j.gastrohep.2022.09.007. Epub 2022 Sep 27.

引用本文的文献

1
Immunoenhancing of the anti-cancer therapy and anti-oxidative stress by co-administration of granulocyte-colony stimulating factor-mobilized stem cells or cells derived from bone marrow and/or spleen plus vaccination with chemotherapeutic cyclophosphamide.通过联合给予粒细胞集落刺激因子动员的干细胞或源自骨髓和/或脾脏的细胞以及化疗药物环磷酰胺进行疫苗接种,增强抗癌治疗和抗氧化应激作用。
Immunol Res. 2025 Mar 17;73(1):62. doi: 10.1007/s12026-025-09610-z.
2
G-CSF increases calprotectin expression, liver damage and neuroinflammation in a murine model of alcohol-induced ACLF.在酒精诱导的慢加急性肝衰竭小鼠模型中,粒细胞集落刺激因子(G-CSF)会增加钙卫蛋白表达、肝损伤和神经炎症。
Front Cell Dev Biol. 2024 Feb 14;12:1347395. doi: 10.3389/fcell.2024.1347395. eCollection 2024.
3

本文引用的文献

1
Establishment and validation of a prognostic model for hepatitis B virus‑related acute-on-chronic liver failure patients with bacterial infection.建立并验证乙型肝炎病毒相关慢加急性肝衰竭合并细菌感染患者的预后模型。
Hepatol Int. 2022 Feb;16(1):38-47. doi: 10.1007/s12072-021-10268-6. Epub 2021 Dec 2.
2
G-CSF in acute-on-chronic liver failure - Art of 'patient selection' is paramount!粒细胞集落刺激因子在慢性肝病急性肝衰竭中的应用——“患者选择”的艺术至关重要!
J Hepatol. 2022 Feb;76(2):472-473. doi: 10.1016/j.jhep.2021.08.022. Epub 2021 Sep 1.
3
Granulocyte-colony stimulating factor (G-CSF) to treat acute-on-chronic liver failure: A multicenter randomized trial (GRAFT study).
Treatment cessation in HBeAg-negative chronic hepatitis B: clinical response is associated with increase in specific proinflammatory cytokines.HBeAg 阴性慢性乙型肝炎的治疗停药:临床应答与特定促炎细胞因子增加相关。
Sci Rep. 2023 Dec 18;13(1):22590. doi: 10.1038/s41598-023-50216-y.
4
The efficacy and safety of granulocyte colony-stimulating factor in the treatment of acute-on-chronic liver failure: A systematic review and meta-analysis.粒细胞集落刺激因子治疗慢加急性肝衰竭的疗效和安全性的系统评价和荟萃分析。
PLoS One. 2023 Nov 30;18(11):e0294818. doi: 10.1371/journal.pone.0294818. eCollection 2023.
5
Efficacy of Granulocyte Colony-Stimulating Factor in Acute on Chronic Liver Failure: A Systematic Review and Survival Meta-Analysis.粒细胞集落刺激因子在慢性肝衰竭急性发作中的疗效:一项系统评价与生存meta分析
J Clin Med. 2023 Oct 16;12(20):6541. doi: 10.3390/jcm12206541.
6
Granulocyte colony-stimulating factor with or without stem or progenitor cell or growth factors infusion for people with compensated or decompensated advanced chronic liver disease.粒细胞集落刺激因子联合或不联合干细胞或祖细胞或生长因子输注治疗代偿期或失代偿期晚期慢性肝病患者。
Cochrane Database Syst Rev. 2023 Jun 6;6(6):CD013532. doi: 10.1002/14651858.CD013532.pub2.
7
Plasma interleukin-7 correlation with human immunodeficiency virus RNA and CD4+ T cell counts, and interleukin-5 with circulating hepatitis B virus DNA may have implications in viral control.血浆白细胞介素-7与人类免疫缺陷病毒RNA及CD4+ T细胞计数的相关性,以及白细胞介素-5与循环乙型肝炎病毒DNA的相关性,可能对病毒控制具有重要意义。
Front Med (Lausanne). 2022 Nov 3;9:1019230. doi: 10.3389/fmed.2022.1019230. eCollection 2022.
粒细胞集落刺激因子(G-CSF)治疗慢加急性肝衰竭:一项多中心随机试验(GRAFT 研究)。
J Hepatol. 2021 Dec;75(6):1346-1354. doi: 10.1016/j.jhep.2021.07.033. Epub 2021 Aug 5.
4
Switching from Fatty Acid Oxidation to Glycolysis Improves the Outcome of Acute-On-Chronic Liver Failure.从脂肪酸氧化转变为糖酵解可改善慢加急性肝衰竭的预后。
Adv Sci (Weinh). 2020 Feb 13;7(7):1902996. doi: 10.1002/advs.201902996. eCollection 2020 Apr.
5
Innate immune cells in cirrhosis.肝硬化中的固有免疫细胞。
J Hepatol. 2020 Jul;73(1):186-201. doi: 10.1016/j.jhep.2020.03.027. Epub 2020 Mar 30.
6
The immunological roles in acute-on-chronic liver failure: An update.免疫在慢加急性肝衰竭中的作用:最新研究进展。
Hepatobiliary Pancreat Dis Int. 2019 Oct;18(5):403-411. doi: 10.1016/j.hbpd.2019.07.003. Epub 2019 Jul 5.
7
Acute-on-chronic liver failure: consensus recommendations of the Asian Pacific association for the study of the liver (APASL): an update.急性肝衰竭合并慢性肝病:亚太肝病学会(APASL)的共识推荐意见:更新版。
Hepatol Int. 2019 Jul;13(4):353-390. doi: 10.1007/s12072-019-09946-3. Epub 2019 Jun 6.
8
The Role of Monocytes and Macrophages in Acute and Acute-on-Chronic Liver Failure.单核细胞和巨噬细胞在急性和慢加急性肝衰竭中的作用。
Front Immunol. 2018 Dec 14;9:2948. doi: 10.3389/fimmu.2018.02948. eCollection 2018.
9
Epidemiology and Effects of Bacterial Infections in Patients With Cirrhosis Worldwide.全球肝硬化患者细菌感染的流行病学和影响。
Gastroenterology. 2019 Apr;156(5):1368-1380.e10. doi: 10.1053/j.gastro.2018.12.005. Epub 2018 Dec 13.
10
Therapeutic implications of granulocyte colony stimulating factor in patients with acute-on-chronic liver failure: increased survival and containment of liver damage.粒细胞集落刺激因子治疗慢加急性肝衰竭患者的疗效:提高生存率,减轻肝损伤。
Hepatol Int. 2017 Nov;11(6):540-546. doi: 10.1007/s12072-017-9814-1. Epub 2017 Aug 24.