• 文献检索
  • 文档翻译
  • 深度研究
  • 学术资讯
  • Suppr Zotero 插件Zotero 插件
  • 邀请有礼
  • 套餐&价格
  • 历史记录
应用&插件
Suppr Zotero 插件Zotero 插件浏览器插件Mac 客户端Windows 客户端微信小程序
定价
高级版会员购买积分包购买API积分包
服务
文献检索文档翻译深度研究API 文档MCP 服务
关于我们
关于 Suppr公司介绍联系我们用户协议隐私条款
关注我们

Suppr 超能文献

核心技术专利:CN118964589B侵权必究
粤ICP备2023148730 号-1Suppr @ 2026

文献检索

告别复杂PubMed语法,用中文像聊天一样搜索,搜遍4000万医学文献。AI智能推荐,让科研检索更轻松。

立即免费搜索

文件翻译

保留排版,准确专业,支持PDF/Word/PPT等文件格式,支持 12+语言互译。

免费翻译文档

深度研究

AI帮你快速写综述,25分钟生成高质量综述,智能提取关键信息,辅助科研写作。

立即免费体验

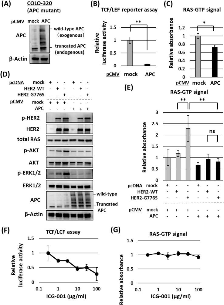
当 APC 功能丧失时,HER2 G776S 突变会促进结直肠癌细胞的致癌潜能。

HER2 G776S mutation promotes oncogenic potential in colorectal cancer cells when accompanied by loss of APC function.

机构信息

Department of Therapeutic Oncology, Kyoto University Graduate School of Medicine, 54 Shogoin Kawahara-cho, Sakyo-ku, Kyoto, 606-8507, Japan.

DSK Project, Medical Innovation Center, Kyoto University Graduate School of Medicine, 54 Shogoin Kawahara-cho, Sakyo-ku, Kyoto, 606-8507, Japan.

出版信息

Sci Rep. 2022 Jun 2;12(1):9213. doi: 10.1038/s41598-022-13189-y.

DOI:10.1038/s41598-022-13189-y
PMID:35654814
原文链接:https://pmc.ncbi.nlm.nih.gov/articles/PMC9163061/
Abstract

Clinical cancer genome sequencing detects oncogenic variants that are potential targets for cancer treatment, but it also detects variants of unknown significance. These variants may interact with each other to influence tumor pathophysiology, however, such interactions have not been fully elucidated. Additionally, the effect of target therapy for those variants also unclarified. In this study, we investigated the biological functions of a HER2 mutation (G776S mutation) of unknown pathological significance, which was detected together with APC mutation by cancer genome sequencing of samples from a colorectal cancer (CRC) patient. Transfection of the HER2 G776S mutation alone slightly increased the kinase activity and phosphorylation of HER2 protein, but did not activate HER2 downstream signaling or alter the cell phenotype. On the other hand, the HER2 G776S mutation was shown to have strong oncogenic potential when loss of APC function was accompanied. We revealed that loss of APC function increased Wnt pathway activity but also increased RAS-GTP, which increased ERK phosphorylation triggered by HER2 G776S transfection. In addition, afatinib, a pan-HER tyrosine kinase inhibitor, suppressed tumor growth in xenografts derived from HER2 G776S-transfected CRC cells. These findings suggest that this HER2 mutation in CRC may be a potential therapeutic target.

摘要

临床癌症基因组测序可检测到致癌变异体,这些变异体可能成为癌症治疗的潜在靶点,但也会检测到具有未知意义的变异体。这些变异体可能相互作用影响肿瘤的病理生理学,但这些相互作用尚未完全阐明。此外,针对这些变异体的靶向治疗效果也尚未明确。在这项研究中,我们研究了一个 HER2 突变(G776S 突变)的生物学功能,该突变与 APC 突变一起通过对结直肠癌(CRC)患者样本的癌症基因组测序检测到,其具有未知的病理意义。单独转染 HER2 G776S 突变仅轻微增加了 HER2 蛋白的激酶活性和磷酸化,但并未激活 HER2 下游信号或改变细胞表型。另一方面,当 APC 功能丧失时,HER2 G776S 突变显示出很强的致癌潜能。我们揭示了 APC 功能丧失会增加 Wnt 通路活性,但也会增加 RAS-GTP,从而增加 HER2 G776S 转染引发的 ERK 磷酸化。此外,泛 HER 酪氨酸激酶抑制剂阿法替尼可抑制源自 HER2 G776S 转染 CRC 细胞的异种移植物的肿瘤生长。这些发现表明,CRC 中的这种 HER2 突变可能是一个潜在的治疗靶点。

https://cdn.ncbi.nlm.nih.gov/pmc/blobs/5feb/9163061/8fc34eb58dcf/41598_2022_13189_Fig7_HTML.jpg
https://cdn.ncbi.nlm.nih.gov/pmc/blobs/5feb/9163061/9a9d28b2d621/41598_2022_13189_Fig1_HTML.jpg
https://cdn.ncbi.nlm.nih.gov/pmc/blobs/5feb/9163061/0d358cd9c3ca/41598_2022_13189_Fig2_HTML.jpg
https://cdn.ncbi.nlm.nih.gov/pmc/blobs/5feb/9163061/812af117bf1d/41598_2022_13189_Fig3_HTML.jpg
https://cdn.ncbi.nlm.nih.gov/pmc/blobs/5feb/9163061/960e362122b4/41598_2022_13189_Fig4_HTML.jpg
https://cdn.ncbi.nlm.nih.gov/pmc/blobs/5feb/9163061/f45c89b712ed/41598_2022_13189_Fig5_HTML.jpg
https://cdn.ncbi.nlm.nih.gov/pmc/blobs/5feb/9163061/3c8283149d9b/41598_2022_13189_Fig6_HTML.jpg
https://cdn.ncbi.nlm.nih.gov/pmc/blobs/5feb/9163061/8fc34eb58dcf/41598_2022_13189_Fig7_HTML.jpg
https://cdn.ncbi.nlm.nih.gov/pmc/blobs/5feb/9163061/9a9d28b2d621/41598_2022_13189_Fig1_HTML.jpg
https://cdn.ncbi.nlm.nih.gov/pmc/blobs/5feb/9163061/0d358cd9c3ca/41598_2022_13189_Fig2_HTML.jpg
https://cdn.ncbi.nlm.nih.gov/pmc/blobs/5feb/9163061/812af117bf1d/41598_2022_13189_Fig3_HTML.jpg
https://cdn.ncbi.nlm.nih.gov/pmc/blobs/5feb/9163061/960e362122b4/41598_2022_13189_Fig4_HTML.jpg
https://cdn.ncbi.nlm.nih.gov/pmc/blobs/5feb/9163061/f45c89b712ed/41598_2022_13189_Fig5_HTML.jpg
https://cdn.ncbi.nlm.nih.gov/pmc/blobs/5feb/9163061/3c8283149d9b/41598_2022_13189_Fig6_HTML.jpg
https://cdn.ncbi.nlm.nih.gov/pmc/blobs/5feb/9163061/8fc34eb58dcf/41598_2022_13189_Fig7_HTML.jpg

相似文献

1
HER2 G776S mutation promotes oncogenic potential in colorectal cancer cells when accompanied by loss of APC function.当 APC 功能丧失时,HER2 G776S 突变会促进结直肠癌细胞的致癌潜能。
Sci Rep. 2022 Jun 2;12(1):9213. doi: 10.1038/s41598-022-13189-y.
2
Oncogenic KRAS signalling promotes the Wnt/β-catenin pathway through LRP6 in colorectal cancer.致癌性KRAS信号通过低密度脂蛋白受体相关蛋白6(LRP6)促进结直肠癌中的Wnt/β-连环蛋白信号通路。
Oncogene. 2015 Sep 17;34(38):4914-27. doi: 10.1038/onc.2014.416. Epub 2014 Dec 15.
3
PHLPP is a negative regulator of RAF1, which reduces colorectal cancer cell motility and prevents tumor progression in mice.PHLPP 是 RAF1 的负调控因子,可降低结直肠癌细胞的迁移能力,并防止小鼠肿瘤进展。
Gastroenterology. 2014 May;146(5):1301-12.e1-10. doi: 10.1053/j.gastro.2014.02.003. Epub 2014 Feb 11.
4
TRIB3 Interacts With β-Catenin and TCF4 to Increase Stem Cell Features of Colorectal Cancer Stem Cells and Tumorigenesis.TRIB3 通过与β-catenin 和 TCF4 相互作用来增加结直肠癌细胞干细胞的干细胞特征和肿瘤发生。
Gastroenterology. 2019 Feb;156(3):708-721.e15. doi: 10.1053/j.gastro.2018.10.031. Epub 2018 Oct 24.
5
The CK1δ/ε-AES axis regulates tumorigenesis and metastasis in colorectal cancer.CK1δ/ε-AES 轴调控结直肠癌的发生和转移。
Theranostics. 2021 Mar 4;11(9):4421-4435. doi: 10.7150/thno.53901. eCollection 2021.
6
Role of oncogenic K-Ras in cancer stem cell activation by aberrant Wnt/β-catenin signaling.致癌性 K-Ras 在异常 Wnt/β-连环蛋白信号通路激活肿瘤干细胞中的作用。
J Natl Cancer Inst. 2014 Feb;106(2):djt373. doi: 10.1093/jnci/djt373.
7
MicroRNA-494 promotes cancer progression and targets adenomatous polyposis coli in colorectal cancer.MicroRNA-494 促进结直肠癌的癌症进展并靶向腺瘤性息肉病基因。
Mol Cancer. 2018 Jan 5;17(1):1. doi: 10.1186/s12943-017-0753-1.
8
BRAF, PIK3CA, and HER2 Oncogenic Alterations According to KRAS Mutation Status in Advanced Colorectal Cancers with Distant Metastasis.BRAF、PIK3CA和HER2致癌性改变与晚期结直肠癌远处转移的KRAS突变状态的关系
PLoS One. 2016 Mar 18;11(3):e0151865. doi: 10.1371/journal.pone.0151865. eCollection 2016.
9
PI3K oncogenic mutations mediate resistance to afatinib in HER2/neu overexpressing gynecological cancers.PI3K 致癌突变介导 HER2/neu 过表达妇科癌症对阿法替尼的耐药性。
Gynecol Oncol. 2019 Apr;153(1):158-164. doi: 10.1016/j.ygyno.2019.01.002. Epub 2019 Jan 7.
10
Molecular biology of colorectal cancer.结直肠癌的分子生物学
Curr Probl Cancer. 1997 Sep-Oct;21(5):233-300. doi: 10.1016/s0147-0272(97)80003-7.

引用本文的文献

1
The Wnt/β-Catenin Inhibitor HC-1 Suppresses Liver Fibrosis by Inhibiting Activated Hepatic Stellate Cells and Inducing Matrix Metalloproteinase-1.Wnt/β-连环蛋白抑制剂HC-1通过抑制活化的肝星状细胞和诱导基质金属蛋白酶-1来抑制肝纤维化。
Yonago Acta Med. 2025 May 17;68(2):131-143. doi: 10.33160/yam.2025.05.009. eCollection 2025 May.
2
HER2-targeted therapy in colorectal cancer: a comprehensive review.结直肠癌中的HER2靶向治疗:全面综述
Clin Transl Oncol. 2025 Mar 14. doi: 10.1007/s12094-025-03887-0.
3
HER2 phosphorylation induced by TGF-β promotes mammary morphogenesis and breast cancer progression.

本文引用的文献

1
Trastuzumab deruxtecan (DS-8201) in patients with HER2-expressing metastatic colorectal cancer (DESTINY-CRC01): a multicentre, open-label, phase 2 trial.曲妥珠单抗-德鲁替康(DS-8201)治疗人表皮生长因子受体 2(HER2)表达的转移性结直肠癌(DESTINY-CRC01)患者:一项多中心、开放标签、Ⅱ期临床试验。
Lancet Oncol. 2021 Jun;22(6):779-789. doi: 10.1016/S1470-2045(21)00086-3. Epub 2021 May 4.
2
Genomic control of metastasis.基因组控制转移。
Br J Cancer. 2021 Jan;124(1):3-12. doi: 10.1038/s41416-020-01127-6. Epub 2020 Nov 4.
3
Synthetic Lethality with Trifluridine/Tipiracil and Checkpoint Kinase 1 Inhibitor for Esophageal Squamous Cell Carcinoma.
TGF-β 诱导的 HER2 磷酸化促进乳腺形态发生和乳腺癌进展。
J Cell Biol. 2024 Apr 1;223(4). doi: 10.1083/jcb.202307138. Epub 2024 Feb 26.
4
Semi-Synthetic Dihydrotestosterone Derivatives Modulate Inherent Multidrug Resistance and Sensitize Colon Cancer Cells to Chemotherapy.半合成二氢睾酮衍生物调节内在多药耐药性并使结肠癌细胞对化疗敏感。
Pharmaceutics. 2023 Feb 9;15(2):584. doi: 10.3390/pharmaceutics15020584.
替氟尿苷/替匹嘧啶联合检查点激酶 1 抑制剂治疗食管鳞癌的合成致死性。
Mol Cancer Ther. 2020 Jun;19(6):1363-1372. doi: 10.1158/1535-7163.MCT-19-0918. Epub 2020 May 5.
4
Pertuzumab plus trastuzumab for HER2-amplified metastatic colorectal cancer (MyPathway): an updated report from a multicentre, open-label, phase 2a, multiple basket study.帕妥珠单抗联合曲妥珠单抗治疗人表皮生长因子受体 2 扩增型转移性结直肠癌(MyPathway):多中心、开放标签、2a 期、多篮子研究的最新报告。
Lancet Oncol. 2019 Apr;20(4):518-530. doi: 10.1016/S1470-2045(18)30904-5. Epub 2019 Mar 8.
5
Interaction between Wnt/β-catenin and RAS-ERK pathways and an anti-cancer strategy via degradations of β-catenin and RAS by targeting the Wnt/β-catenin pathway.Wnt/β-连环蛋白与RAS-ERK信号通路之间的相互作用以及通过靶向Wnt/β-连环蛋白信号通路降解β-连环蛋白和RAS的抗癌策略。
NPJ Precis Oncol. 2018 Feb 20;2(1):5. doi: 10.1038/s41698-018-0049-y. eCollection 2018.
6
Molecular Landscape of ERBB2/ERBB3 Mutated Colorectal Cancer.ERBB2/ERBB3 突变型结直肠癌的分子特征
J Natl Cancer Inst. 2018 Dec 1;110(12):1409-1417. doi: 10.1093/jnci/djy067.
7
HER kinase inhibition in patients with HER2- and HER3-mutant cancers.曲妥珠单抗治疗 HER2 和 HER3 突变型癌症患者的 HER 激酶抑制作用。
Nature. 2018 Feb 8;554(7691):189-194. doi: 10.1038/nature25475. Epub 2018 Jan 31.
8
Targeting HER2 in colorectal cancer: The landscape of amplification and short variant mutations in ERBB2 and ERBB3.针对结直肠癌中的 HER2:ERBB2 和 ERBB3 扩增和短变异突变的全景。
Cancer. 2018 Apr 1;124(7):1358-1373. doi: 10.1002/cncr.31125. Epub 2018 Jan 16.
9
Clinical Sequencing Defines the Genomic Landscape of Metastatic Colorectal Cancer.临床测序定义转移性结直肠癌的基因组景观。
Cancer Cell. 2018 Jan 8;33(1):125-136.e3. doi: 10.1016/j.ccell.2017.12.004.
10
Activating HER2 mutations as emerging targets in multiple solid cancers.激活HER2突变作为多种实体癌中新兴的靶点。
ESMO Open. 2017 Nov 24;2(5):e000279. doi: 10.1136/esmoopen-2017-000279. eCollection 2017.