Suppr超能文献

三氯生通过激活 c-Jun/miR-218-1-3p/SLC35C1 信号通路调节体外滋养细胞活力、迁移、侵袭和炎症反应。

Triclosan activates c-Jun/miR-218-1-3p/SLC35C1 signaling to regulate cell viability, migration, invasion and inflammatory response of trophoblast cells in vitro.

机构信息

Department of Obstetrics and Gynecology, the Affiliated Suzhou Hospital of Nanjing Medical University, Suzhou Municipal Hospital, Gusu School, Nanjing Medical University, Suzhou, Jiangsu, China.

Suzhou Center for Disease Prevention and Control, Suzhou, Jiangsu, China.

出版信息

BMC Pregnancy Childbirth. 2022 Jun 6;22(1):470. doi: 10.1186/s12884-022-04791-z.

Abstract

BACKGROUND

Spontaneous abortion is considered as the commonest complication of pregnancy. Triclosan (TCS) is an antimicrobial agent, which participates in the process of multiple human diseases, including spontaneous abortion. Our study aimed to evaluate the effect of TCS on spontaneous abortion and disclose the possible regulatory mechanism in vitro.

RESULTS

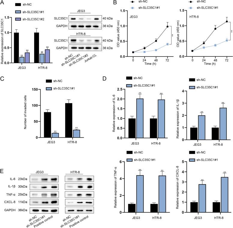
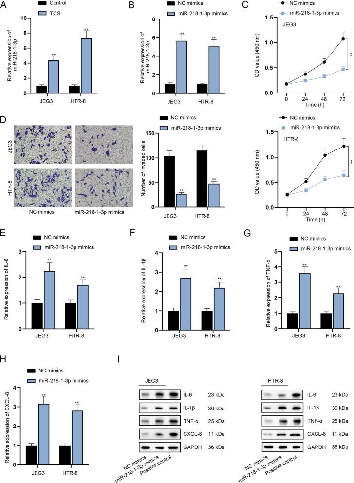
RT-qPCR analyzed that miR-218-1-3p derived from abortion-associated factor slit guidance ligand 2 (SLIT2) was up-regulated in trophoblast cells under TCS treatment. Supported by western blot analysis, functional experiments demonstrated that miR-218-1-3p overexpression impeded the proliferation, migration and invasion while exacerbating the inflammatory response of trophoblast cells. Moreover, mechanism assays revealed that TCS modulated c-Jun production to promote MIR218-1 transcription and enhance miR-218-1-3p expression. Moreover, solute carrier family 35 member C1 (SLC35C1) was validated as a target gene of miR-218-1-3p, and miR-218-1-3p was sustained to negatively modulate SLC35C1 expression in trophoblast cells. Rescue assays validated the role of TCS/miR-218-1-3p/SLC35C1 axis in regulating the viability, migration, invasion and inflammatory response of trophoblast cells.

CONCLUSIONS

TCS regulated miR-218-1-3p/SLC35C1 axis to modulate the proliferation, migration, invasion and inflammatory response of trophoblast cells in vitro, which might provide novel insights for spontaneous abortion prevention.

摘要

背景

自然流产被认为是妊娠最常见的并发症。三氯生(TCS)是一种抗菌剂,它参与了多种人类疾病的发生过程,包括自然流产。我们的研究旨在评估 TCS 对自然流产的影响,并揭示其在体外的可能调节机制。

结果

RT-qPCR 分析表明,TCS 处理后滋养细胞中源自流产相关因子 slit 导向配体 2(SLIT2)的 miR-218-1-3p 上调。Western blot 分析支持的功能实验表明,miR-218-1-3p 的过表达抑制了滋养细胞的增殖、迁移和侵袭,同时加剧了炎症反应。此外,机制研究表明,TCS 调节 c-Jun 的产生以促进 MIR218-1 的转录并增强 miR-218-1-3p 的表达。此外,溶质载体家族 35 成员 C1(SLC35C1)被验证为 miR-218-1-3p 的靶基因,miR-218-1-3p 持续负调控滋养细胞中 SLC35C1 的表达。挽救实验验证了 TCS/miR-218-1-3p/SLC35C1 轴在调节滋养细胞活力、迁移、侵袭和炎症反应中的作用。

结论

TCS 通过调节 miR-218-1-3p/SLC35C1 轴来调节体外滋养细胞的增殖、迁移、侵袭和炎症反应,这可能为预防自然流产提供新的见解。

https://cdn.ncbi.nlm.nih.gov/pmc/blobs/53e5/9172191/cc6475632fe7/12884_2022_4791_Fig1_HTML.jpg

文献AI研究员

20分钟写一篇综述,助力文献阅读效率提升50倍。

立即体验

用中文搜PubMed

大模型驱动的PubMed中文搜索引擎

马上搜索

文档翻译

学术文献翻译模型,支持多种主流文档格式。

立即体验