Suppr超能文献

BLT 人源化小鼠模型作为研究人 γδ T 细胞与 HIV 相互作用的工具

The BLT Humanized Mouse Model as a Tool for Studying Human Gamma Delta T Cell-HIV Interactions .

机构信息

Department of Infectious Diseases and Microbiology, Graduate School of Public Health, University of Pittsburgh, Pittsburgh, PA, United States.

Department of Surgery, University of Pittsburgh School of Medicine, Pittsburgh, PA, United States.

出版信息

Front Immunol. 2022 May 20;13:881607. doi: 10.3389/fimmu.2022.881607. eCollection 2022.

Abstract

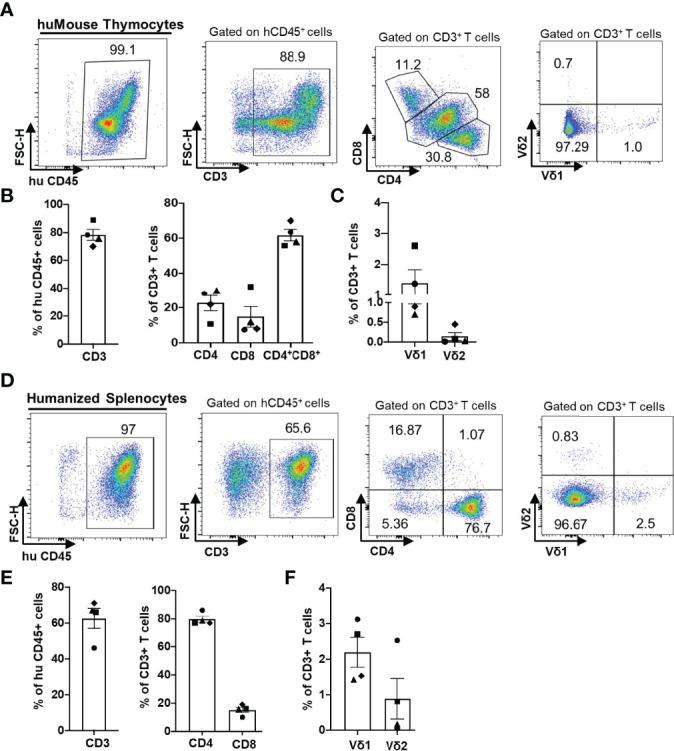
Gamma-delta (γδ) T cells recognize antigens in a major histocompatibility complex (MHC) independent and have cytotoxic capability. Human immunodeficiency virus (HIV) infection reduces the proportion of the Vδ2 cell subset compared to the Vδ1 cell subset of γδ T cells in the blood in most infected individuals, except for elite controllers. The capacity of Vδ2 T cells to kill HIV-infected targets has been demonstrated , albeit confirmatory studies are lacking. Here, we provide the first characterization of γδ T cell-HIV interactions in bone marrow-liver-thymus (BLT) humanized mice and examined the immunotherapeutic potential of Vδ2 T cells in controlling HIV replication . We demonstrate a reduced proportion of Vδ2 T cells and an increased proportion of Vδ1 T cells in HIV-infected BLT humanized mice, like in HIV-positive individuals. HIV infection in BLT humanized mice also impaired the expansion of Vδ2 T cells, like in HIV-positive individuals. Adoptive transfer of activated Vδ2 T cells did not control HIV replication during cell-associated HIV transmission in BLT humanized mice but instead exacerbated viremia, suggesting that Vδ2 T cells may serve as early targets for HIV replication. Our findings demonstrate that BLT humanized mice can model γδ T cell-HIV interactions .

摘要

γδ(T) 细胞在 MHC 不依赖的情况下识别抗原,并具有细胞毒性。在大多数受感染个体中,人类免疫缺陷病毒 (HIV) 感染会降低血液中 γδ T 细胞中 Vδ2 细胞亚群与 Vδ1 细胞亚群的比例,但精英控制器除外。已经证明 Vδ2 T 细胞具有杀伤 HIV 感染靶标的能力,尽管缺乏确证性研究。在这里,我们首次描述了骨髓-肝-胸腺 (BLT) 人源化小鼠中 γδ T 细胞与 HIV 的相互作用,并研究了 Vδ2 T 细胞在控制 HIV 复制方面的免疫治疗潜力。我们发现在 HIV 感染的 BLT 人源化小鼠中,Vδ2 T 细胞的比例降低,Vδ1 T 细胞的比例增加,与 HIV 阳性个体相似。HIV 感染也会损害 BLT 人源化小鼠中 Vδ2 T 细胞的扩增,与 HIV 阳性个体相似。在 BLT 人源化小鼠中,过继转移活化的 Vδ2 T 细胞不能控制细胞相关 HIV 传播期间的 HIV 复制,反而加重了病毒血症,这表明 Vδ2 T 细胞可能是 HIV 复制的早期靶标。我们的研究结果表明,BLT 人源化小鼠可以模拟 γδ T 细胞与 HIV 的相互作用。

https://cdn.ncbi.nlm.nih.gov/pmc/blobs/1010/9164110/fafdd3937de1/fimmu-13-881607-g001.jpg

文献检索

告别复杂PubMed语法,用中文像聊天一样搜索,搜遍4000万医学文献。AI智能推荐,让科研检索更轻松。

立即免费搜索

文件翻译

保留排版,准确专业,支持PDF/Word/PPT等文件格式,支持 12+语言互译。

免费翻译文档

深度研究

AI帮你快速写综述,25分钟生成高质量综述,智能提取关键信息,辅助科研写作。

立即免费体验