• 文献检索
  • 文档翻译
  • 深度研究
  • 学术资讯
  • Suppr Zotero 插件Zotero 插件
  • 邀请有礼
  • 套餐&价格
  • 历史记录
应用&插件
Suppr Zotero 插件Zotero 插件浏览器插件Mac 客户端Windows 客户端微信小程序
定价
高级版会员购买积分包购买API积分包
服务
文献检索文档翻译深度研究API 文档MCP 服务
关于我们
关于 Suppr公司介绍联系我们用户协议隐私条款
关注我们

Suppr 超能文献

核心技术专利:CN118964589B侵权必究
粤ICP备2023148730 号-1Suppr @ 2026

文献检索

告别复杂PubMed语法,用中文像聊天一样搜索,搜遍4000万医学文献。AI智能推荐,让科研检索更轻松。

立即免费搜索

文件翻译

保留排版,准确专业,支持PDF/Word/PPT等文件格式,支持 12+语言互译。

免费翻译文档

深度研究

AI帮你快速写综述,25分钟生成高质量综述,智能提取关键信息,辅助科研写作。

立即免费体验

PBRM1 缺失型致癌成瘾与透明细胞肾细胞癌细胞中激活的 AKT-mTOR 信号和有氧糖酵解有关。

PBRM1 deficiency oncogenic addiction is associated with activated AKT-mTOR signalling and aerobic glycolysis in clear cell renal cell carcinoma cells.

机构信息

Department of Medical Genetics, Zunyi Medical University, Zunyi, China.

Key Laboratory of Gene Detection and Treatment in Guizhou Province, Zunyi, China.

出版信息

J Cell Mol Med. 2022 Jul;26(14):3837-3849. doi: 10.1111/jcmm.17418. Epub 2022 Jun 7.

DOI:10.1111/jcmm.17418
PMID:35672925
原文链接:https://pmc.ncbi.nlm.nih.gov/articles/PMC9279584/
Abstract

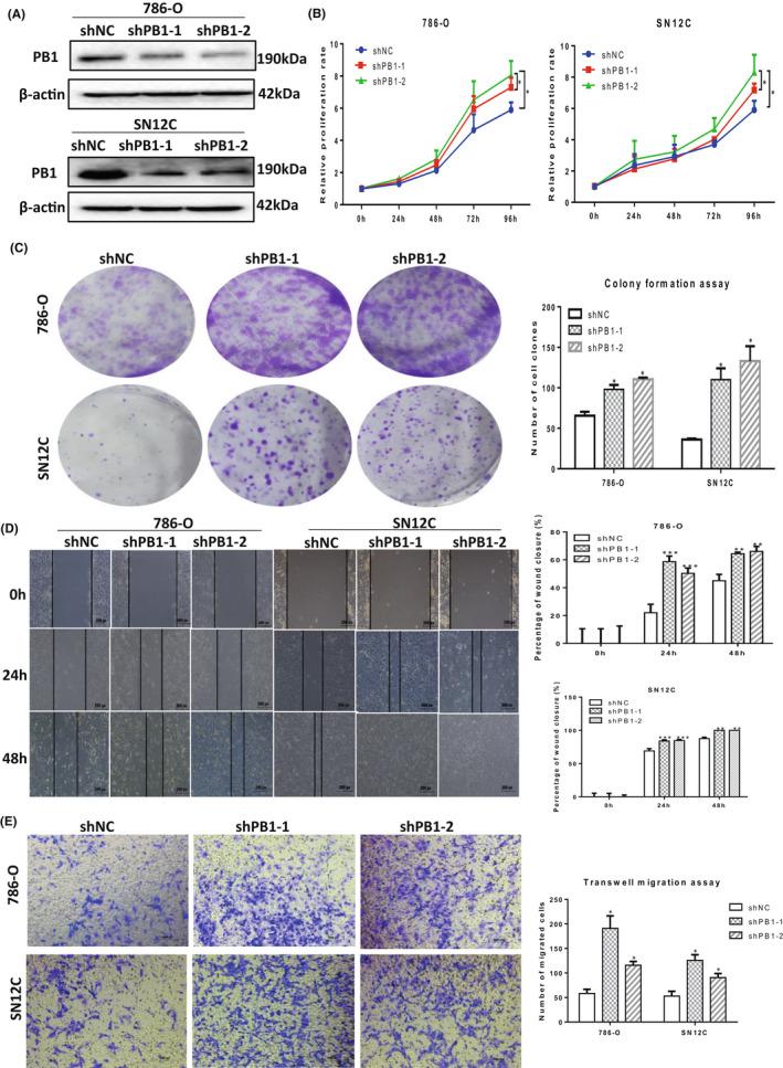
The PBRM1 (PB1) gene which encodes the specific subunit BAF180 of the PBAF SWI/SNF complex, is highly mutated (~ 40%) in clear cell renal cell carcinoma (ccRCC). However, its functions and impact on cell signalling are still not fully understood. Aerobic glycolysis, also known as the 'Warburg Effect', is a hallmark of cancer, whether PB1 is involved in this metabolic shift in clear cell renal cell carcinoma remains unclear. Here, with established stable knockdown PB1 cell lines, we performed functional assays to access the effects on 786-O and SN12C cells. Based on the RNA-seq data, we selected some genes encoding key glycolytic enzymes, including PFKP, ENO1, PKM and LDHA, and examined the expression levels. The AKT-mTOR signalling pathway activity and expression of HIF1α were also analysed. Our data demonstrate that PB1 deficiency promotes the proliferation, migration, Xenograft growth of 786-O and SN12C cells. Notably, knockdown of PB1 activates AKT-mTOR signalling and increases the expression of key glycolytic enzymes at both mRNA and protein levels. Furthermore, we provide evidence that deficient PB1 and hypoxic conditions exert a synergistic effect on HIF 1α expression and lactate production. Thus, our study provides novel insights into the roles of tumour suppressor PB1 and suggests that the AKT-mTOR signalling pathway, as well as glycolysis, is a potential drug target for ccRCC patients with deficient PB1.

摘要

PBRM1(PB1)基因编码 PBAF SWI/SNF 复合物的特定亚基 BAF180,在透明细胞肾细胞癌(ccRCC)中高度突变(~40%)。然而,其功能及其对细胞信号转导的影响仍不完全清楚。有氧糖酵解,也称为“Warburg 效应”,是癌症的标志,PB1 是否参与透明细胞肾细胞癌的这种代谢转变尚不清楚。在这里,我们使用已建立的稳定敲低 PB1 细胞系,进行了功能测定,以评估其对 786-O 和 SN12C 细胞的影响。基于 RNA-seq 数据,我们选择了一些编码关键糖酵解酶的基因,包括 PFKP、ENO1、PKM 和 LDHA,并检查了它们的表达水平。还分析了 AKT-mTOR 信号通路活性和 HIF1α 的表达。我们的数据表明,PB1 缺失促进了 786-O 和 SN12C 细胞的增殖、迁移和异种移植生长。值得注意的是,PB1 的敲低激活了 AKT-mTOR 信号通路,并增加了关键糖酵解酶在 mRNA 和蛋白质水平的表达。此外,我们提供了证据表明,PB1 缺失和缺氧条件对 HIF1α 表达和乳酸生成具有协同作用。因此,我们的研究为肿瘤抑制因子 PB1 的作用提供了新的见解,并表明 AKT-mTOR 信号通路以及糖酵解是缺乏 PB1 的 ccRCC 患者的潜在药物靶点。

https://cdn.ncbi.nlm.nih.gov/pmc/blobs/5d33/9279584/36386c899890/JCMM-26-3837-g004.jpg
https://cdn.ncbi.nlm.nih.gov/pmc/blobs/5d33/9279584/6a3e6f2c30e8/JCMM-26-3837-g003.jpg
https://cdn.ncbi.nlm.nih.gov/pmc/blobs/5d33/9279584/9262b6207e8a/JCMM-26-3837-g006.jpg
https://cdn.ncbi.nlm.nih.gov/pmc/blobs/5d33/9279584/9d34c92f834d/JCMM-26-3837-g005.jpg
https://cdn.ncbi.nlm.nih.gov/pmc/blobs/5d33/9279584/9ba91535e650/JCMM-26-3837-g002.jpg
https://cdn.ncbi.nlm.nih.gov/pmc/blobs/5d33/9279584/2a7858e6b140/JCMM-26-3837-g007.jpg
https://cdn.ncbi.nlm.nih.gov/pmc/blobs/5d33/9279584/a17d41902336/JCMM-26-3837-g001.jpg
https://cdn.ncbi.nlm.nih.gov/pmc/blobs/5d33/9279584/36386c899890/JCMM-26-3837-g004.jpg
https://cdn.ncbi.nlm.nih.gov/pmc/blobs/5d33/9279584/6a3e6f2c30e8/JCMM-26-3837-g003.jpg
https://cdn.ncbi.nlm.nih.gov/pmc/blobs/5d33/9279584/9262b6207e8a/JCMM-26-3837-g006.jpg
https://cdn.ncbi.nlm.nih.gov/pmc/blobs/5d33/9279584/9d34c92f834d/JCMM-26-3837-g005.jpg
https://cdn.ncbi.nlm.nih.gov/pmc/blobs/5d33/9279584/9ba91535e650/JCMM-26-3837-g002.jpg
https://cdn.ncbi.nlm.nih.gov/pmc/blobs/5d33/9279584/2a7858e6b140/JCMM-26-3837-g007.jpg
https://cdn.ncbi.nlm.nih.gov/pmc/blobs/5d33/9279584/a17d41902336/JCMM-26-3837-g001.jpg
https://cdn.ncbi.nlm.nih.gov/pmc/blobs/5d33/9279584/36386c899890/JCMM-26-3837-g004.jpg

相似文献

1
PBRM1 deficiency oncogenic addiction is associated with activated AKT-mTOR signalling and aerobic glycolysis in clear cell renal cell carcinoma cells.PBRM1 缺失型致癌成瘾与透明细胞肾细胞癌细胞中激活的 AKT-mTOR 信号和有氧糖酵解有关。
J Cell Mol Med. 2022 Jul;26(14):3837-3849. doi: 10.1111/jcmm.17418. Epub 2022 Jun 7.
2
Inhibition of Aerobic Glycolysis Represses Akt/mTOR/HIF-1α Axis and Restores Tamoxifen Sensitivity in Antiestrogen-Resistant Breast Cancer Cells.抑制有氧糖酵解可抑制Akt/mTOR/HIF-1α轴并恢复抗雌激素耐药乳腺癌细胞对他莫昔芬的敏感性。
PLoS One. 2015 Jul 9;10(7):e0132285. doi: 10.1371/journal.pone.0132285. eCollection 2015.
3
LncRNA TP73-AS1 Promotes Cell Proliferation and Inhibits Cell Apoptosis in Clear Cell Renal Cell Carcinoma Through Repressing KISS1 Expression and Inactivation of PI3K/Akt/mTOR Signaling Pathway.长链非编码RNA TP73-AS1通过抑制KISS1表达及PI3K/Akt/mTOR信号通路失活促进透明细胞肾细胞癌的细胞增殖并抑制细胞凋亡。
Cell Physiol Biochem. 2018;48(1):371-384. doi: 10.1159/000491767. Epub 2018 Jul 17.
4
Loss of PBRM1 Alters Promoter Histone Modifications and Activates ALDH1A1 to Drive Renal Cell Carcinoma.PBRM1 缺失改变启动子组蛋白修饰并激活 ALDH1A1 以驱动肾细胞癌。
Mol Cancer Res. 2022 Aug 5;20(8):1193-1207. doi: 10.1158/1541-7786.MCR-21-1039.
5
ZNF471 Interacts with BANP to Reduce Tumour Malignancy by Inactivating PI3K/AKT/mTOR Signalling but is Frequently Silenced by Aberrant Promoter Methylation in Renal Cell Carcinoma.锌指蛋白 471(ZNF471)通过抑制 PI3K/AKT/mTOR 信号通路与 BANP 相互作用,降低肿瘤恶性程度,但在肾细胞癌中常因启动子异常甲基化而失活。
Int J Biol Sci. 2024 Jan 1;20(2):643-663. doi: 10.7150/ijbs.89785. eCollection 2024.
6
PBRM1 Regulates the Expression of Genes Involved in Metabolism and Cell Adhesion in Renal Clear Cell Carcinoma.PBRM1调节肾透明细胞癌中参与代谢和细胞粘附的基因表达。
PLoS One. 2016 Apr 21;11(4):e0153718. doi: 10.1371/journal.pone.0153718. eCollection 2016.
7
A lentiviral sponge for miRNA-21 diminishes aerobic glycolysis in bladder cancer T24 cells via the PTEN/PI3K/AKT/mTOR axis.一种针对miRNA-21的慢病毒海绵通过PTEN/PI3K/AKT/mTOR轴减少膀胱癌T24细胞中的有氧糖酵解。
Tumour Biol. 2015 Jan;36(1):383-91. doi: 10.1007/s13277-014-2617-2. Epub 2014 Sep 30.
8
A novel peptide PDHK1-241aa encoded by circPDHK1 promotes ccRCC progression via interacting with PPP1CA to inhibit AKT dephosphorylation and activate the AKT-mTOR signaling pathway.环状 circPDHK1 编码的新型肽 PDHK1-241aa 通过与 PPP1CA 相互作用促进 ccRCC 进展,从而抑制 AKT 去磷酸化并激活 AKT-mTOR 信号通路。
Mol Cancer. 2024 Feb 15;23(1):34. doi: 10.1186/s12943-024-01940-0.
9
The platelet isoform of phosphofructokinase contributes to metabolic reprogramming and maintains cell proliferation in clear cell renal cell carcinoma.磷酸果糖激酶的血小板亚型有助于代谢重编程并维持肾透明细胞癌中的细胞增殖。
Oncotarget. 2016 May 10;7(19):27142-57. doi: 10.18632/oncotarget.8382.
10
LTB4R Promotes the Occurrence and Progression of Clear Cell Renal Cell Carcinoma (ccRCC) by Regulating the AKT/mTOR Signaling Pathway.LTB4R 通过调控 AKT/mTOR 信号通路促进肾透明细胞癌(ccRCC)的发生发展。
Cells. 2022 Nov 15;11(22):3606. doi: 10.3390/cells11223606.

引用本文的文献

1
De Novo Serine Synthesis Is a Metabolic Vulnerability That Can Be Exploited to Overcome Sunitinib Resistance in Advanced Renal Cell Carcinoma.从头合成丝氨酸是一种代谢弱点,可被利用来克服晚期肾细胞癌中舒尼替尼的耐药性。
Cancer Res. 2025 May 15;85(10):1857-1873. doi: 10.1158/0008-5472.CAN-24-1393.
2
Tumor energy metabolism: implications for therapeutic targets.肿瘤能量代谢:治疗靶点的意义。
Mol Biomed. 2024 Nov 29;5(1):63. doi: 10.1186/s43556-024-00229-4.
3
Role of ENO1 and its targeted therapy in tumors.ENO1 在肿瘤中的作用及其靶向治疗。

本文引用的文献

1
Metabolic reprogramming in renal cancer: Events of a metabolic disease.肾癌中的代谢重编程:代谢疾病事件。
Biochim Biophys Acta Rev Cancer. 2021 Aug;1876(1):188559. doi: 10.1016/j.bbcan.2021.188559. Epub 2021 May 6.
2
Exploiting vulnerabilities of SWI/SNF chromatin remodelling complexes for cancer therapy.利用 SWI/SNF 染色质重塑复合物的漏洞进行癌症治疗。
Oncogene. 2021 May;40(21):3637-3654. doi: 10.1038/s41388-021-01781-x. Epub 2021 May 3.
3
Chromatin openness requires continuous SWI/SNF activity.染色质开放性需要持续的SWI/SNF活性。
J Transl Med. 2024 Nov 14;22(1):1025. doi: 10.1186/s12967-024-05847-8.
4
Advancements in research on lactate dehydrogenase A in urinary system tumors.在泌尿系统肿瘤中乳酸脱氢酶 A 的研究进展。
BMC Urol. 2024 Aug 30;24(1):187. doi: 10.1186/s12894-024-01580-y.
5
Knockdown of inhibits Akt/β-catenin-mediated cell invasion and migration in clear cell renal cell carcinoma cells.敲低 抑制透明细胞肾细胞癌细胞中 Akt/β-catenin 介导的细胞侵袭和迁移。
Cell Adh Migr. 2023 Dec;17(1):1-14. doi: 10.1080/19336918.2023.2260644. Epub 2023 Sep 25.
6
Glycolysis-related biomarker TCIRG1 participates in regulation of renal cell carcinoma progression and tumor immune microenvironment by affecting aerobic glycolysis and AKT/mTOR signaling pathway.糖酵解相关生物标志物TCIRG1通过影响有氧糖酵解和AKT/mTOR信号通路参与肾细胞癌进展和肿瘤免疫微环境的调控。
Cancer Cell Int. 2023 Aug 30;23(1):186. doi: 10.1186/s12935-023-03019-0.
7
Advances in the role of SWI/SNF complexes in tumours.SWI/SNF 复合物在肿瘤中的作用研究进展。
J Cell Mol Med. 2023 Apr;27(8):1023-1031. doi: 10.1111/jcmm.17709. Epub 2023 Mar 8.
8
The combined prognostic model of copper-dependent to predict the prognosis of pancreatic cancer.用于预测胰腺癌预后的铜依赖性联合预后模型。
Front Genet. 2022 Aug 10;13:978988. doi: 10.3389/fgene.2022.978988. eCollection 2022.
Nat Genet. 2021 Mar;53(3):263-264. doi: 10.1038/s41588-021-00781-7.
4
Global Cancer Statistics 2020: GLOBOCAN Estimates of Incidence and Mortality Worldwide for 36 Cancers in 185 Countries.《全球癌症统计数据 2020:全球 185 个国家和地区 36 种癌症的发病率和死亡率估计》。
CA Cancer J Clin. 2021 May;71(3):209-249. doi: 10.3322/caac.21660. Epub 2021 Feb 4.
5
The SWI/SNF complex in cancer - biology, biomarkers and therapy.SWI/SNF 复合物在癌症中的作用——生物学、生物标志物和治疗。
Nat Rev Clin Oncol. 2020 Jul;17(7):435-448. doi: 10.1038/s41571-020-0357-3. Epub 2020 Apr 17.
6
Metabolic Pathways in Kidney Cancer: Current Therapies and Future Directions.肾癌的代谢途径:当前疗法与未来方向
J Clin Oncol. 2018 Oct 29:JCO2018792309. doi: 10.1200/JCO.2018.79.2309.
7
Treatment of spinal metastases in renal cell carcinoma: A critical review.治疗肾细胞癌脊柱转移:一项批判性回顾。
Crit Rev Oncol Hematol. 2018 May;125:19-29. doi: 10.1016/j.critrevonc.2018.02.017. Epub 2018 Mar 6.
8
Glioma tumor suppressor candidate region gene 1 (GLTSCR1) and its paralog GLTSCR1-like form SWI/SNF chromatin remodeling subcomplexes.神经胶质瘤肿瘤抑制候选区域基因 1(GLTSCR1)及其同源物 GLTSCR1 样形式的 SWI/SNF 染色质重塑亚基复合物。
J Biol Chem. 2018 Mar 16;293(11):3892-3903. doi: 10.1074/jbc.RA117.001065. Epub 2018 Jan 26.
9
HIF drives lipid deposition and cancer in ccRCC via repression of fatty acid metabolism.低氧诱导因子通过抑制脂肪酸代谢促进 ccRCC 中的脂质沉积和癌症。
Nat Commun. 2017 Nov 24;8(1):1769. doi: 10.1038/s41467-017-01965-8.
10
SWI/SNF tumor suppressor gene PBRM1/BAF180 in human clear cell kidney cancer.人类透明细胞肾癌中的SWI/SNF肿瘤抑制基因PBRM1/BAF180
Mol Cell Oncol. 2017 Jun 19;4(4):e1342747. doi: 10.1080/23723556.2017.1342747. eCollection 2017.