Suppr超能文献

SQSTM1/p62 在肝内胆管癌中通过上皮-间充质转化和维持线粒体功能促进肿瘤进展。

SQSTM1/p62 in intrahepatic cholangiocarcinoma promotes tumor progression via epithelial-mesenchymal transition and mitochondrial function maintenance.

机构信息

Department of Liver Surgery & Transplantation, Liver Cancer Institute, Zhongshan Hospital, Fudan University, Shanghai, China.

Key Laboratory of Carcinogenesis and Cancer Invasion, Chinese Ministry of Education, Shanghai, China.

出版信息

Cancer Med. 2023 Jan;12(1):459-471. doi: 10.1002/cam4.4908. Epub 2022 Jun 8.

Abstract

BACKGROUND

SQSTM1/p62 is a selective autophagy receptor that regulates multiple signaling pathways participating in the initiation and progression of tumors. Metastasis is still the main cause for intrahepatic cholangiocarcinoma (ICC)-associated mortality. Hence, this study aimed to explore the mechanism of p62 promoting the progression of ICC.

METHODS

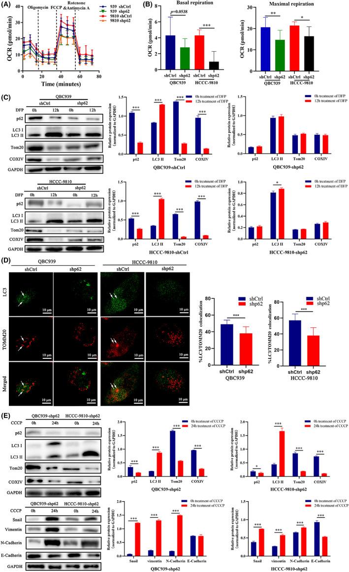
Western blotting and immunohistochemical analyses were conducted to detect the expression level of protein p62 in ICC tissues and its correlation with prognosis. Subsequently, the loss-of-function experiments in vitro and in vivo were performed to define the role of p62 in ICC cell proliferation, invasion, and metastasis. Then, the effect of p62 knockdown on mitochondrial function and mitophagy was evaluated by measuring the oxygen consumption rate, and using immunofluorescence and western blotting analyses.

RESULTS

The expression of p62 was significantly upregulated in ICC specimens compared with normal tissues. We further illustrated that p62 expression positively correlated with lymph node metastasis and poor prognosis. The loss-of-function assays revealed that p62 not only promoted ICC cell proliferation, migration, and invasive capacities in vitro, but also induced lung metastasis in the xenograft mouse model. Mechanistically, high expression of p62-induced epithelial-mesenchymal transition (EMT) with the upregulation of Snail, vimentin, N-cadherin, and downregulation of E-cadherin. Moreover, the autophagy-dependent function of p62 might play a vital role in maintaining the mitochondrial function of ICC by mitophagy which might further promote EMT.

CONCLUSION

These data provided new evidence for the mechanism by which abundant p62 expression promoted ICC progression, suggesting a promising therapeutic target for antimetastatic strategies in patients with ICC.

摘要

背景

SQSTM1/p62 是一种选择性自噬受体,可调节参与肿瘤发生和进展的多种信号通路。转移仍然是肝内胆管癌(ICC)相关死亡的主要原因。因此,本研究旨在探讨 p62 促进 ICC 进展的机制。

方法

通过 Western blot 分析和免疫组织化学分析检测 ICC 组织中蛋白 p62 的表达水平及其与预后的相关性。随后,进行体外和体内的功能丧失实验,以确定 p62 在 ICC 细胞增殖、侵袭和转移中的作用。然后,通过测量耗氧率、免疫荧光和 Western blot 分析评估 p62 敲低对线粒体功能和线粒体自噬的影响。

结果

与正常组织相比,ICC 标本中 p62 的表达明显上调。我们进一步表明,p62 的表达与淋巴结转移和不良预后呈正相关。功能丧失实验表明,p62 不仅在体外促进 ICC 细胞的增殖、迁移和侵袭能力,而且在异种移植小鼠模型中诱导肺转移。机制上,高表达的 p62 通过 EMT 诱导上皮-间充质转化,表现为 Snail、波形蛋白、N-钙黏蛋白上调和 E-钙黏蛋白下调。此外,p62 依赖自噬的功能可能通过线粒体自噬在维持 ICC 的线粒体功能方面发挥重要作用,这可能进一步促进 EMT。

结论

这些数据为大量 p62 表达促进 ICC 进展的机制提供了新的证据,提示 p62 可能是 ICC 患者抗转移策略的有希望的治疗靶点。

https://cdn.ncbi.nlm.nih.gov/pmc/blobs/16b3/9844629/6c1d625ce03e/CAM4-12-459-g006.jpg

文献AI研究员

20分钟写一篇综述,助力文献阅读效率提升50倍。

立即体验

用中文搜PubMed

大模型驱动的PubMed中文搜索引擎

马上搜索

文档翻译

学术文献翻译模型,支持多种主流文档格式。

立即体验