• 文献检索
  • 文档翻译
  • 深度研究
  • 学术资讯
  • Suppr Zotero 插件Zotero 插件
  • 邀请有礼
  • 套餐&价格
  • 历史记录
应用&插件
Suppr Zotero 插件Zotero 插件浏览器插件Mac 客户端Windows 客户端微信小程序
定价
高级版会员购买积分包购买API积分包
服务
文献检索文档翻译深度研究API 文档MCP 服务
关于我们
关于 Suppr公司介绍联系我们用户协议隐私条款
关注我们

Suppr 超能文献

核心技术专利:CN118964589B侵权必究
粤ICP备2023148730 号-1Suppr @ 2026

文献检索

告别复杂PubMed语法,用中文像聊天一样搜索,搜遍4000万医学文献。AI智能推荐,让科研检索更轻松。

立即免费搜索

文件翻译

保留排版,准确专业,支持PDF/Word/PPT等文件格式,支持 12+语言互译。

免费翻译文档

深度研究

AI帮你快速写综述,25分钟生成高质量综述,智能提取关键信息,辅助科研写作。

立即免费体验

靶向MUC1-C可抑制三阴性乳腺癌中胞质核苷酸受体和STING的慢性激活。

Targeting MUC1-C Suppresses Chronic Activation of Cytosolic Nucleotide Receptors and STING in Triple-Negative Breast Cancer.

作者信息

Yamashita Nami, Fushimi Atsushi, Morimoto Yoshihiro, Bhattacharya Atrayee, Hagiwara Masayuki, Yamamoto Masaaki, Hata Tsuyoshi, Shapiro Geoffrey I, Long Mark D, Liu Song, Kufe Donald

机构信息

Dana-Farber Cancer Institute, Harvard Medical School, 450 Brookline Avenue, D830, Boston, MA 02215, USA.

Department of Biostatistics & Bioinformatics, Roswell Park Comprehensive Cancer Center,Buffalo, NY 14263, USA.

出版信息

Cancers (Basel). 2022 May 24;14(11):2580. doi: 10.3390/cancers14112580.

DOI:10.3390/cancers14112580
PMID:35681561
原文链接:https://pmc.ncbi.nlm.nih.gov/articles/PMC9179855/
Abstract

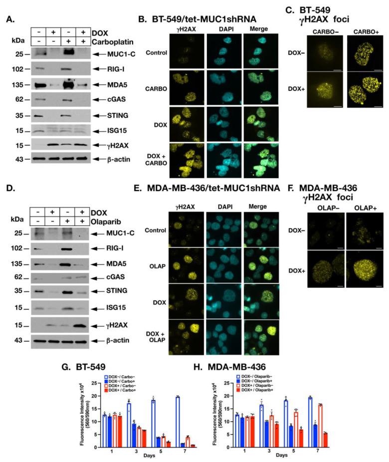
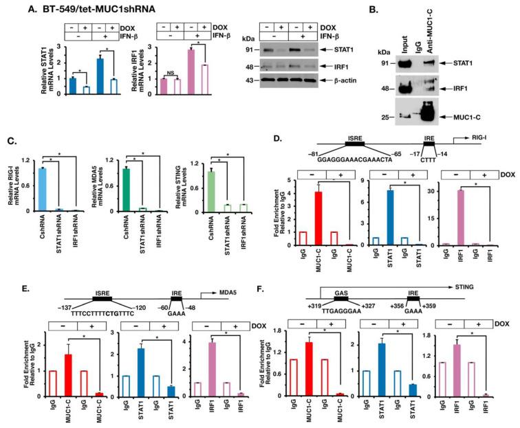
The MUC1-C apical transmembrane protein is activated in the acute response of epithelial cells to inflammation. However, chronic MUC1-C activation promotes cancer progression, emphasizing the importance of MUC1-C as a target for treatment. We report here that MUC1-C is necessary for intrinsic expression of the RIG-I, MDA5 and cGAS cytosolic nucleotide pattern recognition receptors (PRRs) and the cGAS-stimulator of IFN genes (STING) in triple-negative breast cancer (TNBC) cells. Consistent with inducing the PRR/STING axis, MUC1-C drives chronic IFN-β production and activation of the type I interferon (IFN) pathway. MUC1-C thereby induces the IFN-related DNA damage resistance gene signature (IRDS), which includes ISG15, in linking chronic inflammation with DNA damage resistance. Targeting MUC1-C in TNBC cells treated with carboplatin or the PARP inhibitor olaparib further demonstrated that MUC1-C is necessary for expression of PRRs, STING and ISG15 and for intrinsic DNA damage resistance. Of translational relevance, MUC1 significantly associates with upregulation of STING and ISG15 in TNBC tumors and is a target for treatment with CAR T cells, antibody-drug conjugates (ADCs) and direct inhibitors that are under preclinical and clinical development.

摘要

MUC1-C顶端跨膜蛋白在上皮细胞对炎症的急性反应中被激活。然而,MUC1-C的慢性激活会促进癌症进展,这凸显了MUC1-C作为治疗靶点的重要性。我们在此报告,在三阴性乳腺癌(TNBC)细胞中,MUC1-C对于视黄酸诱导基因I(RIG-I)、黑色素瘤分化相关基因5(MDA5)和环鸟苷酸-腺苷酸合成酶(cGAS)等胞质核苷酸模式识别受体(PRRs)以及干扰素基因刺激因子(STING)的内在表达是必需的。与诱导PRR/STING轴一致,MUC1-C驱动慢性干扰素-β的产生和I型干扰素(IFN)途径的激活。MUC1-C从而诱导干扰素相关的DNA损伤抗性基因特征(IRDS),其中包括ISG15,将慢性炎症与DNA损伤抗性联系起来。在用卡铂或聚(ADP-核糖)聚合酶(PARP)抑制剂奥拉帕利处理的TNBC细胞中靶向MUC1-C进一步证明,MUC1-C对于PRRs、STING和ISG15的表达以及内在DNA损伤抗性是必需的。在转化相关性方面,MUC1在TNBC肿瘤中与STING和ISG15的上调显著相关,并且是嵌合抗原受体(CAR)T细胞、抗体药物偶联物(ADCs)和处于临床前和临床开发阶段的直接抑制剂治疗的靶点。

https://cdn.ncbi.nlm.nih.gov/pmc/blobs/bfae/9179855/21d3db04358e/cancers-14-02580-g007.jpg
https://cdn.ncbi.nlm.nih.gov/pmc/blobs/bfae/9179855/2ea1d356ae85/cancers-14-02580-g001.jpg
https://cdn.ncbi.nlm.nih.gov/pmc/blobs/bfae/9179855/45a5d87c7bd1/cancers-14-02580-g002.jpg
https://cdn.ncbi.nlm.nih.gov/pmc/blobs/bfae/9179855/711937916db7/cancers-14-02580-g003.jpg
https://cdn.ncbi.nlm.nih.gov/pmc/blobs/bfae/9179855/918bbe7e0a54/cancers-14-02580-g004.jpg
https://cdn.ncbi.nlm.nih.gov/pmc/blobs/bfae/9179855/181986850423/cancers-14-02580-g005.jpg
https://cdn.ncbi.nlm.nih.gov/pmc/blobs/bfae/9179855/e41a84be5440/cancers-14-02580-g006.jpg
https://cdn.ncbi.nlm.nih.gov/pmc/blobs/bfae/9179855/21d3db04358e/cancers-14-02580-g007.jpg
https://cdn.ncbi.nlm.nih.gov/pmc/blobs/bfae/9179855/2ea1d356ae85/cancers-14-02580-g001.jpg
https://cdn.ncbi.nlm.nih.gov/pmc/blobs/bfae/9179855/45a5d87c7bd1/cancers-14-02580-g002.jpg
https://cdn.ncbi.nlm.nih.gov/pmc/blobs/bfae/9179855/711937916db7/cancers-14-02580-g003.jpg
https://cdn.ncbi.nlm.nih.gov/pmc/blobs/bfae/9179855/918bbe7e0a54/cancers-14-02580-g004.jpg
https://cdn.ncbi.nlm.nih.gov/pmc/blobs/bfae/9179855/181986850423/cancers-14-02580-g005.jpg
https://cdn.ncbi.nlm.nih.gov/pmc/blobs/bfae/9179855/e41a84be5440/cancers-14-02580-g006.jpg
https://cdn.ncbi.nlm.nih.gov/pmc/blobs/bfae/9179855/21d3db04358e/cancers-14-02580-g007.jpg

相似文献

1
Targeting MUC1-C Suppresses Chronic Activation of Cytosolic Nucleotide Receptors and STING in Triple-Negative Breast Cancer.靶向MUC1-C可抑制三阴性乳腺癌中胞质核苷酸受体和STING的慢性激活。
Cancers (Basel). 2022 May 24;14(11):2580. doi: 10.3390/cancers14112580.
2
MUC1-C Dictates PBRM1-Mediated Chronic Induction of Interferon Signaling, DNA Damage Resistance, and Immunosuppression in Triple-Negative Breast Cancer.MUC1-C 决定了 PBRM1 介导的三阴性乳腺癌中干扰素信号、DNA 损伤抗性和免疫抑制的慢性诱导。
Mol Cancer Res. 2023 Mar 1;21(3):274-289. doi: 10.1158/1541-7786.MCR-22-0772.
3
MUC1-C integrates activation of the IFN-γ pathway with suppression of the tumor immune microenvironment in triple-negative breast cancer.MUC1-C 可将 IFN-γ 通路的激活与三阴性乳腺癌肿瘤免疫微环境的抑制相结合。
J Immunother Cancer. 2021 Jan;9(1). doi: 10.1136/jitc-2020-002115.
4
MUC1-C integrates type II interferon and chromatin remodeling pathways in immunosuppression of prostate cancer.MUC1-C 整合了 II 型干扰素和染色质重塑途径,从而抑制前列腺癌的免疫抑制。
Oncoimmunology. 2022 Feb 1;11(1):2029298. doi: 10.1080/2162402X.2022.2029298. eCollection 2022.
5
MUC1-C Dictates JUN and BAF-Mediated Chromatin Remodeling at Enhancer Signatures in Cancer Stem Cells.MUC1-C 决定癌症干细胞中增强子特征的 JUN 和 BAF 介导的染色质重塑。
Mol Cancer Res. 2022 Apr 1;20(4):556-567. doi: 10.1158/1541-7786.MCR-21-0672.
6
Molecular features of TNBC govern heterogeneity in the response to radiation and autophagy inhibition.三阴性乳腺癌的分子特征决定了对放疗和自噬抑制反应的异质性。
Cell Death Dis. 2025 Jul 21;16(1):540. doi: 10.1038/s41419-025-07873-w.
7
A non-canonical cGAS-STING pathway drives cellular and organismal aging.一条非经典的cGAS-STING信号通路驱动细胞和机体衰老。
bioRxiv. 2025 Apr 4:2025.04.03.645994. doi: 10.1101/2025.04.03.645994.
8
STING-ΔN, a novel splice isoform of STING, modulates innate immunity and autophagy in response to DNA virus infection.STING-ΔN是一种新型的STING剪接异构体,可在DNA病毒感染时调节固有免疫和自噬。
Cell Commun Signal. 2025 Jun 21;23(1):299. doi: 10.1186/s12964-025-02305-w.
9
cGAS-mediated autophagy protects the liver from ischemia-reperfusion injury independently of STING.cGAS 介导的自噬独立于 STING 保护肝脏免受缺血再灌注损伤。
Am J Physiol Gastrointest Liver Physiol. 2018 Jun 1;314(6):G655-G667. doi: 10.1152/ajpgi.00326.2017. Epub 2018 Feb 15.
10
Crosstalk between oxidative stress, mitochondrial dysfunction, chromosome instability, and the activation of the cGAS-STING/IFN pathway in systemic sclerosis.系统性硬化症中氧化应激、线粒体功能障碍、染色体不稳定性以及cGAS-STING/IFN途径激活之间的相互作用
Ageing Res Rev. 2025 Jun 23;110:102812. doi: 10.1016/j.arr.2025.102812.

引用本文的文献

1
Activation of APOBEC3 cytidine deaminases and endogenous retroviruses is integrated by MUC1-C in NSCLC cells.在非小细胞肺癌(NSCLC)细胞中,MUC1-C整合了载脂蛋白B mRNA编辑酶催化多肽样3(APOBEC3)胞嘧啶脱氨酶和内源性逆转录病毒的激活。
Cell Death Discov. 2025 Aug 8;11(1):372. doi: 10.1038/s41420-025-02673-9.
2
Patterns of immune evasion in triple-negative breast cancer and new potential therapeutic targets: a review.三阴性乳腺癌的免疫逃逸模式及新的潜在治疗靶点:综述
Front Immunol. 2024 Dec 13;15:1513421. doi: 10.3389/fimmu.2024.1513421. eCollection 2024.
3
MUC1-C regulates NEAT1 lncRNA expression and paraspeckle formation in cancer progression.

本文引用的文献

1
MUC1-C activates the PBAF chromatin remodeling complex in integrating redox balance with progression of human prostate cancer stem cells.MUC1-C 激活 PBAF 染色质重塑复合物,将氧化还原平衡与人类前列腺癌干细胞的进展整合在一起。
Oncogene. 2021 Jul;40(30):4930-4940. doi: 10.1038/s41388-021-01899-y. Epub 2021 Jun 23.
2
Functional Interfaces, Biological Pathways, and Regulations of Interferon-Related DNA Damage Resistance Signature (IRDS) Genes.干扰素相关 DNA 损伤抵抗特征(IRDS)基因的功能界面、生物途径和调控。
Biomolecules. 2021 Apr 22;11(5):622. doi: 10.3390/biom11050622.
3
MUC1-C integrates activation of the IFN-γ pathway with suppression of the tumor immune microenvironment in triple-negative breast cancer.
MUC1-C 调控癌症进展过程中 NEAT1 lncRNA 的表达和核周斑点的形成。
Oncogene. 2024 Jul;43(28):2199-2214. doi: 10.1038/s41388-024-03068-3. Epub 2024 May 27.
4
The Role of MUC1 in Renal Cell Carcinoma.MUC1 在肾细胞癌中的作用。
Biomolecules. 2024 Mar 7;14(3):315. doi: 10.3390/biom14030315.
5
MUC1 and MUC16: critical for immune modulation in cancer therapeutics.黏蛋白 1 和黏蛋白 16:癌症治疗中免疫调节的关键。
Front Immunol. 2024 Feb 1;15:1356913. doi: 10.3389/fimmu.2024.1356913. eCollection 2024.
6
MUC1-C is a target of salinomycin in inducing ferroptosis of cancer stem cells.MUC1-C是沙林霉素诱导癌症干细胞铁死亡的靶点。
Cell Death Discov. 2024 Jan 5;10(1):9. doi: 10.1038/s41420-023-01772-9.
7
MUC1-C Is a Common Driver of Acquired Osimertinib Resistance in NSCLC.MUC1-C是NSCLC中获得性奥希替尼耐药的常见驱动因素。
J Thorac Oncol. 2024 Mar;19(3):434-450. doi: 10.1016/j.jtho.2023.10.017. Epub 2023 Nov 3.
8
MUC1-C integrates aerobic glycolysis with suppression of oxidative phosphorylation in triple-negative breast cancer stem cells.MUC1-C将有氧糖酵解与三阴性乳腺癌干细胞中氧化磷酸化的抑制整合在一起。
iScience. 2023 Oct 11;26(11):108168. doi: 10.1016/j.isci.2023.108168. eCollection 2023 Nov 17.
9
The Therapeutic Effects of MUC1-C shRNA@FeO Magnetic Nanoparticles in Alternating Magnetic Fields on Triple-Negative Breast Cancer.MUC1-C shRNA@FeO 磁性纳米粒子在交变磁场中对三阴性乳腺癌的治疗作用。
Int J Nanomedicine. 2023 Oct 6;18:5651-5670. doi: 10.2147/IJN.S426849. eCollection 2023.
10
MUC1-C intersects chronic inflammation with epigenetic reprogramming by regulating the set1a compass complex in cancer progression.黏蛋白 1 细胞黏附分子-C 通过调节 Set1a 罗盘复合物在癌症进展中与表观遗传重编程交叉,从而影响慢性炎症。
Commun Biol. 2023 Oct 11;6(1):1030. doi: 10.1038/s42003-023-05395-9.
MUC1-C 可将 IFN-γ 通路的激活与三阴性乳腺癌肿瘤免疫微环境的抑制相结合。
J Immunother Cancer. 2021 Jan;9(1). doi: 10.1136/jitc-2020-002115.
4
Type I Interferon (IFN)-Regulated Activation of Canonical and Non-Canonical Signaling Pathways.I 型干扰素(IFN)调节的经典和非经典信号通路的激活。
Front Immunol. 2020 Nov 23;11:606456. doi: 10.3389/fimmu.2020.606456. eCollection 2020.
5
MUC1-C Activates the BAF (mSWI/SNF) Complex in Prostate Cancer Stem Cells.MUC1-C 在前列腺癌细胞干细胞中激活 BAF(mSWI/SNF)复合物。
Cancer Res. 2021 Feb 15;81(4):1111-1122. doi: 10.1158/0008-5472.CAN-20-2588. Epub 2020 Dec 15.
6
More than Meets the ISG15: Emerging Roles in the DNA Damage Response and Beyond.超越 ISG15:在 DNA 损伤反应及其他领域中的新兴作用
Biomolecules. 2020 Nov 15;10(11):1557. doi: 10.3390/biom10111557.
7
Perspectives on Triple-Negative Breast Cancer: Current Treatment Strategies, Unmet Needs, and Potential Targets for Future Therapies.三阴性乳腺癌的展望:当前治疗策略、未满足的需求及未来治疗的潜在靶点
Cancers (Basel). 2020 Aug 24;12(9):2392. doi: 10.3390/cancers12092392.
8
MUC1-C in chronic inflammation and carcinogenesis; emergence as a target for cancer treatment.黏蛋白 1 糖基化异构体 C 在慢性炎症和癌变中的作用;作为癌症治疗靶点的出现。
Carcinogenesis. 2020 Sep 24;41(9):1173-1183. doi: 10.1093/carcin/bgaa082.
9
Interferon-stimulated gene 15 accelerates replication fork progression inducing chromosomal breakage.干扰素刺激基因 15 加速复制叉进展,诱导染色体断裂。
J Cell Biol. 2020 Aug 3;219(8). doi: 10.1083/jcb.202002175.
10
MUC1-C drives stemness in progression of colitis to colorectal cancer.黏蛋白 1 羧基端糖蛋白驱动结肠炎向结直肠癌的进展中的干细胞特性。
JCI Insight. 2020 Jun 18;5(12):137112. doi: 10.1172/jci.insight.137112.