Suppr超能文献

焦亡相关基因预后指数与胰腺癌肿瘤免疫浸润相关。

The Pyroptosis-Related Gene Prognostic Index Associated with Tumor Immune Infiltration for Pancreatic Cancer.

机构信息

Department of Pathology, Wuhan University Zhongnan Hospital, Wuhan 430000, China.

Wuhan University Center for Pathology and Molecular Diagnostics, Wuhan 430000, China.

出版信息

Int J Mol Sci. 2022 May 31;23(11):6178. doi: 10.3390/ijms23116178.

Abstract

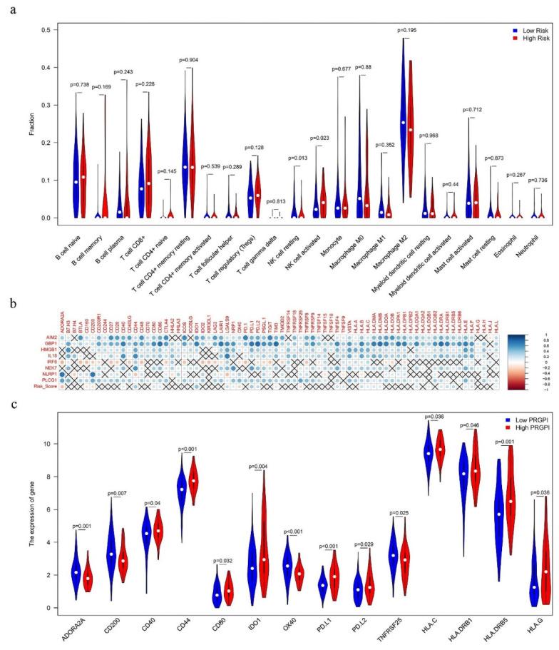
Pancreatic cancer (PC) is one of the most fatal malignancies. Pyroptosis, a type of inflammatory cell death, likely plays a critical role in the development and progression of tumors. However, the relationship between pyroptosis-related genes (PRGs) and prognosis and immunity to PC is not entirely clear. This study, aimed at identifying the key PRGs in PC, highlights their prognostic value, immune characteristics, and candidate drugs for therapies. We screened 47 differentially expressed PRGs between PC and normal pancreas tissues from The Cancer Genome Atlas (TCGA) and Genotype-Tissue Expression (GTEx) datasets. Afterwards, a pyroptosis-related gene prognostic index (PRGPI) was constructed based on eight PRGs (AIM2, GBP1, HMGB1, IL18, IRF6, NEK7, NLRP1 and PLCG1) selected by univariate and multivariate Cox regression analysis and LASSO regression analysis, and verified in two external datasets from the International Cancer Genome Consortium (ICGC) and Gene Expression Omnibus (GEO) databases. We found that the PC patients in the PRGPI-defined subgroups not only reflected significantly different levels of infiltration in a variety of immune cells, such as M1 macrophages, but also showed differential expression in genes of the human leukocyte antigen (HLA) family and immune checkpoints. Additionally, molecular characteristics and drug sensitivity also stayed close to the PRGPI risk scores. Therefore, PRGPI may serve as a valuable prognostic biomarker and may potentially provide guidance toward novel therapeutic options for PC patients.

摘要

胰腺癌 (PC) 是最致命的恶性肿瘤之一。细胞焦亡是一种炎症性细胞死亡方式,可能在肿瘤的发生和发展中起着关键作用。然而,细胞焦亡相关基因 (PRGs) 与 PC 的预后和免疫之间的关系尚不完全清楚。本研究旨在鉴定 PC 中的关键 PRGs,强调其预后价值、免疫特征和治疗的候选药物。我们从癌症基因组图谱 (TCGA) 和基因型组织表达 (GTEx) 数据集筛选了 47 个 PC 与正常胰腺组织之间差异表达的 PRGs。随后,基于单因素和多因素 Cox 回归分析和 LASSO 回归分析选择的 8 个 PRGs (AIM2、GBP1、HMGB1、IL18、IRF6、NEK7、NLRP1 和 PLCG1) 构建了细胞焦亡相关基因预后指数 (PRGPI),并在国际癌症基因组联盟 (ICGC) 和基因表达综合数据库 (GEO) 数据库的两个外部数据集进行了验证。我们发现,PRGPI 定义的亚组中的 PC 患者不仅反映了各种免疫细胞(如 M1 巨噬细胞)浸润水平的显著差异,而且还显示了人类白细胞抗原 (HLA) 家族和免疫检查点基因的差异表达。此外,分子特征和药物敏感性也与 PRGPI 风险评分密切相关。因此,PRGPI 可能是一种有价值的预后生物标志物,并可能为 PC 患者提供新的治疗选择的指导。

https://cdn.ncbi.nlm.nih.gov/pmc/blobs/5b2f/9180955/529cda22e0fd/ijms-23-06178-g001.jpg

文献AI研究员

20分钟写一篇综述,助力文献阅读效率提升50倍。

立即体验

用中文搜PubMed

大模型驱动的PubMed中文搜索引擎

马上搜索

文档翻译

学术文献翻译模型,支持多种主流文档格式。

立即体验