Suppr超能文献

血清Nardilysin作为胰腺导管腺癌的预后生物标志物

Serum Nardilysin as a Prognostic Biomarker in Pancreatic Ductal Adenocarcinoma.

作者信息

Xu Yongfeng, Xiong Qunli, Yang Yang, Weng Ningna, Li Junjun, Liu Jinlu, Yang Xiaojuan, Zeng Zhu, Zhang Zhiwei, Zhu Qing

机构信息

Department of Abdominal Oncology, West China Hospital of Sichuan University, Chengdu 610041, China.

出版信息

J Clin Med. 2022 May 30;11(11):3101. doi: 10.3390/jcm11113101.

Abstract

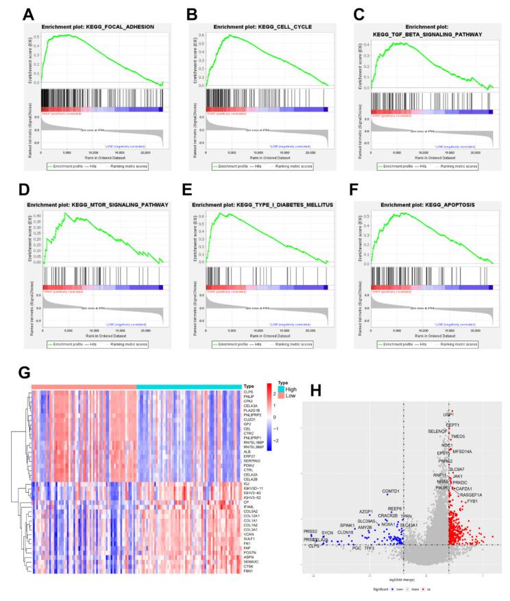
Background: Nardilysin, (N-arginine dibasic convertase, NRDC) has been reported to play an important role in cancer progression, and is associated with tumor proliferation signals and inflammatory signals, such as tumor necrosis factor-a (TNF-a) and heparin-binding epidermal growth factor-like growth factor (HB-EGF), through the activation of disintegrin and metalloproteinase (ADAM) proteases. NRDC has recently been revealed to be involved in the tumorigenesis of various types of cancer, including intrahepatic cholangiocarcinoma, malignant cerebral infarction, esophageal squamous cell carcinoma, and gastric cancer. However, the expression profiles and biological relevance of NRDC in pancreatic ductal adenocarcinoma have rarely been reported. Methods: We analyzed the NRDC expression profile in pancreatic ductal adenocarcinoma by enzyme-linked immunosorbent assay (ELISA) and identified NRDC as a circulating biomarker in the serum of 112 pancreatic ductal adenocarcinoma patients. The diagnostic value of NRDC was analyzed by the area under the curve (AUC) and the receiver operating characteristic (ROC) test. Results: Our results demonstrated that the clinical prognosis significance of NRDC with the clinical characteristics in pancreatic ductal adenocarcinoma (PDAC). NRDC was notably decreased in PDAC patient serum compared with the control group (p < 0.001). Furthermore, the present study found that the NRDC expression level was correlated with T grade (p < 0.001), metastasis(p < 0.001), differentiation(p < 0.001), and TNM stage (p = 0.011). Further bioinformatics analysis revealed that NRDC correlated with proliferation and migration pathways; in particular, it mediated cell-matrix adhesion-dependent activation in pancreatic ductal adenocarcinoma. Conclusions: Serum NRDC may play a useful diagnostic biomarker to evaluate the aggressive clinical features in PAAD patients.

摘要

背景

据报道,nardilysin(N - 精氨酸二肽基转换酶,NRDC)在癌症进展中起重要作用,并且通过激活整合素和金属蛋白酶(ADAM)蛋白酶,与肿瘤增殖信号和炎症信号相关,如肿瘤坏死因子 - a(TNF - a)和肝素结合表皮生长因子样生长因子(HB - EGF)。最近发现NRDC参与多种类型癌症的肿瘤发生,包括肝内胆管癌、恶性脑梗死、食管鳞状细胞癌和胃癌。然而,NRDC在胰腺导管腺癌中的表达谱及生物学相关性鲜有报道。方法:我们通过酶联免疫吸附测定(ELISA)分析了胰腺导管腺癌中NRDC的表达谱,并将NRDC鉴定为112例胰腺导管腺癌患者血清中的循环生物标志物。通过曲线下面积(AUC)和受试者工作特征(ROC)试验分析NRDC的诊断价值。结果:我们的结果表明,NRDC在胰腺导管腺癌(PDAC)中具有临床预后意义及临床特征。与对照组相比,PDAC患者血清中NRDC显著降低(p < 0.001)。此外,本研究发现NRDC表达水平与T分级(p < 0.001)、转移(p < 0.001)、分化(p < 0.001)和TNM分期(p = 0.011)相关。进一步的生物信息学分析表明,NRDC与增殖和迁移途径相关;特别是,它介导胰腺导管腺癌中细胞 - 基质粘附依赖性激活。结论:血清NRDC可能是评估PAAD患者侵袭性临床特征的有用诊断生物标志物。

https://cdn.ncbi.nlm.nih.gov/pmc/blobs/eec6/9181681/da65be7776fd/jcm-11-03101-g001.jpg

相似文献

1
Serum Nardilysin as a Prognostic Biomarker in Pancreatic Ductal Adenocarcinoma.
J Clin Med. 2022 May 30;11(11):3101. doi: 10.3390/jcm11113101.
3
Nardilysin inhibits pancreatitis and suppresses pancreatic ductal adenocarcinoma initiation in mice.
Gut. 2019 May;68(5):882-892. doi: 10.1136/gutjnl-2017-315425. Epub 2018 May 24.
7
Ectodomain shedding of TNF-alpha is enhanced by nardilysin via activation of ADAM proteases.
Biochem Biophys Res Commun. 2008 May 23;370(1):154-8. doi: 10.1016/j.bbrc.2008.03.050. Epub 2008 Mar 18.
8
High levels of serum glypican-1 indicate poor prognosis in pancreatic ductal adenocarcinoma.
Cancer Med. 2018 Nov;7(11):5525-5533. doi: 10.1002/cam4.1833. Epub 2018 Oct 24.
9
Enhancement of alpha-secretase cleavage of amyloid precursor protein by a metalloendopeptidase nardilysin.
J Neurochem. 2007 Sep;102(5):1595-1605. doi: 10.1111/j.1471-4159.2007.04685.x. Epub 2007 Jun 7.

引用本文的文献

本文引用的文献

1
Early screening and diagnosis strategies of pancreatic cancer: a comprehensive review.
Cancer Commun (Lond). 2021 Dec;41(12):1257-1274. doi: 10.1002/cac2.12204. Epub 2021 Jul 31.
2
Global Cancer Statistics 2020: GLOBOCAN Estimates of Incidence and Mortality Worldwide for 36 Cancers in 185 Countries.
CA Cancer J Clin. 2021 May;71(3):209-249. doi: 10.3322/caac.21660. Epub 2021 Feb 4.
4
Homogeneous Multiplex Immunoassay for One-Step Pancreatic Cancer Biomarker Evaluation.
Anal Chem. 2020 Dec 15;92(24):16105-16112. doi: 10.1021/acs.analchem.0c03780. Epub 2020 Dec 4.
5
Cancer-Associated Angiogenesis: The Endothelial Cell as a Checkpoint for Immunological Patrolling.
Cancers (Basel). 2020 Nov 15;12(11):3380. doi: 10.3390/cancers12113380.
6
Pancreatic cancer.
Lancet. 2020 Jun 27;395(10242):2008-2020. doi: 10.1016/S0140-6736(20)30974-0.
7
Pancreatic cancer stroma: an update on therapeutic targeting strategies.
Nat Rev Gastroenterol Hepatol. 2020 Aug;17(8):487-505. doi: 10.1038/s41575-020-0300-1. Epub 2020 May 11.
8
Progress in cancer survival, mortality, and incidence in seven high-income countries 1995-2014 (ICBP SURVMARK-2): a population-based study.
Lancet Oncol. 2019 Nov;20(11):1493-1505. doi: 10.1016/S1470-2045(19)30456-5. Epub 2019 Sep 11.
9
Tumor Microbiome Diversity and Composition Influence Pancreatic Cancer Outcomes.
Cell. 2019 Aug 8;178(4):795-806.e12. doi: 10.1016/j.cell.2019.07.008.
10
Single-cell RNA-seq highlights intra-tumoral heterogeneity and malignant progression in pancreatic ductal adenocarcinoma.
Cell Res. 2019 Sep;29(9):725-738. doi: 10.1038/s41422-019-0195-y. Epub 2019 Jul 4.

文献AI研究员

20分钟写一篇综述,助力文献阅读效率提升50倍。

立即体验

用中文搜PubMed

大模型驱动的PubMed中文搜索引擎

马上搜索

文档翻译

学术文献翻译模型,支持多种主流文档格式。

立即体验