Suppr超能文献

二烯丙基三硫醚通过调节脂代谢和减轻肥胖孕鼠的炎症反应促进胎盘血管生成。

Diallyl Trisulfide Promotes Placental Angiogenesis by Regulating Lipid Metabolism and Alleviating Inflammatory Responses in Obese Pregnant Mice.

机构信息

Department of Animal Nutrition and Feed Science, College of Animal Science and Technology, Huazhong Agricultural University, Wuhan 430070, China.

The Cooperative Innovation Center for Sustainable Pig Production, Wuhan 430070, China.

出版信息

Nutrients. 2022 May 26;14(11):2230. doi: 10.3390/nu14112230.

Abstract

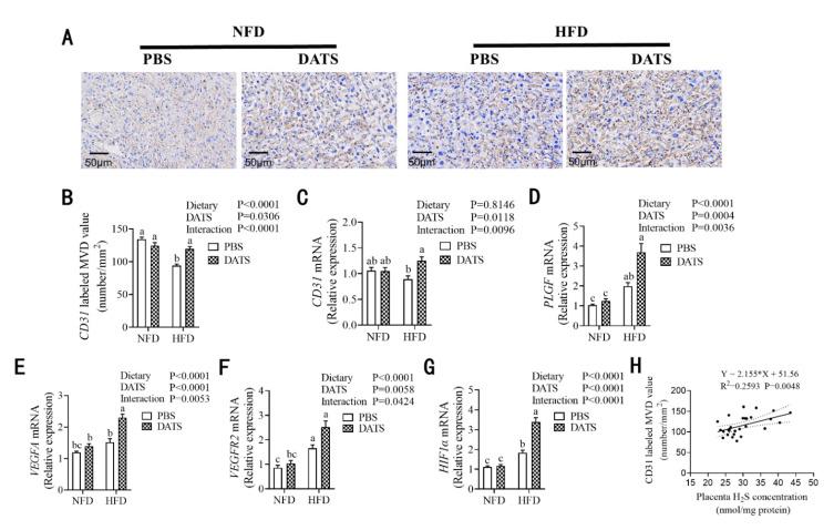
The placental tissue serves as an exchanger between the mother and the fetus during pregnancy in mammals. Proper placental angiogenesis is central to the health of both the mother and the growth and development of the fetus. Maternal obesity is associated with impaired placental function, resulting in restricted placental blood vessel development and fetal developmental disorders. Hydrogen sulfide (HS) is a ubiquitous second messenger in cells that has many biological effects such as promoting angiogenesis, anti-inflammation, anti-oxidation and promoting lipid metabolism. However, in the case of maternal obesity, whether HS can be used as an important signaling molecule to regulate body metabolism, alleviate placental inflammation levels and promote placental angiogenesis is still unclear. In this study, diallyl trisulfide (DATS), which is a well-known HS donor, was derived from garlic and used to treat obese pregnant mice induced by a high-fat diet, to determine its effects on lipid metabolism and inflammation, as well as placental morphology and placental angiogenesis. Here, we show that DATS treatment increased litter size and alive litter size. DATS improved the HS level in the serum and placenta of the mice. In addition, DATS treatment improved insulin resistance and lipid metabolism, reduced the inflammatory response and alleviated placental vascular dysplasia caused by obesity in obese mice. In summary, our research revealed that HS is an important signaling molecule in vivo, which can regulate placental angiogenesis and improve the reproductive performance in maternal obesity. The addition of HS donor DATS during pregnancy promoted placental angiogenesis by regulating lipid metabolism and alleviating inflammatory responses in obese pregnant mice.

摘要

胎盘组织在哺乳动物怀孕期间充当母体和胎儿之间的交换器。适当的胎盘血管生成对于母体和胎儿的生长发育健康至关重要。母体肥胖与胎盘功能障碍有关,导致胎盘血管发育受限和胎儿发育障碍。硫化氢(HS)是细胞中普遍存在的第二信使,具有多种生物学效应,如促进血管生成、抗炎、抗氧化和促进脂质代谢。然而,在母体肥胖的情况下,HS 是否可以作为调节机体代谢、减轻胎盘炎症水平和促进胎盘血管生成的重要信号分子尚不清楚。在这项研究中,二烯丙基三硫化物(DATS)是一种从大蒜中提取的已知 HS 供体,用于治疗高脂肪饮食诱导的肥胖孕鼠,以确定其对脂质代谢和炎症以及胎盘形态和胎盘血管生成的影响。结果表明,DATS 处理增加了产仔数和活产仔数。DATS 提高了肥胖小鼠血清和胎盘组织中的 HS 水平。此外,DATS 处理改善了胰岛素抵抗和脂质代谢,减轻了肥胖引起的炎症反应和胎盘血管发育不良。总之,我们的研究表明,HS 是一种重要的体内信号分子,可调节胎盘血管生成并改善母体肥胖的生殖性能。在肥胖的怀孕小鼠中,HS 供体 DATS 的添加通过调节脂质代谢和减轻炎症反应来促进胎盘血管生成。

https://cdn.ncbi.nlm.nih.gov/pmc/blobs/3791/9182607/6d6c48efe021/nutrients-14-02230-g001.jpg

文献检索

告别复杂PubMed语法,用中文像聊天一样搜索,搜遍4000万医学文献。AI智能推荐,让科研检索更轻松。

立即免费搜索

文件翻译

保留排版,准确专业,支持PDF/Word/PPT等文件格式,支持 12+语言互译。

免费翻译文档

深度研究

AI帮你快速写综述,25分钟生成高质量综述,智能提取关键信息,辅助科研写作。

立即免费体验