• 文献检索
  • 文档翻译
  • 深度研究
  • 学术资讯
  • Suppr Zotero 插件Zotero 插件
  • 邀请有礼
  • 套餐&价格
  • 历史记录
应用&插件
Suppr Zotero 插件Zotero 插件浏览器插件Mac 客户端Windows 客户端微信小程序
定价
高级版会员购买积分包购买API积分包
服务
文献检索文档翻译深度研究API 文档MCP 服务
关于我们
关于 Suppr公司介绍联系我们用户协议隐私条款
关注我们

Suppr 超能文献

核心技术专利:CN118964589B侵权必究
粤ICP备2023148730 号-1Suppr @ 2026

文献检索

告别复杂PubMed语法,用中文像聊天一样搜索,搜遍4000万医学文献。AI智能推荐,让科研检索更轻松。

立即免费搜索

文件翻译

保留排版,准确专业,支持PDF/Word/PPT等文件格式,支持 12+语言互译。

免费翻译文档

深度研究

AI帮你快速写综述,25分钟生成高质量综述,智能提取关键信息,辅助科研写作。

立即免费体验

微生物组重构:优势珊瑚细菌物种对环境变化的响应存在差异。

Microbiome Restructuring: Dominant Coral Bacterium Species Respond Differentially to Environmental Changes.

机构信息

Biodiversity Research Center, Academia Sinicagrid.28665.3f, Taipei, Taiwan.

Penghu Marine Biology Research Center, Fisheries Research Institute, Council of Agriculture, Penghu, Taiwan.

出版信息

mSystems. 2022 Aug 30;7(4):e0035922. doi: 10.1128/msystems.00359-22. Epub 2022 Jun 15.

DOI:10.1128/msystems.00359-22
PMID:35703535
原文链接:https://pmc.ncbi.nlm.nih.gov/articles/PMC9426584/
Abstract

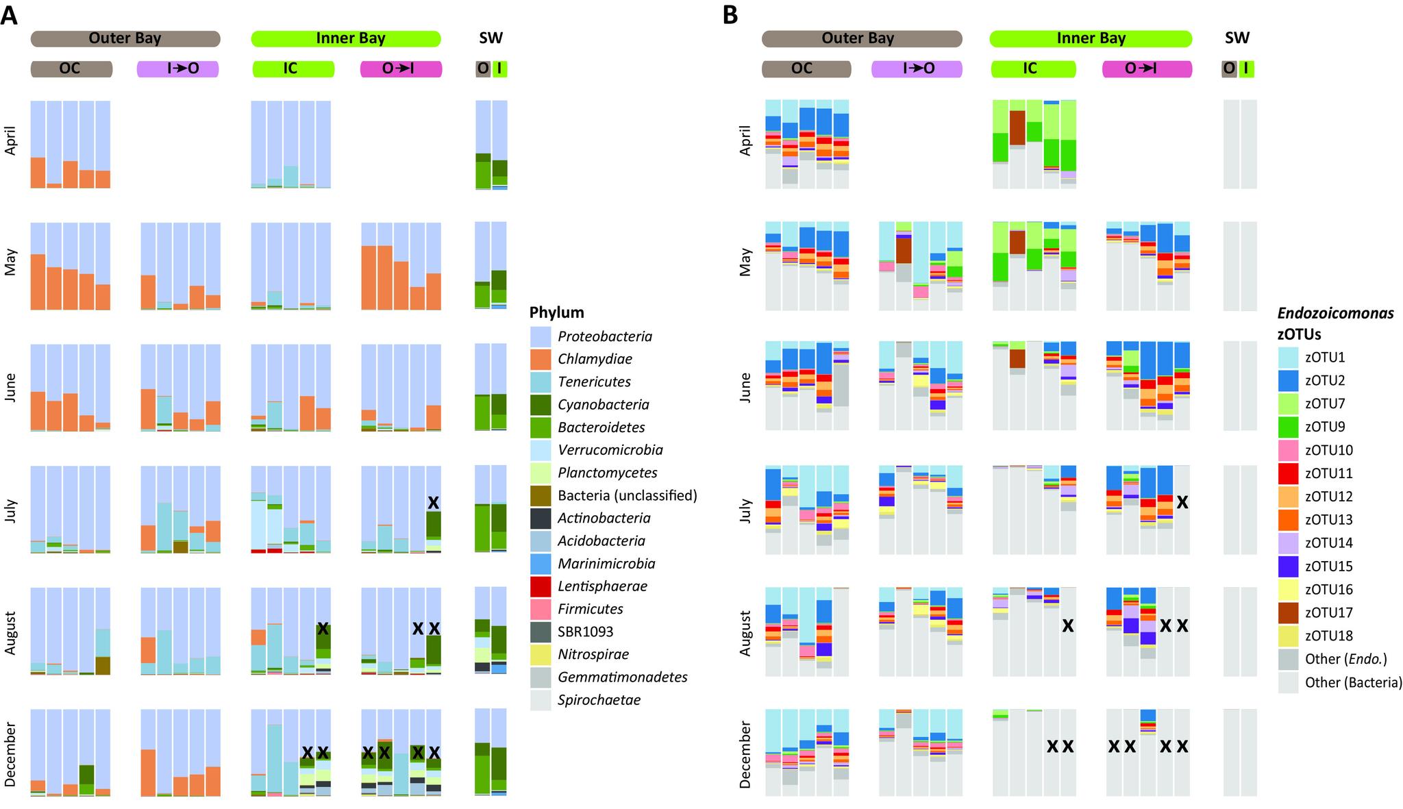
Bacteria in the coral microbiome play a crucial role in determining coral health and fitness, and the coral host often restructures its microbiome composition in response to external factors. An important but often neglected factor determining this microbiome restructuring is the ability of microbiome members to respond to changes in the environment. To address this issue, we examined how the microbiome structure of corals changed over 9 months following a reciprocal transplant experiment. Using a combination of metabarcoding, genomics, and comparative genomics approaches, we found that coral colonies separated by a small distance harbored different dominant -related phylotypes belonging to two different species, including a novel species, " Endozoicomonas penghunesis" 4G, whose chromosome-level (complete) genome was also sequenced in this study. Furthermore, the two dominant species had different potentials to scavenge reactive oxygen species, suggesting potential differences in responding to the environment. Differential capabilities of dominant members of the microbiome to respond to environmental change can (i) provide distinct advantages or disadvantages to coral hosts when subjected to changing environmental conditions and (ii) have positive or negative implications for future reefs. The coral microbiome has been known to play a crucial role in host health. In recent years, we have known that the coral microbiome changes in response to external stressors and that coral hosts structure their microbiome in a host-specific manner. However, an important internal factor, the ability of microbiome members to respond to change, has been often neglected. In this study, we combine metabarcoding, culturing, and genomics to delineate the differential ability of two dominant species, including a novel " Endozoicomonas penghunesis" 4G, to respond to change in the environment following a reciprocal transplant experiment.

摘要

珊瑚微生物组中的细菌在决定珊瑚健康和适应能力方面发挥着关键作用,而珊瑚宿主通常会根据外部因素重组其微生物组组成。决定这种微生物组重构的一个重要但经常被忽视的因素是微生物组成员响应环境变化的能力。为了解决这个问题,我们研究了在互惠移植实验后 9 个月内珊瑚微生物组结构的变化。我们使用组合代谢组学、基因组学和比较基因组学方法,发现距离较小的珊瑚殖民地栖息着不同的优势相关的分类群,属于两个不同的物种,包括一种新的物种,“Penhunesis”4G 内共生菌,其染色体水平(完整)基因组也在本研究中进行了测序。此外,这两个主要物种在清除活性氧方面具有不同的潜力,这表明它们在响应环境方面可能存在差异。微生物组中主要成员响应环境变化的不同能力可以(i)在珊瑚宿主受到环境变化时为其提供明显的优势或劣势,以及(ii)对未来的珊瑚礁产生积极或消极的影响。珊瑚微生物组在宿主健康中起着至关重要的作用。近年来,我们已经知道珊瑚微生物组会响应外部压力而变化,并且珊瑚宿主会以宿主特异性的方式构建其微生物组。然而,一个重要的内部因素,即微生物组成员响应变化的能力,经常被忽视。在这项研究中,我们结合代谢组学、培养和基因组学,描绘了两种主要物种(包括一种新的“Penhunesis”4G 内共生菌)在互惠移植实验后响应环境变化的差异能力。

https://cdn.ncbi.nlm.nih.gov/pmc/blobs/2029/9426584/4b3b24473d7e/msystems.00359-22-f004.jpg
https://cdn.ncbi.nlm.nih.gov/pmc/blobs/2029/9426584/81f9c5d8bcdf/msystems.00359-22-f001.jpg
https://cdn.ncbi.nlm.nih.gov/pmc/blobs/2029/9426584/1e16437b0a3a/msystems.00359-22-f002.jpg
https://cdn.ncbi.nlm.nih.gov/pmc/blobs/2029/9426584/d78fff4445e2/msystems.00359-22-f003.jpg
https://cdn.ncbi.nlm.nih.gov/pmc/blobs/2029/9426584/4b3b24473d7e/msystems.00359-22-f004.jpg
https://cdn.ncbi.nlm.nih.gov/pmc/blobs/2029/9426584/81f9c5d8bcdf/msystems.00359-22-f001.jpg
https://cdn.ncbi.nlm.nih.gov/pmc/blobs/2029/9426584/1e16437b0a3a/msystems.00359-22-f002.jpg
https://cdn.ncbi.nlm.nih.gov/pmc/blobs/2029/9426584/d78fff4445e2/msystems.00359-22-f003.jpg
https://cdn.ncbi.nlm.nih.gov/pmc/blobs/2029/9426584/4b3b24473d7e/msystems.00359-22-f004.jpg

相似文献

1
Microbiome Restructuring: Dominant Coral Bacterium Species Respond Differentially to Environmental Changes.微生物组重构:优势珊瑚细菌物种对环境变化的响应存在差异。
mSystems. 2022 Aug 30;7(4):e0035922. doi: 10.1128/msystems.00359-22. Epub 2022 Jun 15.
2
Targeted single-cell genomics reveals novel host adaptation strategies of the symbiotic bacteria Endozoicomonas in Acropora tenuis coral.靶向单细胞基因组学揭示了共生菌内共生单胞菌在软珊瑚中的新宿主适应策略。
Microbiome. 2022 Dec 12;10(1):220. doi: 10.1186/s40168-022-01395-9.
3
Comparative genomics: Dominant coral-bacterium Endozoicomonas acroporae metabolizes dimethylsulfoniopropionate (DMSP).比较基因组学:优势珊瑚细菌内共生菌 Endozoicomonas acroporae 代谢二甲硫基丙酸盐 (DMSP)。
ISME J. 2020 May;14(5):1290-1303. doi: 10.1038/s41396-020-0610-x. Epub 2020 Feb 13.
4
Temporal Variation in the Microbiome of Tropical and Temperate Octocorals.热带和温带八放珊瑚微生物组的时间变化
Microb Ecol. 2022 May;83(4):1073-1087. doi: 10.1007/s00248-021-01823-7. Epub 2021 Jul 31.
5
Reciprocal transplant experiment reveals multiple factors influencing changes in coral microbial communities across climate zones.互惠移植实验揭示了多个因素影响跨气候带珊瑚微生物群落的变化。
Sci Total Environ. 2024 Jan 10;907:167929. doi: 10.1016/j.scitotenv.2023.167929. Epub 2023 Oct 18.
6
Prevalence of differential microbiome in healthy, diseased and nipped colonies of corals, Porites lutea in the Gulf of Kachchh, north-west coast of India.印度西北部海岸卡奇湾健康、患病和受损伤的鹿角珊瑚(Porites lutea)群体中微生物组的差异性分布。
Environ Res. 2023 Jan 1;216(Pt 2):114622. doi: 10.1016/j.envres.2022.114622. Epub 2022 Oct 21.
7
A Newly Designed Primer Revealed High Phylogenetic Diversity of Endozoicomonas in Coral Reefs.一种新设计的引物揭示了珊瑚礁中内共生单胞菌的高度系统发育多样性。
Microbes Environ. 2018 Jul 4;33(2):172-185. doi: 10.1264/jsme2.ME18054. Epub 2018 May 12.
8
Colocalization and potential interactions of and chlamydiae in microbial aggregates of the coral .和衣原体在珊瑚微生物聚集体中的共定位和潜在相互作用。
Sci Adv. 2023 May 19;9(20):eadg0773. doi: 10.1126/sciadv.adg0773. Epub 2023 May 17.
9
Differential specificity between closely related corals and abundant Endozoicomonas endosymbionts across global scales.全球范围内亲缘关系密切的珊瑚与丰富的内共生单胞菌内共生体之间的差异特异性。
ISME J. 2017 Jan;11(1):186-200. doi: 10.1038/ismej.2016.95. Epub 2016 Jul 8.
10
Coral holobiont cues prime Endozoicomonas for a symbiotic lifestyle.珊瑚整体共生体为内共生菌(Endozoicomonas)提供共生生活方式的线索。
ISME J. 2022 Aug;16(8):1883-1895. doi: 10.1038/s41396-022-01226-7. Epub 2022 Apr 20.

引用本文的文献

1
Genetic clustering within massive Porites species complex is the primary driver of holobiont assembly.巨大滨珊瑚物种复合体中的遗传聚类是全生物组装的主要驱动力。
PLoS One. 2025 Jul 17;20(7):e0328479. doi: 10.1371/journal.pone.0328479. eCollection 2025.
2
Novel Insights and Genomic Characterization of Coral-Associated Microorganisms from Maldives Displaying Antimicrobial, Antioxidant, and UV-Protectant Activities.来自马尔代夫的具有抗菌、抗氧化和紫外线防护活性的珊瑚相关微生物的新见解和基因组特征
Biology (Basel). 2025 Apr 11;14(4):401. doi: 10.3390/biology14040401.
3
dominance and Vibrionaceae stability underpin resilience in urban coral .

本文引用的文献

1
Naturally occurring fire coral clones demonstrate a genetic and environmental basis of microbiome composition.天然火珊瑚克隆体表现出微生物组组成的遗传和环境基础。
Nat Commun. 2021 Nov 4;12(1):6402. doi: 10.1038/s41467-021-26543-x.
2
Development of a free radical scavenging bacterial consortium to mitigate oxidative stress in cnidarians.开发一种自由基清除细菌联合体来减轻刺胞动物的氧化应激。
Microb Biotechnol. 2021 Sep;14(5):2025-2040. doi: 10.1111/1751-7915.13877. Epub 2021 Jul 14.
3
Coral Probiotics: Premise, Promise, Prospects.
优势地位和弧菌科稳定性是城市珊瑚恢复力的基础。
PeerJ. 2025 Apr 15;13:e19226. doi: 10.7717/peerj.19226. eCollection 2025.
4
Coral restoration in a stressful environment: Disease, bleaching, and dysbiosis in in Guam, Micronesia.压力环境下的珊瑚修复:密克罗尼西亚关岛的疾病、白化和生态失调
iScience. 2025 Mar 19;28(4):112244. doi: 10.1016/j.isci.2025.112244. eCollection 2025 Apr 18.
5
sp. nov., a novel marine bacterium isolated from the soft coral sp. at Oceanário de Lisboa in Portugal.新种,一种从葡萄牙里斯本海洋馆的软珊瑚中分离出的新型海洋细菌。
Int J Syst Evol Microbiol. 2025 Mar;75(3). doi: 10.1099/ijsem.0.006696.
6
Insights into the occurrence of phylosymbiosis and co-phylogeny in the holobionts of octocorals from the Mediterranean Sea and Red Sea.对地中海和红海八放珊瑚全生物中系统共生和共系统发育发生情况的见解。
Anim Microbiome. 2024 Nov 4;6(1):62. doi: 10.1186/s42523-024-00351-2.
7
Bivalve microbiomes are shaped by host species, size, parasite infection, and environment.双壳类动物的微生物组受宿主物种、大小、寄生虫感染和环境的影响。
PeerJ. 2024 Oct 8;12:e18082. doi: 10.7717/peerj.18082. eCollection 2024.
8
Probiotics reshape the coral microbiome in situ without detectable off-target effects in the surrounding environment.益生菌在原位重塑珊瑚微生物组,而周围环境中没有可检测到的非靶向效应。
Commun Biol. 2024 Apr 9;7(1):434. doi: 10.1038/s42003-024-06135-3.
9
A gauge of coral physiology: re-examining temporal changes in abundance correlated with natural coral bleaching.一种珊瑚生理学指标:重新审视与自然珊瑚白化相关的丰度随时间的变化。
ISME Commun. 2024 Jan 12;4(1):ycae001. doi: 10.1093/ismeco/ycae001. eCollection 2024 Jan.
10
DNA from non-viable bacteria biases diversity estimates in the corals Acropora loripes and Pocillopora acuta.来自无法存活细菌的DNA会使鹿角珊瑚和尖锐小枝鹿角珊瑚的多样性估计产生偏差。
Environ Microbiome. 2023 Dec 8;18(1):86. doi: 10.1186/s40793-023-00541-6.
珊瑚益生菌:前提、承诺、前景。
Annu Rev Anim Biosci. 2021 Feb 16;9:265-288. doi: 10.1146/annurev-animal-090120-115444. Epub 2020 Dec 15.
4
metaFlye: scalable long-read metagenome assembly using repeat graphs.metaFlye:使用重复图进行可扩展的长读长宏基因组组装。
Nat Methods. 2020 Nov;17(11):1103-1110. doi: 10.1038/s41592-020-00971-x. Epub 2020 Oct 5.
5
Transcriptomic Analysis Reveals Common Adaptation Mechanisms Under Different Stresses for Moderately Piezophilic Bacteria.转录组分析揭示了中度嗜压细菌在不同压力下的共同适应机制。
Microb Ecol. 2021 Apr;81(3):617-629. doi: 10.1007/s00248-020-01609-3. Epub 2020 Sep 30.
6
Microbiome dynamics in the tissue and mucus of acroporid corals differ in relation to host and environmental parameters.鹿角珊瑚组织和黏液中的微生物群落动态在与宿主及环境参数的关系上存在差异。
PeerJ. 2020 Aug 17;8:e9644. doi: 10.7717/peerj.9644. eCollection 2020.
7
Genomic Blueprint of Glycine Betaine Metabolism in Coral Metaorganisms and Their Contribution to Reef Nitrogen Budgets.珊瑚共生生物中甘氨酸甜菜碱代谢的基因组蓝图及其对珊瑚礁氮预算的贡献。
iScience. 2020 May 22;23(5):101120. doi: 10.1016/j.isci.2020.101120. Epub 2020 Apr 30.
8
Comparative genomics: Dominant coral-bacterium Endozoicomonas acroporae metabolizes dimethylsulfoniopropionate (DMSP).比较基因组学:优势珊瑚细菌内共生菌 Endozoicomonas acroporae 代谢二甲硫基丙酸盐 (DMSP)。
ISME J. 2020 May;14(5):1290-1303. doi: 10.1038/s41396-020-0610-x. Epub 2020 Feb 13.
9
Coral microbiome composition along the northern Red Sea suggests high plasticity of bacterial and specificity of endosymbiotic dinoflagellate communities.红海北部的珊瑚微生物组组成表明细菌具有高度的可塑性,内共生甲藻群落具有特异性。
Microbiome. 2020 Feb 3;8(1):8. doi: 10.1186/s40168-019-0776-5.
10
NCBI's Conserved Domain Database and Tools for Protein Domain Analysis.NCBI 的保守结构域数据库和蛋白质结构域分析工具。
Curr Protoc Bioinformatics. 2020 Mar;69(1):e90. doi: 10.1002/cpbi.90.