Suppr超能文献

胶质瘤中坏死性凋亡相关基因特征的临床和生物学意义

Clinical and Biological Significance of a Necroptosis-Related Gene Signature in Glioma.

作者信息

Zhou Zunjie, Xu Jing, Huang Ning, Tang Jun, Ma Ping, Cheng Yuan

机构信息

Department of Neurosurgery, The Second Affiliated Hospital of Chongqing Medical University, Chongqing, China.

出版信息

Front Oncol. 2022 Jun 2;12:855434. doi: 10.3389/fonc.2022.855434. eCollection 2022.

Abstract

BACKGROUND

As a novel form of programmed cell death, necroptosis is related to multiple tumor types and their immune microenvironments. However, its association with glioma has not been clarified.

METHODS

Necroptosis genes were obtained from the Gene Set Enrichment Analysis (GSEA) database. RNA-seq and clinical data were downloaded from TCGA and CGGA databases. A necroptosis gene signature was constructed based on univariate and multivariate Cox regression analyses. Next, survival analysis, independent prognostic analysis, and nomogram were performed to assess and verify the model. Subsequently, we analyzed the tumor microenvironment (TME) and immune cell infiltration ESTIMATE and CIBERSORTx algorithms. Finally, the response of glioma patients in the TCGA database to immune checkpoint inhibitor (ICI) therapy was predicted using the Tumor Immune Dysfunction and Exclusion (TIDE) database.

RESULTS

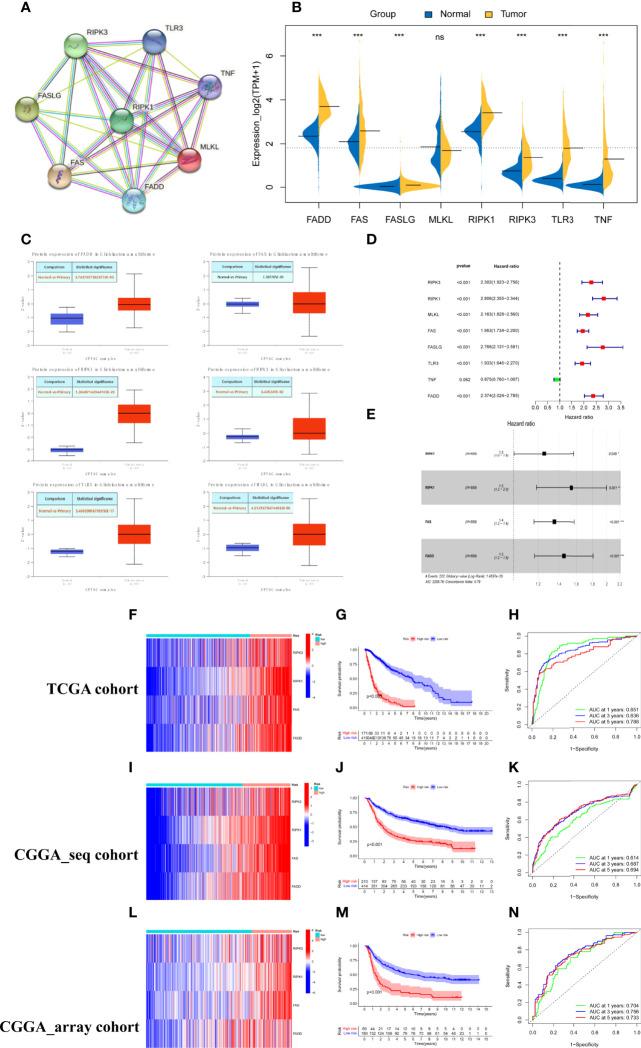
Of the seven prognostic necroptosis genes, RIPK1, RIPK3, FAS, and FADD were used to construct the risk signature that accurately predicts the prognosis of glioma patients. Functional enrichment results suggest that necroptosis is correlated with immune response and angiogenesis. Immune analysis revealed that necroptosis can boost inflammatory activity and attract immunosuppressive cell infiltration to form a chronic inflammatory microenvironment, promoting glioma growth. Additionally, glioma patients in the TCGA cohort with high necroptosis gene expression exhibited a better response to ICI therapy predicted by the TIDE algorithm.

CONCLUSION

We constructed a necroptosis gene signature, which has the potential for use as a biomarker for predicting glioma patients' prognosis, revealing the association between necroptosis and the immune microenvironment, and serving as a reference for immune therapy.

摘要

背景

作为一种新型的程序性细胞死亡形式,坏死性凋亡与多种肿瘤类型及其免疫微环境有关。然而,其与胶质瘤的关联尚未明确。

方法

从基因集富集分析(GSEA)数据库中获取坏死性凋亡基因。从TCGA和CGGA数据库下载RNA测序和临床数据。基于单变量和多变量Cox回归分析构建坏死性凋亡基因特征。接下来,进行生存分析、独立预后分析和列线图分析以评估和验证该模型。随后,我们使用ESTIMATE和CIBERSORTx算法分析肿瘤微环境(TME)和免疫细胞浸润。最后,使用肿瘤免疫功能障碍和排除(TIDE)数据库预测TCGA数据库中胶质瘤患者对免疫检查点抑制剂(ICI)治疗的反应。

结果

在七个预后坏死性凋亡基因中,RIPK1、RIPK3、FAS和FADD被用于构建能够准确预测胶质瘤患者预后的风险特征。功能富集结果表明,坏死性凋亡与免疫反应和血管生成相关。免疫分析显示,坏死性凋亡可增强炎症活性并吸引免疫抑制细胞浸润,形成慢性炎症微环境,促进胶质瘤生长。此外,TCGA队列中坏死性凋亡基因表达高的胶质瘤患者对TIDE算法预测的ICI治疗表现出更好的反应。

结论

我们构建了一个坏死性凋亡基因特征,其有潜力用作预测胶质瘤患者预后的生物标志物,揭示坏死性凋亡与免疫微环境之间的关联,并为免疫治疗提供参考。

https://cdn.ncbi.nlm.nih.gov/pmc/blobs/4e9f/9201102/a15e90f0e394/fonc-12-855434-g001.jpg

文献AI研究员

20分钟写一篇综述,助力文献阅读效率提升50倍。

立即体验

用中文搜PubMed

大模型驱动的PubMed中文搜索引擎

马上搜索

文档翻译

学术文献翻译模型,支持多种主流文档格式。

立即体验