Suppr超能文献

高同型半胱氨酸血症是烟雾病成年患者术后血管生成不良的一个预测指标。

Hyperhomocysteinemia Is a Predictor for Poor Postoperative Angiogenesis in Adult Patients With Moyamoya Disease.

作者信息

He Qiheng, Ge Peicong, Ye Xun, Liu Xingju, Wang Jia, Wang Rong, Zhang Yan, Zhang Dong, Zhao Jizong

机构信息

Department of Neurosurgery, Beijing Tiantan Hospital, Capital Medical University, Beijing, China.

China National Clinical Research Center for Neurological Diseases, Beijing, China.

出版信息

Front Neurol. 2022 Jun 2;13:902474. doi: 10.3389/fneur.2022.902474. eCollection 2022.

Abstract

BACKGROUND AND PURPOSES

The risk factors of poor postoperative angiogenesis in moyamoya disease (MMD) patients remain unknown. We aimed to investigate the association between hyperhomocysteinemia (HHcy) and postoperative angiogenesis of adult patients with MMD.

METHODS

A total of 138 adult patients with MMD were prospectively recruited from July 1 to December 31, 2019. After excluding 10 patients accepting conservative therapy and 77 individuals without postoperative digital subtraction angiography (DSA), all 51 MMD patients were enrolled, and 28 patients received bilateral operations separately. Patients were grouped according to postoperative angiogenesis and HHcy presentation, respectively. Clinical data and laboratory examinations were compared. Potential risk factors were evaluated by univariate and multivariate logistic regression analysis. Nomogram was further performed. The biological functions of homocysteine (Hcy) were explored .

RESULTS

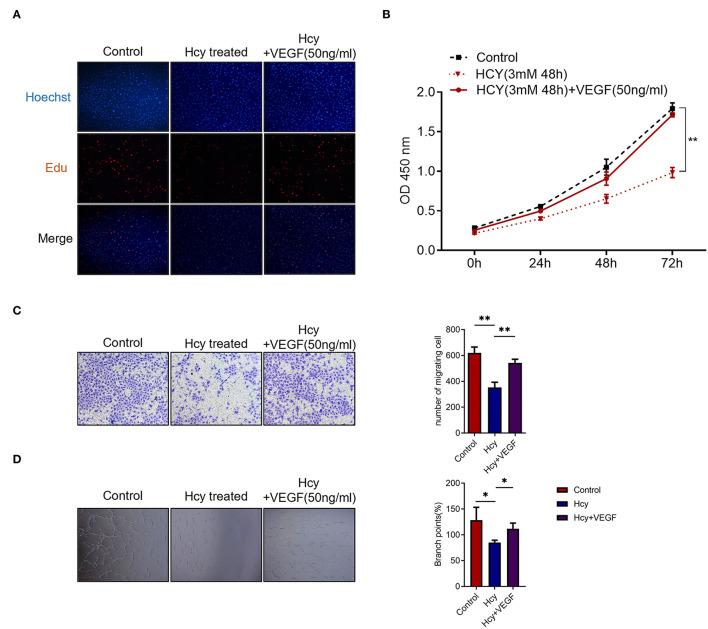
Comparing to the normal, patients with poor postoperative angiogenesis were higher in serum Hcy ( = 0.004), HHcy ratio ( = 0.011), creatinine (Cr) ( < 0.001), uric acid (UA) ( = 0.036), Triglyceride ( = 0.001), high-density lipoprotein cholesterol (HDL-C) ( = 0.001), low-density lipoprotein cholesterol (LDL-C) ( = 0.009), ApoA ( = 0.022), apolipoprotein B (ApoB) ( = 0.013). Furthermore, HHcy was more common in men ( = 0.003) than women. Logistic analysis results showed that Hcy ( = 0.817, 95% = 0.707-0.944, = 0.006) was an independent risk factor. HHcy and Cr were significantly associated with poor postoperative angiogenesis in MMD patients. Further, Hcy could inhibit the proliferation, migration, and tube formation of human brain microvascular endothelial cells (HBMECs), which can be reversed by vascular endothelial growth factor (VEGF).

CONCLUSION

The HHcy was significantly correlated with poor postoperative angiogenesis in adult patients with MMD. Hcy significantly inhibits HBMECs proliferation, migration, and tube formation. Furthermore, VEGF could reverse the inhibition effect induced by Hcy. Lowering the level of Hcy may be beneficial for postoperative MMD patients. Focusing on the pathophysiology and mechanism of HHcy might help to guide postoperative clinical management.

摘要

背景与目的

烟雾病(MMD)患者术后血管生成不良的危险因素尚不清楚。我们旨在研究高同型半胱氨酸血症(HHcy)与成年MMD患者术后血管生成之间的关联。

方法

2019年7月1日至12月31日,前瞻性招募了138例成年MMD患者。排除10例接受保守治疗的患者和77例未进行术后数字减影血管造影(DSA)的个体后,共纳入51例MMD患者,其中28例患者分别接受了双侧手术。患者分别根据术后血管生成情况和HHcy表现进行分组。比较临床资料和实验室检查结果。通过单因素和多因素逻辑回归分析评估潜在危险因素。进一步绘制列线图。探讨同型半胱氨酸(Hcy)的生物学功能。

结果

与正常情况相比,术后血管生成不良的患者血清Hcy(P = 0.004)、HHcy比例(P = 0.011)、肌酐(Cr)(P < 0.001)、尿酸(UA)(P = 0.036)、甘油三酯(P = 0.001)、高密度脂蛋白胆固醇(HDL-C)(P = 0.001)、低密度脂蛋白胆固醇(LDL-C)(P = 0.009)、载脂蛋白A(ApoA)(P = 0.022)、载脂蛋白B(ApoB)(P = 0.013)水平更高。此外,HHcy在男性中比女性更常见(P = 0.003)。逻辑分析结果显示,Hcy(P = 0.817,95%CI = 0.707 - 0.944,P = 0.006)是一个独立危险因素。HHcy和Cr与MMD患者术后血管生成不良显著相关。此外,Hcy可抑制人脑微血管内皮细胞(HBMECs)的增殖、迁移和管腔形成,而血管内皮生长因子(VEGF)可逆转这种抑制作用。

结论

HHcy与成年MMD患者术后血管生成不良显著相关。Hcy显著抑制HBMECs的增殖、迁移和管腔形成。此外,VEGF可逆转Hcy诱导的抑制作用。降低Hcy水平可能对MMD术后患者有益。关注HHcy的病理生理学和机制可能有助于指导术后临床管理。

https://cdn.ncbi.nlm.nih.gov/pmc/blobs/5b1d/9201052/0419f3726836/fneur-13-902474-g0001.jpg

文献AI研究员

20分钟写一篇综述,助力文献阅读效率提升50倍。

立即体验

用中文搜PubMed

大模型驱动的PubMed中文搜索引擎

马上搜索

文档翻译

学术文献翻译模型,支持多种主流文档格式。

立即体验