Suppr超能文献

微小RNA-145-5p通过使Wnt/β-连环蛋白信号通路失活来靶向基质金属蛋白酶2,从而保护高血压性脑出血中的脑损伤。

miR-145-5p targets MMP2 to protect brain injury in hypertensive intracerebral hemorrhage via inactivation of the Wnt/β-catenin signaling pathway.

作者信息

Xiao Wenfeng, Jiang Zhengfang, Wan Weifeng, Pan Wen, Xu Jianguo

机构信息

Department of Neurosurgery, West China Hospital, Sichuan University, Chengdu, China.

Department of Neurosurgery, Sichuan Mianyang 404 Hospital, Mianyang, China.

出版信息

Ann Transl Med. 2022 May;10(10):571. doi: 10.21037/atm-22-1897.

Abstract

BACKGROUND

Differences in microRNA (miRNA) expression after hypertensive intracerebral hemorrhage (HICH) have been reported in human and animal models. miRNA-145 plays an important role in vascular endothelial cells. The purpose of this work was to determine the role of miR-145-5p in HICH and the molecular mechanisms by which it acts.

METHODS

In this study, we constructed a model of hemoglobin-induced HICH in rats and used thrombin-treated human brain microvascular endothelial cells (hBMECs) to create a HICH cell model. To determine brain damage, we tested the rats' neurological performance and measured the cerebral water level of their brain tissue. Cell counting kit 8 (CCK8) was used to determine the viability of cells. Apoptosis was detected using the terminal TdT-mediated dUTP nick end labeling (TUNEL) assay and flow cytometry (FCM). Starbase and TargetScan were used to predict and confirm target genes. Luciferase reporter gene experiments were used to confirm the predictions. Reverse transcription-polymerase chain reaction (RT-PCR) and Western blotting were used to identify the associated genes and proteins.

RESULTS

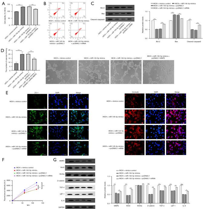
We observed a reduction in miRNA-145-5p expression in both the HICH cell model and the rat model. miRNA-145-5p overexpression increased cell survival and preserved newly created blood vessels and vascular permeability in hBMECs. MiRNA-145-5p has been predicted to target matrix metalloproteinase 2 (MMP2). Additionally, MMP2 was identified as a miR-145-5p target gene and shown to be substantially expressed in the thrombin-treated hBMECs. MMP2 overexpression suppressed miR-145-5p-mediated effects and increased hBMECs' malfunction. In comparison with controls, the HICH + AAV-miR-145-5p group performed better on behavioral tests and had less brain water. Additionally, miR-145-5p injection increased ZO-1 and occludin expressions, as determined by immunohistochemical staining in the HICH rat model.

CONCLUSIONS

miRNA-145-5p protects against brain injury following HICH by targeting MMP2, suggesting a possible therapeutic mechanism for HICH.

摘要

背景

在人类和动物模型中均已报道高血压性脑出血(HICH)后微小RNA(miRNA)表达存在差异。miRNA-145在血管内皮细胞中发挥重要作用。本研究旨在确定miR-145-5p在HICH中的作用及其作用的分子机制。

方法

在本研究中,我们构建了大鼠血红蛋白诱导的HICH模型,并使用凝血酶处理的人脑微血管内皮细胞(hBMECs)建立HICH细胞模型。为了确定脑损伤情况,我们测试了大鼠的神经功能,并测量了其脑组织的脑含水量。使用细胞计数试剂盒8(CCK8)来确定细胞活力。采用末端脱氧核苷酸转移酶介导的dUTP缺口末端标记(TUNEL)检测法和流式细胞术(FCM)检测细胞凋亡。利用Starbase和TargetScan预测并确认靶基因。通过荧光素酶报告基因实验来证实预测结果。采用逆转录-聚合酶链反应(RT-PCR)和蛋白质免疫印迹法鉴定相关基因和蛋白质。

结果

我们观察到在HICH细胞模型和大鼠模型中miRNA-145-5p表达均降低。miRNA-145-5p过表达可提高hBMECs的细胞存活率,并维持新形成的血管和血管通透性。预测miRNA-145-5p靶向基质金属蛋白酶2(MMP2)。此外,MMP2被鉴定为miR-145-5p的靶基因,并显示在凝血酶处理的hBMECs中大量表达。MMP2过表达抑制了miR-145-5p介导的作用,并增加了hBMECs的功能障碍。与对照组相比,HICH + AAV-miR-145-5p组在行为测试中表现更好,脑含水量更低。此外,在HICH大鼠模型中,通过免疫组织化学染色确定,注射miR-145-5p可增加紧密连接蛋白1(ZO-1)和闭合蛋白的表达。

结论

miRNA-145-5p通过靶向MMP2对HICH后的脑损伤具有保护作用,提示其可能是HICH的一种治疗机制。

https://cdn.ncbi.nlm.nih.gov/pmc/blobs/0706/9201149/a427e7448a19/atm-10-10-571-f1.jpg

文献检索

告别复杂PubMed语法,用中文像聊天一样搜索,搜遍4000万医学文献。AI智能推荐,让科研检索更轻松。

立即免费搜索

文件翻译

保留排版,准确专业,支持PDF/Word/PPT等文件格式,支持 12+语言互译。

免费翻译文档

深度研究

AI帮你快速写综述,25分钟生成高质量综述,智能提取关键信息,辅助科研写作。

立即免费体验