Suppr超能文献

评估新冠康复患者的辅助医疗保健:一项全国性前瞻性队列研究的方案和基线数据。

Evaluation of Allied Healthcare in Patients Recovering from Covid-19: Study Protocol and Baseline Data of s National Prospective Cohort Study.

机构信息

CAPHRI School for Public Health and Primary Care, Faculty of Health, Medicine and Life Sciences, Maastricht University, Maastricht.

Radboud Institute for Health Sciences, IQ Healthcare, Radboud University Medical Center, Nijmegen.

出版信息

J Rehabil Med. 2022 Aug 26;54:jrm00309. doi: 10.2340/jrm.v54.2506.

Abstract

OBJECTIVE

To report the study protocol and baseline characteristics of a prospective cohort study to evaluate longitudinal recovery trajectories of patients recovering from COVID-19 who have visited a primary care allied health professional.

DESIGN

Report of the protocol and baseline characteristics for a prospective cohort study with a mixed-methods approach.

PATIENTS

Patients recovering from COVID-19 treated by primary care dietitians, exercise therapists, occupational therapists, physical therapists and/or speech and language therapists in the Netherlands.

METHODS

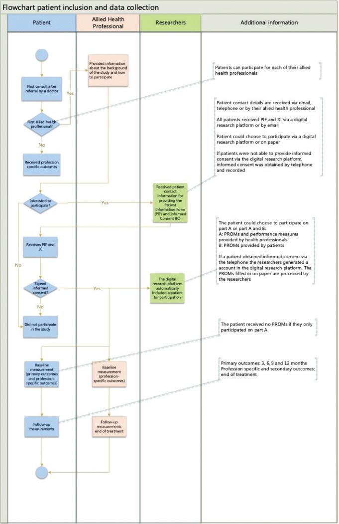
The prospective study will measure primary outcome domains: participation, health-related quality of life, fatigue, physical functioning, and costs, at baseline, 3, 6, 9 and 12 months. Interviews, on the patients' experiences with allied healthcare, will be held with a subsample of patients and allied health professionals.

RESULTS

The cohort comprises 1,451 patients (57% female, mean age 49 (standard deviation 13) years). Preliminary results for the study cohort show that 974 (67%) of the participants reported mild/moderate severity symptoms during the infection period and patients reported severe restrictions in activities of daily living compared with previous research in other patient populations. Both quantitative and qualitative, will provide insight into the recovery of patients who are treated by allied health professionals.

CONCLUSION

In conclusion, this will be the first comprehensive study to longitudinally evaluate the recovery trajectories and related costs of patients recovering from COVID-19 who are treated by allied health professionals in the Netherlands. This study will provide evidence for the optimal strategy to treat patients recovering from COVID-19 infection, including which patients benefit, and to what extent, from treatment, and which factors might impact their recovery course over time. The preliminary results of this study demonstrated the severity of restrictions and complaints at the start of therapy are substantial.

摘要

目的

报告一项前瞻性队列研究的研究方案和基线特征,该研究旨在评估从 COVID-19 中康复并曾就诊于初级保健联合保健专业人员的患者的纵向康复轨迹。

设计

采用混合方法报告前瞻性队列研究的方案和基线特征。

患者

荷兰接受初级保健营养师、运动治疗师、职业治疗师、物理治疗师和/或言语和语言治疗师治疗的 COVID-19 康复患者。

方法

前瞻性研究将在基线、3、6、9 和 12 个月时测量主要结局领域:参与度、健康相关生活质量、疲劳、身体功能和成本。将对患者和联合保健专业人员的亚组进行访谈,了解他们对联合医疗保健的体验。

结果

该队列包括 1451 名患者(57%为女性,平均年龄 49(标准差 13)岁)。研究队列的初步结果显示,974 名(67%)参与者在感染期间报告有轻度/中度严重症状,与其他患者群体的先前研究相比,患者报告在日常生活活动中严重受限。定量和定性结果都将深入了解接受联合保健专业人员治疗的患者的康复情况。

结论

总之,这将是第一项全面评估荷兰接受联合保健专业人员治疗的 COVID-19 康复患者的康复轨迹和相关成本的研究。该研究将为治疗 COVID-19 感染康复患者的最佳策略提供证据,包括哪些患者受益,以及哪些因素可能会影响他们随着时间的推移的康复过程。该研究的初步结果表明,治疗开始时的限制和投诉的严重程度相当大。

https://cdn.ncbi.nlm.nih.gov/pmc/blobs/2cb8/9422882/08a9f2116e63/JRM-54-2506-g001.jpg

文献AI研究员

20分钟写一篇综述,助力文献阅读效率提升50倍。

立即体验

用中文搜PubMed

大模型驱动的PubMed中文搜索引擎

马上搜索

文档翻译

学术文献翻译模型,支持多种主流文档格式。

立即体验