• 文献检索
  • 文档翻译
  • 深度研究
  • 学术资讯
  • Suppr Zotero 插件Zotero 插件
  • 邀请有礼
  • 套餐&价格
  • 历史记录
应用&插件
Suppr Zotero 插件Zotero 插件浏览器插件Mac 客户端Windows 客户端微信小程序
定价
高级版会员购买积分包购买API积分包
服务
文献检索文档翻译深度研究API 文档MCP 服务
关于我们
关于 Suppr公司介绍联系我们用户协议隐私条款
关注我们

Suppr 超能文献

核心技术专利:CN118964589B侵权必究
粤ICP备2023148730 号-1Suppr @ 2026

文献检索

告别复杂PubMed语法,用中文像聊天一样搜索,搜遍4000万医学文献。AI智能推荐,让科研检索更轻松。

立即免费搜索

文件翻译

保留排版,准确专业,支持PDF/Word/PPT等文件格式,支持 12+语言互译。

免费翻译文档

深度研究

AI帮你快速写综述,25分钟生成高质量综述,智能提取关键信息,辅助科研写作。

立即免费体验

顺式元件工程促进 I 型 L-天冬酰胺酶的表达及其在食品中的应用。

Cis-Element Engineering Promotes the Expression of Type I L-Asparaginase and Its Application in Food.

机构信息

College of Food Science and Technology, Nanjing Agricultural University, Nanjing 210095, China.

出版信息

Int J Mol Sci. 2022 Jun 13;23(12):6588. doi: 10.3390/ijms23126588.

DOI:10.3390/ijms23126588
PMID:35743032
原文链接:https://pmc.ncbi.nlm.nih.gov/articles/PMC9224341/
Abstract

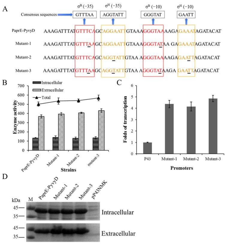
Type I L-asparaginase from Z-1 (BlAase) was efficiently produced and secreted in RIK 1285, but its low yield made it unsuitable for industrial use. Thus, a combined method was used in this study to boost BlAase synthesis in . First, fifteen single strong promoters were chosen to replace the original promoter P43, with PyvyD achieving the greatest BlAase activity (436.28 U/mL). Second, dual-promoter systems were built using four promoters (PyvyD, P43, PaprE, and PspoVG) with relatively high BlAase expression levels to boost BlAase output, with the engine of promoter PaprE-PyvyD reaching 502.11 U/mL. The activity of BlAase was also increased (568.59 U/mL) by modifying key portions of the PaprE-PyvyD promoter. Third, when the ribosome binding site (RBS) sequence of promoter PyvyD was replaced, BlAase activity reached 790.1 U/mL, which was 2.27 times greater than the original promoter P43 strain. After 36 h of cultivation, the BlAase expression level in a 10 L fermenter reached 2163.09 U/mL, which was 6.2 times greater than the initial strain using promoter P43. Moreover, the application potential of BlAase on acrylamide migration in potato chips was evaluated. Results showed that 89.50% of acrylamide in fried potato chips could be removed when combined with blanching and BlAase treatment. These findings revealed that combining transcription and translation techniques are effective strategies to boost recombinant protein output, and BlAase can be a great candidate for controlling acrylamide in food processing.

摘要

来自 Z-1(BlAase)的 I 型 L-天冬酰胺酶在 RIK 1285 中高效表达和分泌,但产量低,不适合工业用途。因此,本研究采用组合方法提高 BlAase 在. 中的合成。首先,选择了十五个单强启动子替代原始启动子 P43,其中 PyvyD 实现了最高的 BlAase 活性(436.28 U/mL)。其次,使用四个启动子(PyvyD、P43、PaprE 和 PspoVG)构建双启动子系统,相对较高的 BlAase 表达水平以提高 BlAase 产量,启动子 PaprE-PyvyD 的引擎达到 502.11 U/mL。通过修饰启动子 PaprE-PyvyD 的关键部分,还提高了 BlAase 的活性(568.59 U/mL)。第三,当替换启动子 PyvyD 的核糖体结合位点(RBS)序列时,BlAase 活性达到 790.1 U/mL,比原始启动子 P43 菌株高 2.27 倍。在 10 L 发酵罐中培养 36 h 后,BlAase 的表达水平达到 2163.09 U/mL,比使用启动子 P43 的初始菌株高 6.2 倍。此外,还评估了 BlAase 在薯片丙烯酰胺迁移中的应用潜力。结果表明,结合烫漂和 BlAase 处理,可去除炸薯片 89.50%的丙烯酰胺。这些发现表明,转录和翻译技术的组合是提高重组蛋白产量的有效策略,BlAase 可以成为控制食品加工中丙烯酰胺的候选酶。

https://cdn.ncbi.nlm.nih.gov/pmc/blobs/924e/9224341/9610b3edd3a8/ijms-23-06588-g008.jpg
https://cdn.ncbi.nlm.nih.gov/pmc/blobs/924e/9224341/336b72b5beaf/ijms-23-06588-g001.jpg
https://cdn.ncbi.nlm.nih.gov/pmc/blobs/924e/9224341/0de360c54644/ijms-23-06588-g002.jpg
https://cdn.ncbi.nlm.nih.gov/pmc/blobs/924e/9224341/551a38b81196/ijms-23-06588-g003.jpg
https://cdn.ncbi.nlm.nih.gov/pmc/blobs/924e/9224341/94f062b1ff2f/ijms-23-06588-g004.jpg
https://cdn.ncbi.nlm.nih.gov/pmc/blobs/924e/9224341/2e45008f6fd9/ijms-23-06588-g005.jpg
https://cdn.ncbi.nlm.nih.gov/pmc/blobs/924e/9224341/dde4b312dc23/ijms-23-06588-g006.jpg
https://cdn.ncbi.nlm.nih.gov/pmc/blobs/924e/9224341/66561f570e2e/ijms-23-06588-g007.jpg
https://cdn.ncbi.nlm.nih.gov/pmc/blobs/924e/9224341/9610b3edd3a8/ijms-23-06588-g008.jpg
https://cdn.ncbi.nlm.nih.gov/pmc/blobs/924e/9224341/336b72b5beaf/ijms-23-06588-g001.jpg
https://cdn.ncbi.nlm.nih.gov/pmc/blobs/924e/9224341/0de360c54644/ijms-23-06588-g002.jpg
https://cdn.ncbi.nlm.nih.gov/pmc/blobs/924e/9224341/551a38b81196/ijms-23-06588-g003.jpg
https://cdn.ncbi.nlm.nih.gov/pmc/blobs/924e/9224341/94f062b1ff2f/ijms-23-06588-g004.jpg
https://cdn.ncbi.nlm.nih.gov/pmc/blobs/924e/9224341/2e45008f6fd9/ijms-23-06588-g005.jpg
https://cdn.ncbi.nlm.nih.gov/pmc/blobs/924e/9224341/dde4b312dc23/ijms-23-06588-g006.jpg
https://cdn.ncbi.nlm.nih.gov/pmc/blobs/924e/9224341/66561f570e2e/ijms-23-06588-g007.jpg
https://cdn.ncbi.nlm.nih.gov/pmc/blobs/924e/9224341/9610b3edd3a8/ijms-23-06588-g008.jpg

相似文献

1
Cis-Element Engineering Promotes the Expression of Type I L-Asparaginase and Its Application in Food.顺式元件工程促进 I 型 L-天冬酰胺酶的表达及其在食品中的应用。
Int J Mol Sci. 2022 Jun 13;23(12):6588. doi: 10.3390/ijms23126588.
2
Non-classical secretion of a type I L-asparaginase in Bacillus subtilis.枯草芽孢杆菌 I 型天冬酰胺酶的非经典分泌。
Int J Biol Macromol. 2021 Jun 1;180:677-683. doi: 10.1016/j.ijbiomac.2021.03.104. Epub 2021 Mar 20.
3
[Efficient production of L-asparaginase in by optimizing expression elements and host].通过优化表达元件和宿主高效生产L-天冬酰胺酶
Sheng Wu Gong Cheng Xue Bao. 2023 Mar 25;39(3):1096-1106. doi: 10.13345/j.cjb.220642.
4
Construction of a highly active secretory expression system in Bacillus subtilis of a recombinant amidase by promoter and signal peptide engineering.通过启动子和信号肽工程构建枯草芽孢杆菌中重组酰胺酶的高效分泌表达系统。
Int J Biol Macromol. 2020 Jan 15;143:833-841. doi: 10.1016/j.ijbiomac.2019.09.144. Epub 2019 Nov 22.
5
Enhanced extracellular production of L-asparaginase from Bacillus subtilis 168 by B. subtilis WB600 through a combined strategy.通过联合策略从枯草芽孢杆菌 WB600 中增强产胞外 L-天冬酰胺酶的能力。
Appl Microbiol Biotechnol. 2017 Feb;101(4):1509-1520. doi: 10.1007/s00253-016-7816-x. Epub 2016 Oct 28.
6
Design of a high-efficiency synthetic system for l-asparaginase production in .用于生产L-天冬酰胺酶的高效合成系统的设计 。(原文结尾处“in.”表述不完整,推测可能是在某个特定环境或条件下生产L-天冬酰胺酶,这里按字面翻译)
Eng Life Sci. 2019 Feb 13;19(3):229-239. doi: 10.1002/elsc.201800166. eCollection 2019 Mar.
7
Gene cloning and expression of the l-asparaginase from Bacillus cereus BDRD-ST26 in Bacillus subtilis WB600.蜡样芽孢杆菌BDRD-ST26的L-天冬酰胺酶在枯草芽孢杆菌WB600中的基因克隆与表达
J Biosci Bioeng. 2019 Apr;127(4):418-424. doi: 10.1016/j.jbiosc.2018.09.007. Epub 2018 Oct 19.
8
Enhanced extracellular production of raw starch-degrading α-amylase in Bacillus subtilis through expression regulatory element modification and fermentation optimization.通过表达调控元件修饰和发酵优化,增强枯草芽孢杆菌中原始淀粉降解α-淀粉酶的胞外生产。
Microb Cell Fact. 2023 Jun 29;22(1):118. doi: 10.1186/s12934-023-02116-z.
9
High-level extracellular protein production in Bacillus subtilis using an optimized dual-promoter expression system.利用优化的双启动子表达系统在枯草芽孢杆菌中进行高水平细胞外蛋白质生产。
Microb Cell Fact. 2017 Feb 20;16(1):32. doi: 10.1186/s12934-017-0649-1.
10
Enhanced extracellular raw starch-degrading α-amylase production in Bacillus subtilis by promoter engineering and translation initiation efficiency optimization.通过启动子工程和翻译起始效率优化提高枯草芽孢杆菌细胞外原始淀粉降解α-淀粉酶的生产。
Microb Cell Fact. 2022 Jun 27;21(1):127. doi: 10.1186/s12934-022-01855-9.

引用本文的文献

1
Development and construction of a novel Bacillus subtilis autoinducible extracellular expression system based on a LuxI/R device.基于LuxI/R元件的新型枯草芽孢杆菌自诱导细胞外表达系统的开发与构建。
Microb Cell Fact. 2025 Apr 19;24(1):86. doi: 10.1186/s12934-025-02719-8.
2
Thermal Stability Enhancement of L-Asparaginase from Based on a Semi-Rational Design and Its Effect on Acrylamide Mitigation Capacity in Biscuits.基于半理性设计提高源自[具体来源未给出]的L-天冬酰胺酶的热稳定性及其对饼干中丙烯酰胺缓解能力的影响
Foods. 2023 Dec 3;12(23):4364. doi: 10.3390/foods12234364.
3
Engineering and Expression Strategies for Optimization of L-Asparaginase Development and Production.

本文引用的文献

1
Characterization of a Novel L-Asparaginase from with Acrylamide Mitigation Potential.一种具有缓解丙烯酰胺潜力的新型L-天冬酰胺酶的特性分析。
Foods. 2021 Nov 16;10(11):2819. doi: 10.3390/foods10112819.
2
Combinatorial engineering for efficient production of protein-glutaminase in Bacillus subtilis.组合工程提高枯草芽孢杆菌中蛋白谷氨酰胺酶的生产效率。
Enzyme Microb Technol. 2021 Oct;150:109863. doi: 10.1016/j.enzmictec.2021.109863. Epub 2021 Jun 29.
3
Non-classical secretion of a type I L-asparaginase in Bacillus subtilis.枯草芽孢杆菌 I 型天冬酰胺酶的非经典分泌。
工程化与表达策略优化 L-天冬酰胺酶的开发与生产。
Int J Mol Sci. 2023 Oct 16;24(20):15220. doi: 10.3390/ijms242015220.
4
Current state of molecular and metabolic strategies for the improvement of L-asparaginase expression in heterologous systems.用于提高异源系统中L-天冬酰胺酶表达的分子和代谢策略的当前状态。
Front Pharmacol. 2023 Jun 22;14:1208277. doi: 10.3389/fphar.2023.1208277. eCollection 2023.
5
Enhanced extracellular production of raw starch-degrading α-amylase in Bacillus subtilis through expression regulatory element modification and fermentation optimization.通过表达调控元件修饰和发酵优化,增强枯草芽孢杆菌中原始淀粉降解α-淀粉酶的胞外生产。
Microb Cell Fact. 2023 Jun 29;22(1):118. doi: 10.1186/s12934-023-02116-z.
6
Thermostability enhancement and insight of L-asparaginase from Mycobacterium sp. via consensus-guided engineering.通过共识指导工程提高分枝杆菌来源天冬酰胺酶的热稳定性
Appl Microbiol Biotechnol. 2023 Apr;107(7-8):2321-2333. doi: 10.1007/s00253-023-12443-1. Epub 2023 Feb 27.
7
Improvement of Bacilysin Production in by CRISPR/Cas9-Mediated Editing of the 5'-Untranslated Region of the Operon.通过 CRISPR/Cas9 介导的 操纵子 5'-非翻译区编辑提高 中 Bacilysin 的产量。
J Microbiol Biotechnol. 2023 Mar 28;33(3):410-418. doi: 10.4014/jmb.2209.09035. Epub 2022 Dec 13.
Int J Biol Macromol. 2021 Jun 1;180:677-683. doi: 10.1016/j.ijbiomac.2021.03.104. Epub 2021 Mar 20.
4
Promote the expression and corrected folding of an extremely stable N-demethylase by promoter reconstruction, native environment simulation and surface design.通过启动子重建、模拟天然环境和表面设计,促进极度稳定的 N-脱甲基酶的表达和正确折叠。
Int J Biol Macromol. 2021 May 1;178:434-443. doi: 10.1016/j.ijbiomac.2021.02.176. Epub 2021 Feb 27.
5
L-asparaginase Production by in a Bench-Scale Bioreactor With Co-production of Lipids.在实验室规模的生物反应器中通过[具体生物]生产L-天冬酰胺酶并联产脂质。 (注:原文中“by”后面缺少具体生物名称,这里翻译做了补充说明,实际翻译时应按完整准确的原文进行)
Front Bioeng Biotechnol. 2020 Dec 17;8:576511. doi: 10.3389/fbioe.2020.576511. eCollection 2020.
6
Structures of l-asparaginase from Reveal an Essential Residue for its Substrate Stereoselectivity.从 Reveal 中 l-天冬酰胺酶的结构揭示了其底物立体选择性的必需残基。
J Agric Food Chem. 2021 Jan 13;69(1):223-231. doi: 10.1021/acs.jafc.0c06609. Epub 2020 Dec 28.
7
Recent Strategies and Applications for l-Asparaginase Confinement.近期 l-天冬酰胺酶的固定化策略及应用。
Molecules. 2020 Dec 10;25(24):5827. doi: 10.3390/molecules25245827.
8
Optimization of ribosomal binding site sequences for gene expression and 4-hydroxyisoleucine biosynthesis in recombinant corynebacterium glutamicum.优化核糖体结合位点序列以提高重组谷氨酸棒杆菌中的基因表达和 4-羟基异亮氨酸生物合成。
Enzyme Microb Technol. 2020 Oct;140:109622. doi: 10.1016/j.enzmictec.2020.109622. Epub 2020 Jun 13.
9
Design of a high-efficiency synthetic system for l-asparaginase production in .用于生产L-天冬酰胺酶的高效合成系统的设计 。(原文结尾处“in.”表述不完整,推测可能是在某个特定环境或条件下生产L-天冬酰胺酶,这里按字面翻译)
Eng Life Sci. 2019 Feb 13;19(3):229-239. doi: 10.1002/elsc.201800166. eCollection 2019 Mar.
10
Construction and application of a dual promoter system for efficient protein production and metabolic pathway enhancement in Bacillus licheniformis.构建和应用双启动子系统以提高地衣芽孢杆菌的蛋白表达效率和代谢途径。
J Biotechnol. 2020 Mar 20;312:1-10. doi: 10.1016/j.jbiotec.2020.02.015. Epub 2020 Feb 28.