Suppr超能文献

新辅助化疗后仍有残余病灶的三阴性乳腺癌患者的免疫特征预测预后。

An immunological signature to predict outcome in patients with triple-negative breast cancer with residual disease after neoadjuvant chemotherapy.

机构信息

Department of Medical Oncology, Institut Bergonié, Bordeaux, France; Univ. Bordeaux, CNRS, ImmunoConcEpT, UMR 5164, Bordeaux, France.

Univ. Bordeaux, INSERM U1218, ACTION Laboratory, Bordeaux, France.

出版信息

ESMO Open. 2022 Aug;7(4):100502. doi: 10.1016/j.esmoop.2022.100502. Epub 2022 Jun 24.

Abstract

BACKGROUND

When triple-negative breast cancer (TNBC) patients have residual disease after neoadjuvant chemotherapy (NACT), they have a high risk of metastatic relapse. With immune infiltrate in TNBC being prognostic and predictive of response to treatment, our aim was to develop an immunologic transcriptomic signature using post-NACT samples to predict relapse.

MATERIALS AND METHODS

We identified 115 samples of residual tumors from post-NACT TNBC patients. We profiled the expression of 770 genes related to cancer microenvironment using the NanoString PanCancer IO360 panel to develop a prognostic transcriptomic signature, and we describe the immune microenvironments of the residual tumors.

RESULTS

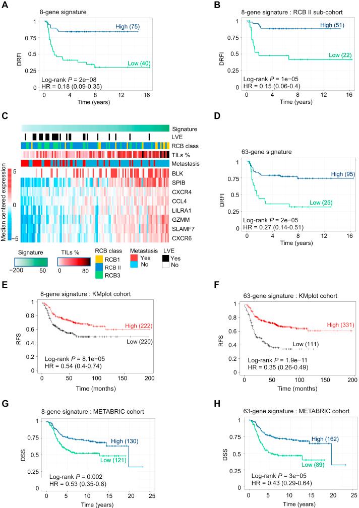
Thirty-eight (33%) patients experienced metastatic relapse. Hierarchical clustering separated patients into five clusters with distinct prognosis based on pathways linked to immune activation, epithelial-to-mesenchymal transition and cell cycle. The immune microenvironment of the residual disease was significantly different between patients who experienced relapse compared to those who did not, the latter having significantly more effector antitumoral immune cells, with significant differences in lymphoid subpopulations. We selected eight genes linked to immunity (BLK, GZMM, CXCR6, LILRA1, SPIB, CCL4, CXCR4, SLAMF7) to develop a transcriptomic signature which could predict relapse in our cohort. This signature was validated in two external cohorts (KMplot and METABRIC).

CONCLUSIONS

Lack of immune activation after NACT is associated with a high risk of distant relapse. We propose a prognostic signature based on immune infiltrate that could lead to targeted therapeutic strategies to improve patient prognosis.

摘要

背景

当三阴性乳腺癌(TNBC)患者在新辅助化疗(NACT)后仍有残留病灶时,他们有很高的转移性复发风险。由于 TNBC 中的免疫浸润与治疗反应的预后和预测相关,我们的目的是使用 NACT 后的样本开发一种免疫转录组特征,以预测复发。

材料与方法

我们从接受 NACT 的 TNBC 患者的残留肿瘤中鉴定了 115 个样本。我们使用 NanoString PanCancer IO360 面板来分析 770 个与癌症微环境相关的基因的表达,以开发一种预后转录组特征,并描述残留肿瘤的免疫微环境。

结果

38 名(33%)患者发生了转移性复发。基于与免疫激活、上皮间质转化和细胞周期相关的途径,分层聚类将患者分为五个具有不同预后的聚类。与未发生复发的患者相比,发生复发的患者的残留疾病的免疫微环境存在显著差异,后者具有显著更多的效应抗肿瘤免疫细胞,淋巴细胞亚群存在显著差异。我们选择了八个与免疫相关的基因(BLK、GZMM、CXCR6、LILRA1、SPIB、CCL4、CXCR4、SLAMF7)来开发一个转录组特征,可以预测我们队列中的复发。该特征在两个外部队列(KMplot 和 METABRIC)中得到了验证。

结论

NACT 后缺乏免疫激活与远处复发的高风险相关。我们提出了一种基于免疫浸润的预后特征,这可能会导致针对改善患者预后的靶向治疗策略。

https://cdn.ncbi.nlm.nih.gov/pmc/blobs/6a4b/9434232/2b9f73718fda/gr1.jpg

文献检索

告别复杂PubMed语法,用中文像聊天一样搜索,搜遍4000万医学文献。AI智能推荐,让科研检索更轻松。

立即免费搜索

文件翻译

保留排版,准确专业,支持PDF/Word/PPT等文件格式,支持 12+语言互译。

免费翻译文档

深度研究

AI帮你快速写综述,25分钟生成高质量综述,智能提取关键信息,辅助科研写作。

立即免费体验