Corporal Michael J. Crescenz VA Medical Center, Philadelphia, Pennsylvania.
Department of Medicine, Perelman School of Medicine, and.
Am J Respir Crit Care Med. 2022 Nov 15;206(10):1220-1229. doi: 10.1164/rccm.202109-2166OC.
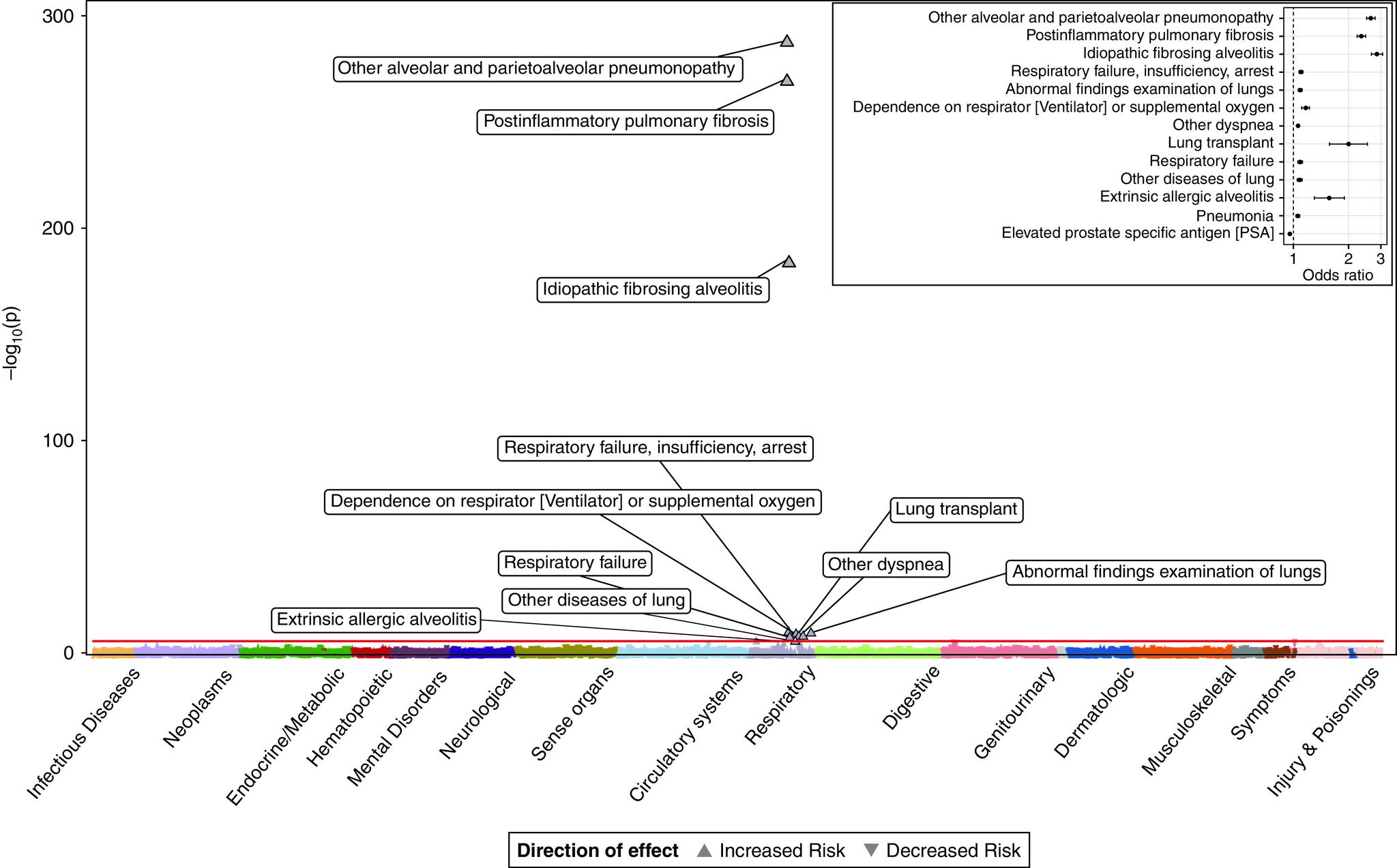
A common gene polymorphism, rs35705950-T, is associated with idiopathic pulmonary fibrosis (IPF), but its role in severe acute respiratory syndrome coronavirus 2 infection and disease severity is unclear. To assess whether rs35705950-T confers differential risk for clinical outcomes associated with coronavirus disease (COVID-19) infection among participants in the Million Veteran Program (MVP). The rs35705950-T allele was directly genotyped among MVP participants; clinical events and comorbidities were extracted from the electronic health records. Associations between the incidence or severity of COVID-19 and rs35705950-T were analyzed within each ancestry group in the MVP followed by transancestry meta-analysis. Replication and joint meta-analysis were conducted using summary statistics from the COVID-19 Host Genetics Initiative (HGI). Sensitivity analyses with adjustment for additional covariates (body mass index, Charlson comorbidity index, smoking, asbestosis, rheumatoid arthritis with interstitial lung disease, and IPF) and associations with post-COVID-19 pneumonia were performed in MVP subjects. The rs35705950-T allele was associated with fewer COVID-19 hospitalizations in transancestry meta-analyses within the MVP (N = 4,325; N = 507,640; OR = 0.89 [0.82-0.97]; = 6.86 × 10) and joint meta-analyses with the HGI (N = 13,320; N = 1,508,841; OR, 0.90 [0.86-0.95]; = 8.99 × 10). The rs35705950-T allele was not associated with reduced COVID-19 positivity in transancestry meta-analysis within the MVP (N = 19,168/N = 492,854; OR, 0.98 [0.95-1.01]; = 0.06) but was nominally significant ( < 0.05) in the joint meta-analysis with the HGI (N = 44,820; N = 1,775,827; OR, 0.97 [0.95-1.00]; = 0.03). Associations were not observed with severe outcomes or mortality. Among individuals of European ancestry in the MVP, rs35705950-T was associated with fewer post-COVID-19 pneumonia events (OR, 0.82 [0.72-0.93]; = 0.001). The variant rs35705950-T may confer protection in COVID-19 hospitalizations.
一个常见的基因多态性 rs35705950-T 与特发性肺纤维化 (IPF) 有关,但它在严重急性呼吸综合征冠状病毒 2 感染和疾病严重程度中的作用尚不清楚。为了评估 rs35705950-T 是否会导致百万退伍军人计划 (MVP) 参与者中与冠状病毒病 (COVID-19) 感染相关的临床结局出现差异风险。在 MVP 参与者中直接对 rs35705950-T 等位基因进行了基因分型;从电子健康记录中提取了临床事件和合并症。在 MVP 中按每个祖先群体分析了 rs35705950-T 与 COVID-19 之间的发病率或严重程度之间的关系,然后进行了跨祖先荟萃分析。使用 COVID-19 宿主遗传学倡议 (HGI) 的汇总统计数据在 MVP 中进行了复制和联合荟萃分析。在 MVP 受试者中进行了调整其他协变量(体重指数、Charlson 合并症指数、吸烟、石棉肺、间质性肺病合并类风湿关节炎和特发性肺纤维化)的敏感性分析,并与 COVID-19 后肺炎的相关性分析。rs35705950-T 等位基因与 MVP 中的 COVID-19 住院人数减少有关(N=4325;N=507640;OR=0.89 [0.82-0.97];=6.86×10),与 HGI 的联合荟萃分析(N=13320;N=1508841;OR,0.90 [0.86-0.95];=8.99×10)。rs35705950-T 等位基因与 MVP 中 COVID-19 阳性率降低无关(N=19168/N=492854;OR,0.98 [0.95-1.01];=0.06),但在与 HGI 的联合荟萃分析中具有统计学意义(=0.03)(N=44820;N=1775827;OR,0.97 [0.95-1.00])。未观察到与严重结局或死亡率相关的关联。在 MVP 中的欧洲血统个体中,rs35705950-T 与较少的 COVID-19 后肺炎事件相关(OR,0.82 [0.72-0.93];=0.001)。变体 rs35705950-T 可能会降低 COVID-19 住院率。