Suppr超能文献

一种产生 VFLIP-X 刺突的环状 mRNA 疫苗原型通过小鼠血清赋予了对 SARS-CoV-2 变体的广泛中和作用。

A circular mRNA vaccine prototype producing VFLIP-X spike confers a broad neutralization of SARS-CoV-2 variants by mouse sera.

机构信息

Department of Biochemistry, Faculty of Science, Mahidol University, Bangkok, 10400, Thailand.

Department of Physiology, Faculty of Science, Mahidol University, Bangkok, 10400, Thailand.

出版信息

Antiviral Res. 2022 Aug;204:105370. doi: 10.1016/j.antiviral.2022.105370. Epub 2022 Jun 27.

Abstract

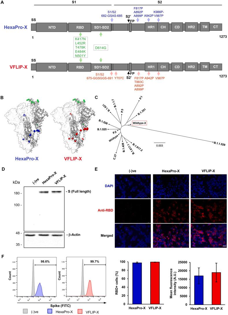
Next-generation COVID-19 vaccines are critical due to the ongoing evolution of SARS-CoV-2 virus and rapid waning duration of the neutralizing antibody response against current vaccines. The mRNA vaccines mRNA-1273 and BNT162b2 were developed using linear transcripts encoding the prefusion-stabilized trimers (S-2P) of the wildtype spike, which have shown a reduced neutralizing activity against the variants of concern B.1.617.2 and B.1.1.529. Recently, a new version of spike trimer, termed VFLIP (five (V) prolines, Flexibly-Linked, Inter-Protomer disulfide) was developed. Based on the original amino acid sequence of the wildtype spike, VFLIP was genetically engineered by using five proline substitutions, a flexible cleavage site amino acid linker, and an inter-protomer disulfide bond. It has been suggested to possess native-like glycosylation, and greater pre-fusion trimeric stability as opposed to S-2P. Here, we report that the spike protein VFLIP-X, containing six rationally substituted amino acids to reflect emerging variants (K417N, L452R, T478K, E484K, N501Y and D614G), offers a promising candidate for a next-generation SARS-CoV-2 vaccine. Mice immunized by a circular mRNA (circRNA) vaccine prototype producing VFLIP-X had detectable neutralizing antibody titers for up to 7 weeks post-boost against SARS-CoV-2 variants of concern (VOCs) and variants of interest (VOIs). In addition, a balance in T1 and T2 responses was achieved by immunization with VFLIP-X. Our results indicate that the VFLIP-X delivered by circRNA induces humoral and cellular immune responses, as well as broad neutralizing activity against SARS-CoV-2 variants.

摘要

下一代 COVID-19 疫苗至关重要,因为 SARS-CoV-2 病毒不断进化,且当前疫苗的中和抗体反应持续时间迅速缩短。mRNA-1273 和 BNT162b2 疫苗使用线性转录本开发,该转录本编码野生型刺突的预融合稳定三聚体(S-2P),对关注变体 B.1.617.2 和 B.1.1.529 的中和活性降低。最近,开发了一种新的刺突三聚体,称为 VFLIP(五个(V)脯氨酸、灵活连接、蛋白间二硫键)。基于野生型刺突的原始氨基酸序列,VFLIP 通过使用五个脯氨酸取代、一个灵活的切割位点氨基酸接头和一个蛋白间二硫键进行基因工程改造。它被认为具有天然样糖基化和更大的预融合三聚体稳定性,而不是 S-2P。在这里,我们报告了含有六个合理取代氨基酸以反映新兴变体(K417N、L452R、T478K、E484K、N501Y 和 D614G)的 Spike 蛋白 VFLIP-X,是下一代 SARS-CoV-2 疫苗的有前途的候选物。用产生 VFLIP-X 的环形 mRNA(circRNA)疫苗原型免疫的小鼠在加强后长达 7 周内对 SARS-CoV-2 变体(VOCs)和感兴趣变体(VOIs)具有可检测的中和抗体滴度。此外,通过免疫接种 VFLIP-X 可实现 T1 和 T2 反应之间的平衡。我们的结果表明,circRNA 递送的 VFLIP-X 可诱导体液和细胞免疫反应,以及对 SARS-CoV-2 变体的广泛中和活性。

https://cdn.ncbi.nlm.nih.gov/pmc/blobs/9d5d/9235288/07c0f31dd863/gr1_lrg.jpg

文献检索

告别复杂PubMed语法,用中文像聊天一样搜索,搜遍4000万医学文献。AI智能推荐,让科研检索更轻松。

立即免费搜索

文件翻译

保留排版,准确专业,支持PDF/Word/PPT等文件格式,支持 12+语言互译。

免费翻译文档

深度研究

AI帮你快速写综述,25分钟生成高质量综述,智能提取关键信息,辅助科研写作。

立即免费体验