• 文献检索
  • 文档翻译
  • 深度研究
  • 学术资讯
  • Suppr Zotero 插件Zotero 插件
  • 邀请有礼
  • 套餐&价格
  • 历史记录
应用&插件
Suppr Zotero 插件Zotero 插件浏览器插件Mac 客户端Windows 客户端微信小程序
定价
高级版会员购买积分包购买API积分包
服务
文献检索文档翻译深度研究API 文档MCP 服务
关于我们
关于 Suppr公司介绍联系我们用户协议隐私条款
关注我们

Suppr 超能文献

核心技术专利:CN118964589B侵权必究
粤ICP备2023148730 号-1Suppr @ 2026

文献检索

告别复杂PubMed语法,用中文像聊天一样搜索,搜遍4000万医学文献。AI智能推荐,让科研检索更轻松。

立即免费搜索

文件翻译

保留排版,准确专业,支持PDF/Word/PPT等文件格式,支持 12+语言互译。

免费翻译文档

深度研究

AI帮你快速写综述,25分钟生成高质量综述,智能提取关键信息,辅助科研写作。

立即免费体验

通过激活 NF-κB 和死亡受体信号通路促进细胞凋亡和炎症细胞因子的产生。

Promotes Apoptosis and Inflammatory Cytokine Production Through the Activation of NF-κB and Death Receptor Signaling Pathways.

机构信息

Heilongjiang Provincial Key Laboratory of Prevention and Control of Bovine Diseases, College of Animal Science and Veterinary Medicine, Heilongjiang Bayi Agricultural University, Daqing, China.

出版信息

Front Cell Infect Microbiol. 2022 Jun 14;12:827750. doi: 10.3389/fcimb.2022.827750. eCollection 2022.

DOI:10.3389/fcimb.2022.827750
PMID:35774408
原文链接:https://pmc.ncbi.nlm.nih.gov/articles/PMC9237437/
Abstract

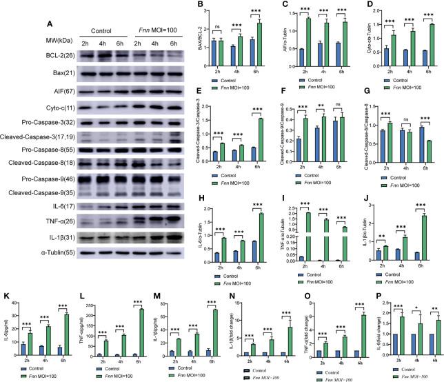
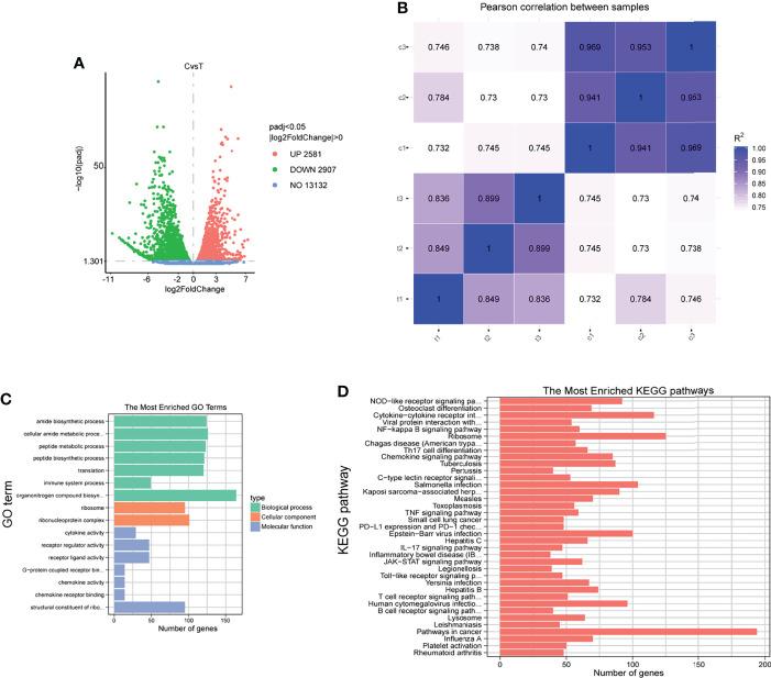
can cause liver abscess, foot rot in ruminants, and Lemire syndrome in humans, Also, its virulence factors can induce the apoptosis of macrophages and neutrophils. However, the detailed mechanism has not been fully clarified. This study investigated the mechanisms of apoptosis and inflammatory factor production in -induced neutrophils and macrophages (RAW246.7). After infection of macrophages with , 5-ethynyl-2'-deoxyuridine labeling assays indicated that inhibited macrophage proliferation in a time- and dose-dependent manner. Hoechst staining and DNA ladder assays showed significant condensation of the nucleus and fragmentation of genomic DNA in -infected macrophages, Annexin V (FITC) and propidium iodide (PI) assay confirmed the emergence of apoptosis in the macrophages and sheep neutrophils with compared with the control. The group with significant apoptosis was subjected to RNA sequencing (RNA-Seq), and the sequencing results revealed 2581 up- and 2907 downregulated genes. Gene Ontology and Kyoto Encyclopedia of Genes and Genomes analysis of the differentially expressed genes showed that drove apoptosis and production of inflammatory factors by activating genes related to the Nuclear Factor-κB (NF-κB) and death receptor pathways. Meanwhile, quantitative reverse transcription PCR and Western blot validation results were consistent with the results of transcriptome sequencing analysis. In conclusion, induced apoptosis and production of pro-inflammatory factors through the NF-κB and death receptor signaling pathway, providing a theoretical basis for further mechanistic studies on the prevention and control of disease treatment.

摘要

可导致肝脓肿、反刍动物腐蹄病和人类 Lemire 综合征,其毒力因子还可诱导巨噬细胞和中性粒细胞凋亡。然而,其详细的作用机制尚未完全阐明。本研究探讨了在诱导的中性粒细胞和巨噬细胞(RAW246.7)中凋亡和炎症因子产生的机制。用感染巨噬细胞后,5-乙炔基-2'-脱氧尿苷标记实验表明,呈时间和剂量依赖性抑制巨噬细胞增殖。Hoechst 染色和 DNA 梯带实验显示,感染的巨噬细胞核明显浓缩,基因组 DNA 片段化,与对照组相比, Annexin V(FITC)和碘化丙啶(PI)检测证实巨噬细胞和绵羊中性粒细胞中出现凋亡。对具有明显凋亡的细胞进行 RNA 测序(RNA-Seq),测序结果显示 2581 个上调和 2907 个下调基因。差异表达基因的基因本体论和京都基因与基因组百科全书分析表明,通过激活与核因子-κB(NF-κB)和死亡受体途径相关的基因,驱动凋亡和炎症因子的产生。同时,定量逆转录 PCR 和 Western blot 验证结果与转录组测序分析结果一致。综上所述,通过 NF-κB 和死亡受体信号通路诱导凋亡和产生促炎因子,为进一步研究预防和控制疾病的治疗机制提供了理论依据。

https://cdn.ncbi.nlm.nih.gov/pmc/blobs/42a9/9237437/4881004c1910/fcimb-12-827750-g010.jpg
https://cdn.ncbi.nlm.nih.gov/pmc/blobs/42a9/9237437/feeb186fbc92/fcimb-12-827750-g001.jpg
https://cdn.ncbi.nlm.nih.gov/pmc/blobs/42a9/9237437/3b0b5802e783/fcimb-12-827750-g002.jpg
https://cdn.ncbi.nlm.nih.gov/pmc/blobs/42a9/9237437/b314afd1d586/fcimb-12-827750-g003.jpg
https://cdn.ncbi.nlm.nih.gov/pmc/blobs/42a9/9237437/a76545bcef56/fcimb-12-827750-g004.jpg
https://cdn.ncbi.nlm.nih.gov/pmc/blobs/42a9/9237437/8cb4cb2ff694/fcimb-12-827750-g005.jpg
https://cdn.ncbi.nlm.nih.gov/pmc/blobs/42a9/9237437/b1ff92ba3bd2/fcimb-12-827750-g006.jpg
https://cdn.ncbi.nlm.nih.gov/pmc/blobs/42a9/9237437/e35798e7d9e6/fcimb-12-827750-g007.jpg
https://cdn.ncbi.nlm.nih.gov/pmc/blobs/42a9/9237437/d2cbfc4a0b5c/fcimb-12-827750-g008.jpg
https://cdn.ncbi.nlm.nih.gov/pmc/blobs/42a9/9237437/1bb8ea162454/fcimb-12-827750-g009.jpg
https://cdn.ncbi.nlm.nih.gov/pmc/blobs/42a9/9237437/4881004c1910/fcimb-12-827750-g010.jpg
https://cdn.ncbi.nlm.nih.gov/pmc/blobs/42a9/9237437/feeb186fbc92/fcimb-12-827750-g001.jpg
https://cdn.ncbi.nlm.nih.gov/pmc/blobs/42a9/9237437/3b0b5802e783/fcimb-12-827750-g002.jpg
https://cdn.ncbi.nlm.nih.gov/pmc/blobs/42a9/9237437/b314afd1d586/fcimb-12-827750-g003.jpg
https://cdn.ncbi.nlm.nih.gov/pmc/blobs/42a9/9237437/a76545bcef56/fcimb-12-827750-g004.jpg
https://cdn.ncbi.nlm.nih.gov/pmc/blobs/42a9/9237437/8cb4cb2ff694/fcimb-12-827750-g005.jpg
https://cdn.ncbi.nlm.nih.gov/pmc/blobs/42a9/9237437/b1ff92ba3bd2/fcimb-12-827750-g006.jpg
https://cdn.ncbi.nlm.nih.gov/pmc/blobs/42a9/9237437/e35798e7d9e6/fcimb-12-827750-g007.jpg
https://cdn.ncbi.nlm.nih.gov/pmc/blobs/42a9/9237437/d2cbfc4a0b5c/fcimb-12-827750-g008.jpg
https://cdn.ncbi.nlm.nih.gov/pmc/blobs/42a9/9237437/1bb8ea162454/fcimb-12-827750-g009.jpg
https://cdn.ncbi.nlm.nih.gov/pmc/blobs/42a9/9237437/4881004c1910/fcimb-12-827750-g010.jpg

相似文献

1
Promotes Apoptosis and Inflammatory Cytokine Production Through the Activation of NF-κB and Death Receptor Signaling Pathways.通过激活 NF-κB 和死亡受体信号通路促进细胞凋亡和炎症细胞因子的产生。
Front Cell Infect Microbiol. 2022 Jun 14;12:827750. doi: 10.3389/fcimb.2022.827750. eCollection 2022.
2
The outer membrane protein of Fusobacterium necrophorum, 43K OMP, stimulates inflammatory cytokine production through nuclear factor kappa B activation.坏死梭杆菌外膜蛋白 43K OMP 通过核因子 κB 激活刺激炎症细胞因子产生。
Anaerobe. 2023 Aug;82:102768. doi: 10.1016/j.anaerobe.2023.102768. Epub 2023 Aug 2.
3
NF-κB signaling pathway mechanism in cow intertoe skin inflammation caused by .牛蹠间皮肤炎症中. 导致的 NF-κB 信号通路机制
Front Cell Infect Microbiol. 2023 Apr 21;13:1156449. doi: 10.3389/fcimb.2023.1156449. eCollection 2023.
4
Dichelobacter nodosus, Fusobacterium necrophorum and the epidemiology of footrot.结节拟杆菌、坏死梭杆菌与腐蹄病流行病学
Anaerobe. 2009 Aug;15(4):173-6. doi: 10.1016/j.anaerobe.2009.02.002. Epub 2009 Feb 23.
5
The detection and prevalence of leukotoxin gene variant strains of Fusobacterium necrophorum in footrot lesions of sheep in Kashmir, India.印度克什米尔地区绵羊腐蹄病病变中坏死梭杆菌白细胞毒素基因变异菌株的检测与流行情况
Anaerobe. 2018 Jun;51:36-41. doi: 10.1016/j.anaerobe.2018.03.010. Epub 2018 Mar 26.
6
A longitudinal study of the role of Dichelobacter nodosus and Fusobacterium necrophorum load in initiation and severity of footrot in sheep.绵羊腐蹄病发病和严重程度中双芽型巴氏杆菌和坏死梭杆菌负荷作用的纵向研究。
Prev Vet Med. 2014 Jul 1;115(1-2):48-55. doi: 10.1016/j.prevetmed.2014.03.004. Epub 2014 Mar 16.
7
Fusobacterium necrophorum infections: virulence factors, pathogenic mechanism and control measures.坏死梭杆菌感染:毒力因子、致病机制及控制措施
Vet Res Commun. 1996;20(2):113-40. doi: 10.1007/BF00385634.
8
Facilitates Apoptosis, ROS Generation, and Inflammatory Cytokine Production by Activating AKT/MAPK and NF-B Signaling Pathways in Human Gingival Fibroblasts.促进人牙龈成纤维细胞凋亡、ROS 生成和炎症细胞因子产生,激活 AKT/MAPK 和 NF-B 信号通路。
Oxid Med Cell Longev. 2019 Oct 13;2019:1681972. doi: 10.1155/2019/1681972. eCollection 2019.
9
Characterisation of Dichelobacter nodosus and detection of Fusobacterium necrophorum and Treponema spp. in sheep with different clinical manifestations of footrot.结节拟杆菌的特性鉴定以及坏死梭杆菌和密螺旋体属在患有不同临床表现腐蹄病绵羊中的检测
Vet Microbiol. 2015 Aug 31;179(1-2):82-90. doi: 10.1016/j.vetmic.2015.02.034. Epub 2015 Mar 7.
10
Development and validation of a multiple locus variable number tandem repeat analysis (MLVA) scheme for Fusobacterium necrophorum.开发并验证了一种用于坏死梭杆菌的多位点可变数目串联重复分析(MLVA)方案。
Vet Microbiol. 2018 Jan;213:108-113. doi: 10.1016/j.vetmic.2017.11.017. Epub 2017 Nov 21.

引用本文的文献

1
Rational computational design and development of an immunogenic multiepitope vaccine incorporating transmembrane proteins of Fusobacterium necrophorum.坏死梭杆菌跨膜蛋白免疫原性多表位疫苗的合理计算设计与开发
Sci Rep. 2025 May 4;15(1):15587. doi: 10.1038/s41598-025-00166-4.
2
promotes inflammatory and anti-apoptotic responses in colorectal cancer cells via ADP-heptose release and ALPK1/TIFA axis activation.通过 ADP-庚糖的释放和 ALPK1/TIFA 轴的激活,促进结直肠癌细胞的炎症和抗凋亡反应。
Gut Microbes. 2024 Jan-Dec;16(1):2295384. doi: 10.1080/19490976.2023.2295384. Epub 2023 Dec 21.

本文引用的文献

1
Reprogramming of Cell Death Pathways by Bacterial Effectors as a Widespread Virulence Strategy.细菌效应蛋白重编程细胞死亡途径作为一种广泛存在的毒力策略。
Infect Immun. 2022 May 19;90(5):e0061421. doi: 10.1128/iai.00614-21. Epub 2022 Apr 25.
2
Silencing of Long Non-coding RNA H19 Alleviates Lipopolysaccharide (LPS)-induced Apoptosis and Inflammation Injury by Regulating miR-140-5p/TLR4 Axis in Cell Models of Pneumonia.长链非编码RNA H19的沉默通过调控肺炎细胞模型中的miR-140-5p/TLR4轴减轻脂多糖(LPS)诱导的细胞凋亡和炎症损伤。
Curr Mol Med. 2023;23(3):275-284. doi: 10.2174/1566524022666220407100949.
3
Evaluation of Immunoprotective Effects of Outer Membrane Proteins 43K OMP, Leukotoxin and Hemolysin Multi-Component Recombinant Subunit Vaccine in Mice.
外膜蛋白43K OMP、白细胞毒素和溶血素多组分重组亚单位疫苗对小鼠免疫保护作用的评价
Front Vet Sci. 2021 Dec 6;8:780377. doi: 10.3389/fvets.2021.780377. eCollection 2021.
4
A Rare Twist of the Forgotten Disease: A Case of Sepsis with Portomesenteric Thrombosis and a Review of the Literature.一种被遗忘疾病的罕见转折:一例伴有门静脉肠系膜血栓形成的脓毒症及文献综述
Case Rep Gastrointest Med. 2021 May 27;2021:6699867. doi: 10.1155/2021/6699867. eCollection 2021.
5
Structural insights of macromolecules involved in bacteria-induced apoptosis in the pathogenesis of human diseases.参与细菌诱导细胞凋亡的大分子在人类疾病发病机制中的结构研究进展
Adv Protein Chem Struct Biol. 2021;126:1-38. doi: 10.1016/bs.apcsb.2021.02.001. Epub 2021 Mar 18.
6
Fusobacterium necrophorum Endocarditis with Liver Abscesses: A Case Report and Review of the Literature.坏死梭杆菌心内膜炎合并肝脓肿:病例报告及文献复习。
Intern Med. 2021 Aug 1;60(15):2445-2449. doi: 10.2169/internalmedicine.6348-20. Epub 2021 Mar 1.
7
Rumen epithelial transcriptome and microbiome profiles of rumen epithelium and contents of beef cattle with and without liver abscesses.有和没有肝脓肿的肉牛瘤胃上皮转录组和微生物组图谱及瘤胃内容物。
J Anim Sci. 2020 Dec 1;98(12). doi: 10.1093/jas/skaa359.
8
Screening of BHK-21 cellular proteins that interact with outer membrane protein 43K OMP of Fusobacterium necrophorum.筛查与坏死梭杆菌外膜蛋白 43K OMP 相互作用的 BHK-21 细胞蛋白。
Anaerobe. 2020 Jun;63:102184. doi: 10.1016/j.anaerobe.2020.102184. Epub 2020 Mar 4.
9
subsp. Liver Abscess with Pylephlebitis: An Abdominal Variant of Lemierre's Syndrome.亚种。肝脓肿合并门静脉炎:勒米尔综合征的腹部变异型。
Case Rep Infect Dis. 2020 Jan 13;2020:9237267. doi: 10.1155/2020/9237267. eCollection 2020.
10
Leukotoxic activity of Fusobacterium necrophorum of cattle origin.牛源坏死梭杆菌的白细胞毒性活性。
Anaerobe. 2019 Apr;56:51-56. doi: 10.1016/j.anaerobe.2019.02.009. Epub 2019 Feb 13.