Suppr超能文献

肺癌术后微小/分子残留疾病检测的研究进展

Research Progress on Postoperative Minimal/Molecular Residual Disease Detection in Lung Cancer.

作者信息

Wu Manqi, Shen Haifeng, Wang Ziyang, Kanu Nnennaya, Chen Kezhong

机构信息

Department of Thoracic Surgery Peking University People's Hospital, Peking University Beijing 100044 China.

Cancer Research UK Lung Cancer Centre of Excellence University College London Cancer Institute, University College London 72 Huntley St London WC1E 6DD UK.

出版信息

Chronic Dis Transl Med. 2022 Mar 31;8(2):83-90. doi: 10.1002/cdt3.10. eCollection 2022 Jun.

Abstract

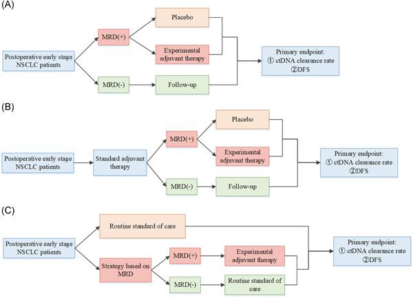
Lung cancer is the leading cause of cancer-related deaths worldwide. Approximately 10%-50% of patients experience relapse after radical surgery, which may be attributed to the persistence of minimal/molecular residual disease (MRD). Circulating tumor DNA (ctDNA), a common liquid biopsy approach, has been demonstrated to have significant clinical merit. In this study, we review the evidence supporting the use of ctDNA for MRD detection and discuss the potential clinical applications of postoperative MRD detection, including monitoring recurrence, guiding adjuvant treatment, and driving clinical trials in lung cancer. We will also discuss the problems that prevent the routine application of ctDNA MRD detection. Multi-analyte methods and identification of specific genetic and molecular alterations, especially methylation, are effective detection strategies and show considerable prospects for future development. Interventional prospective studies based on ctDNA detection are needed to determine whether the application of postoperative MRD detection can improve the clinical outcomes of lung cancer patients, and the accuracy, sensitivity, specificity, and robustness of different detection methods still require optimization and refinement.

摘要

肺癌是全球癌症相关死亡的主要原因。约10%-50%的患者在根治性手术后会出现复发,这可能归因于微小/分子残留病(MRD)的持续存在。循环肿瘤DNA(ctDNA)作为一种常见的液体活检方法,已被证明具有显著的临床价值。在本研究中,我们回顾了支持使用ctDNA进行MRD检测的证据,并讨论了术后MRD检测的潜在临床应用,包括监测复发、指导辅助治疗以及推动肺癌临床试验。我们还将讨论阻碍ctDNA MRD检测常规应用的问题。多分析物方法以及特定基因和分子改变的识别,尤其是甲基化,是有效的检测策略,并显示出可观的未来发展前景。需要基于ctDNA检测的干预性前瞻性研究来确定术后MRD检测的应用是否能改善肺癌患者的临床结局,并且不同检测方法的准确性、敏感性、特异性和稳健性仍需优化和完善。

https://cdn.ncbi.nlm.nih.gov/pmc/blobs/c632/9215711/da0863e2a20d/CDT3-8-83-g001.jpg

文献检索

告别复杂PubMed语法,用中文像聊天一样搜索,搜遍4000万医学文献。AI智能推荐,让科研检索更轻松。

立即免费搜索

文件翻译

保留排版,准确专业,支持PDF/Word/PPT等文件格式,支持 12+语言互译。

免费翻译文档

深度研究

AI帮你快速写综述,25分钟生成高质量综述,智能提取关键信息,辅助科研写作。

立即免费体验