Suppr超能文献

转录组分析表明外源性褪黑素赋予……抗病性 。 (原句不完整,翻译可能会有偏差)

Transcriptome Analysis Reveals that Exogenous Melatonin Confers Disease Resistance to .

作者信息

Xie Xuehua, Han Yu, Yuan Xi, Zhang Man, Li Ping, Ding Aiqin, Wang Jia, Cheng Tangren, Zhang Qixiang

机构信息

Beijing Key Laboratory of Ornamental Plants Germplasm Innovation & Molecular Breeding, Beijing Forestry University, Beijing, China.

National Engineering Research Center for Floriculture, Beijing Forestry University, Beijing, China.

出版信息

Front Genet. 2022 Jun 14;13:892674. doi: 10.3389/fgene.2022.892674. eCollection 2022.

Abstract

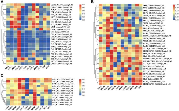
Leaf blight, caused by (Berk.) Cooke, is a devastating disease that limits the production of in China and in other countries worldwide. Numerous studies have indicated that plants have evolved sophisticated and effective signal transduction and defense-related pathways in response to pathogen invasion. Recently, particular attention has been given to the action(s) of melatonin in plants in response to biotic stress, and the role of melatonin in plant-pathogen interactions has also been discussed. In this study, RNA-seq was applied to analyze the transcriptomic changes in leaves that were pre-treated and post-treated with melatonin after infection for 0, 12, 24, 36, and 72 h and then compare those changes with those of the control. Treatment with exogenous melatonin and infection with caused differential expression of a large number of genes in leaves. KEGG pathway analysis showed that, after melatonin treatment, the defense-related DEGs were mainly enriched in plant-pathogen interactions, plant hormone signal transduction, MAPK signaling pathways, phenylpropanoid biosynthesis, and phenylalanine metabolism. RT-qPCR was used to verify the expression changes of 12 DEGs, the results of which were consistent with the RNA-seq analysis results. The expression of DEGs related to the MAPK pathway were significantly different between the MB group and the HB group, suggesting that, via the MAPK signaling cascade, melatonin may play a role in the disease resistance of to . This study provides a new perspective and information for molecular-based breeding of disease resistance.

摘要

由(伯克)库克引起的叶枯病是一种毁灭性病害,限制了中国及世界其他国家的[植物名称]产量。众多研究表明,植物已进化出复杂且有效的信号转导和防御相关途径以应对病原体入侵。最近,褪黑素在植物应对生物胁迫中的作用受到了特别关注,同时也讨论了褪黑素在植物 - 病原体相互作用中的作用。在本研究中,应用RNA测序分析了在[病原体名称]感染0、12、24、36和72小时后,用褪黑素预处理和后处理的[植物名称]叶片中的转录组变化,然后将这些变化与对照进行比较。外源褪黑素处理和[病原体名称]感染导致[植物名称]叶片中大量基因差异表达。KEGG通路分析表明,褪黑素处理后,与防御相关的差异表达基因主要富集在植物 - 病原体相互作用、植物激素信号转导、MAPK信号通路、苯丙烷生物合成和苯丙氨酸代谢中。采用RT-qPCR验证了12个差异表达基因的表达变化,结果与RNA测序分析结果一致。MB组和HB组之间与MAPK途径相关的差异表达基因的表达存在显著差异,这表明褪黑素可能通过MAPK信号级联在[植物名称]对[病原体名称]的抗病性中发挥作用。本研究为基于分子的[植物名称]抗病育种提供了新的视角和信息。

https://cdn.ncbi.nlm.nih.gov/pmc/blobs/8160/9237519/490f05f9bb5c/fgene-13-892674-g001.jpg

文献AI研究员

20分钟写一篇综述,助力文献阅读效率提升50倍。

立即体验

用中文搜PubMed

大模型驱动的PubMed中文搜索引擎

马上搜索

文档翻译

学术文献翻译模型,支持多种主流文档格式。

立即体验