Yao Shengze, Kang Jinrui, Guo Ge, Yang Zhirui, Huang Yu, Lan Ying, Zhou Tong, Wang Liying, Wei Chunhong, Xu Zhihong, Li Yi
The State Key Laboratory of Protein and Plant Gene Research, School of Life Sciences, Peking University, Beijing 100871, China.
Institute of Plant Protection, Jiangsu Academy of Agricultural Sciences, Nanjing 210014, China.
Sci Adv. 2022 Jul;8(26):eabm0660. doi: 10.1126/sciadv.abm0660. Epub 2022 Jul 1.
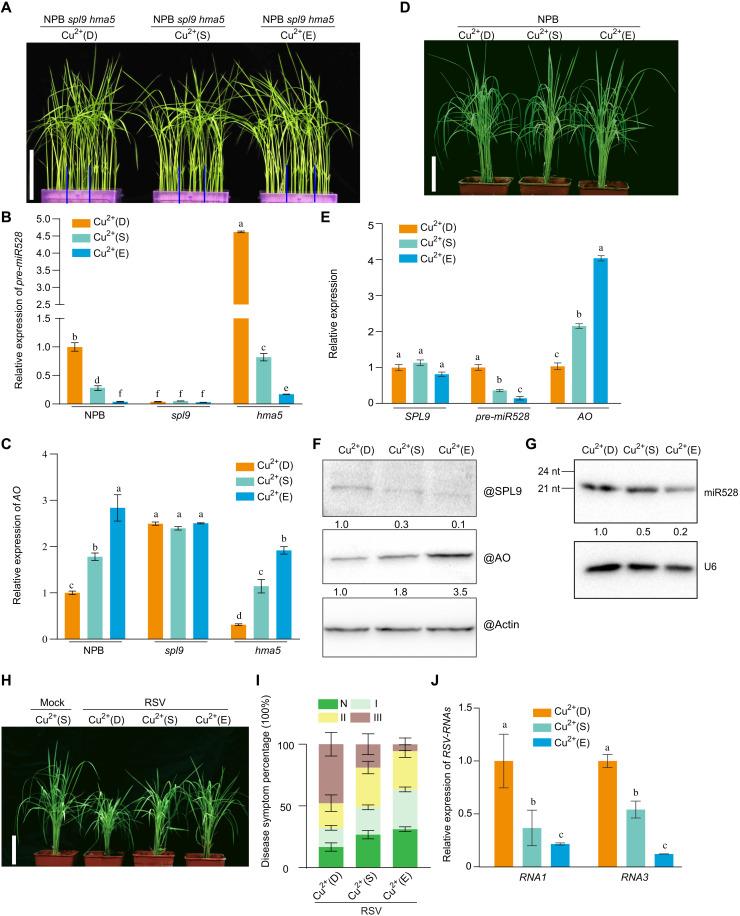
Copper is a critical regulator of plant growth and development. However, the mechanisms by which copper responds to virus invasion are unclear. We previously showed that SPL9-mediated transcriptional activation of adds a previously unidentified regulatory layer to the established ARGONAUTE (AGO18)-miR528- () antiviral defense. Here, we report that rice promotes copper accumulation in shoots by inducing copper transporter genes, including and , to counteract viral infection. Copper suppresses the transcriptional activation of by inhibiting the protein level of SPL9, thus alleviating miR528-mediated cleavage of transcripts to strengthen the antiviral response. Loss-of-function mutations in , , and caused a significant reduction in copper accumulation and plant viral resistance because of the increased SPL9-mediated transcription. Gain in viral susceptibility was mitigated when was mutated in the mutant background. Our study elucidates the molecular mechanisms and regulatory networks of copper homeostasis and the SPL9-miR528-AO antiviral pathway.
铜是植物生长发育的关键调节因子。然而,铜响应病毒入侵的机制尚不清楚。我们之前表明,SPL9介导的转录激活为已建立的AGO18-miR528-抗病毒防御增加了一个以前未被识别的调控层。在这里,我们报道水稻通过诱导包括和在内的铜转运基因来促进地上部铜的积累,以对抗病毒感染。铜通过抑制SPL9的蛋白水平来抑制的转录激活,从而减轻miR528介导的转录本切割,以增强抗病毒反应。由于SPL9介导的转录增加,、和功能缺失突变导致铜积累和植物病毒抗性显著降低。当在突变背景中发生突变时,病毒易感性的增加得到缓解。我们的研究阐明了铜稳态以及SPL9-miR528-AO抗病毒途径的分子机制和调控网络。