Suppr超能文献

解析来源于人间质基质细胞的小细胞外囊泡的长非编码 RNA 图谱。

Demystifying the long noncoding RNA landscape of small EVs derived from human mesenchymal stromal cells.

机构信息

Department of Medicine Research, China Medical University Hospital, Taichung, Taiwan; Institute for Tissue Engineering and Regenerative Medicine, The Chinese University of Hong Kong, Shatin, Hong Kong; School of Biomedical Sciences, Faculty of Medicine, The Chinese University of Hong Kong, Shatin, Hong Kong.

The Ph.D. Program for Translational Medicine, College of Medical Science and Technology, Taipei Medical University, Taipei 11529, Taiwan; Graduate Institute of Translational Medicine, College of Medical Science and Technology, Taipei Medical University, 11031 Taipei, Taiwan; International Ph.D. Program for Translational Science, College of Medical Science and Technology, Taipei Medical University, 11031 Taipei, Taiwan; Master Program in Clinical Genomics and Proteomics, School of Pharmacy, Taipei Medical University, Taipei, 11031, Taiwan.

出版信息

J Adv Res. 2022 Jul;39:73-88. doi: 10.1016/j.jare.2021.11.003. Epub 2021 Nov 19.

Abstract

INTRODUCTION

The regenerative capacity of mesenchymal stromal cells or medicinal signaling cells (MSCs) is largely mediated by their secreted small extracellular vesicles (sEVs), and the therapeutic efficacy of sEVs can be enhanced by licensing approaches (e.g., cytokines, hypoxia, chemicals, and genetic modification). Noncoding RNAs within MSC-derived sEVs (MSC-sEVs) have been demonstrated to be responsible for tissue regeneration. However, unlike miRNA fingerprints, which have been explored, the landscape of long noncoding RNAs (lncRNAs) in MSC-sEVs remains to be described.

OBJECTIVES

To characterize lncRNA signatures in sEVs of human adipose-derived MSCs with or without inflammatory cytokine licensing and depict MSC-sEV-specific and MSC-enriched lncRNA repertoires.

METHODS

sEVs were isolated from MSCs with or without TNF-α and IFN-γ (20 ng/mL) stimulation. High-throughput lncRNA sequencing and an in silico approach were employed to analyze the profile of lncRNAs in sEVs and predict lncRNA-protein interactomes.

RESULTS

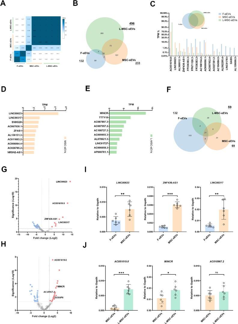
sEVs derived from human MSCs and fibroblasts carried a unique landscape of lncRNAs distinct from the lncRNAs inside these cells. Compared with fibroblast-derived sEVs (F-sEVs), 194 MSC-sEV-specific and 8 upregulated lncRNAs in MSC-sEVs were considered "medicinal signaling lncRNAs"; inflammatory cytokines upregulated 27 lncRNAs in MSC-sEVs, which were considered "licensing-responsive lncRNAs". Based on lncRNA-protein interactome prediction and enrichment analysis, we found that the proteins interacting with medicinal signaling lncRNAs or licensing-responsive lncRNAs have a tight interaction network involved in chromatin remodeling, SWI/SNF superfamily type complexes, and histone binding.

CONCLUSION

In summary, our study depicts the landscape of lncRNAs in MSC-sEVs and predicts their potential functions via the lncRNA-protein interactome. Elucidation of the lncRNA landscape of MSC-sEVs will facilitate defining the therapeutic potency of MSC-sEVs and the development of sEV-based therapeutics.

摘要

简介

间充质基质细胞或药用信号细胞(MSCs)的再生能力在很大程度上是由其分泌的小细胞外囊泡(sEVs)介导的,而 sEVs 的治疗效果可以通过许可方法(例如细胞因子、缺氧、化学物质和遗传修饰)来增强。已经证明 MSC 来源的 sEVs(MSC-sEVs)中的非编码 RNA 负责组织再生。然而,与已经探索过的 miRNA 指纹不同,MSC-sEV 中的长非编码 RNA(lncRNA)的图谱仍有待描述。

目的

表征有或没有炎症细胞因子许可的人脂肪来源 MSC 的 sEV 中的 lncRNA 特征,并描绘 MSC-sEV 特异性和 MSC 富集的 lncRNA 库。

方法

从 MSC 中分离 sEV,有无 TNF-α 和 IFN-γ(20ng/ml)刺激。采用高通量 lncRNA 测序和计算方法分析 sEV 中 lncRNA 的谱,并预测 lncRNA-蛋白相互作用组。

结果

与人 MSC 和成纤维细胞衍生的 sEV 携带独特的 lncRNA 图谱,与这些细胞内的 lncRNA 不同。与成纤维细胞衍生的 sEV(F-sEV)相比,194 个 MSC-sEV 特异性和 8 个在 MSC-sEV 中上调的 lncRNA 被认为是“药用信号 lncRNA”;炎症细胞因子上调了 27 个 MSC-sEV 中的 lncRNA,这些 lncRNA 被认为是“许可反应性 lncRNA”。基于 lncRNA-蛋白相互作用组预测和富集分析,我们发现与药用信号 lncRNA 或许可反应性 lncRNA 相互作用的蛋白质具有涉及染色质重塑、SWI/SNF 超级家族类型复合物和组蛋白结合的紧密相互作用网络。

结论

总之,我们的研究描绘了 MSC-sEV 中 lncRNA 的图谱,并通过 lncRNA-蛋白相互作用组预测了它们的潜在功能。阐明 MSC-sEV 的 lncRNA 图谱将有助于定义 MSC-sEV 的治疗效力和基于 sEV 的治疗方法的发展。

https://cdn.ncbi.nlm.nih.gov/pmc/blobs/c747/9263655/0adb3781ded2/ga1.jpg

文献AI研究员

20分钟写一篇综述,助力文献阅读效率提升50倍。

立即体验

用中文搜PubMed

大模型驱动的PubMed中文搜索引擎

马上搜索

文档翻译

学术文献翻译模型,支持多种主流文档格式。

立即体验