• 文献检索
  • 文档翻译
  • 深度研究
  • 学术资讯
  • Suppr Zotero 插件Zotero 插件
  • 邀请有礼
  • 套餐&价格
  • 历史记录
应用&插件
Suppr Zotero 插件Zotero 插件浏览器插件Mac 客户端Windows 客户端微信小程序
定价
高级版会员购买积分包购买API积分包
服务
文献检索文档翻译深度研究API 文档MCP 服务
关于我们
关于 Suppr公司介绍联系我们用户协议隐私条款
关注我们

Suppr 超能文献

核心技术专利:CN118964589B侵权必究
粤ICP备2023148730 号-1Suppr @ 2026

文献检索

告别复杂PubMed语法,用中文像聊天一样搜索,搜遍4000万医学文献。AI智能推荐,让科研检索更轻松。

立即免费搜索

文件翻译

保留排版,准确专业,支持PDF/Word/PPT等文件格式,支持 12+语言互译。

免费翻译文档

深度研究

AI帮你快速写综述,25分钟生成高质量综述,智能提取关键信息,辅助科研写作。

立即免费体验

胰腺炎后糖尿病:营养和生活方式方法优化管理的新视角。

Post-pancreatitis diabetes mellitus: insight on optimal management with nutrition and lifestyle approaches.

机构信息

Department of Gastroenterology, Hepatology and Nutrition, Digestive Diseases and Surgery Institute, Cleveland Clinic, Cleveland, OH, USA.

出版信息

Ann Med. 2022 Dec;54(1):1776-1786. doi: 10.1080/07853890.2022.2090601.

DOI:10.1080/07853890.2022.2090601
PMID:35786076
原文链接:https://pmc.ncbi.nlm.nih.gov/articles/PMC9254994/
Abstract

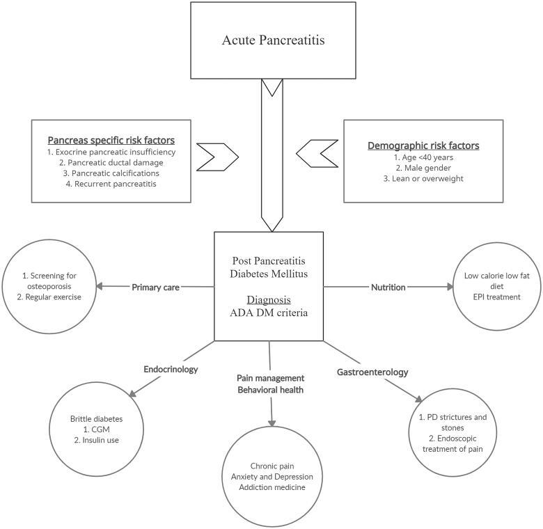
Pancreatitis is the leading gastrointestinal cause of hospitalizations. There are multiple short- and long-term complications associated with pancreatitis. Post-pancreatitis diabetes mellitus (PPDM) is one of the less explored complications of pancreatitis. Nonetheless, it has attracted considerable attention during the last decade. PPDM is now the second most common cause of new-onset diabetes mellitus (DM) in adults after type II DM surpassing type 1 DM. However, there exists a knowledge gap amongst practitioners regarding diagnosis, complications, and management of PPDM. In this narrative, we aim to provide a brief review regarding risks, diagnosis and management of PPDM with a special focus on dietary and lifestyle management strategies.KEY MESSAGESPost-pancreatitis diabetes mellitus (PPDM) is now the second most common cause of new-onset diabetes mellitus (DM) in adults after type II DM surpassing type 1 DM.New-onset diabetes in patients with pancreatitis could also be an early marker of occult pancreatic malignancy.Management of PPDM is complex and requires a team-based approach including gastroenterologists, endocrinologists, primary care physicians, nutritionists, and behavioural health specialists.

摘要

胰腺炎是导致住院的主要胃肠道疾病。胰腺炎有多种短期和长期并发症。胰腺炎后糖尿病(PPDM)是胰腺炎较少被探索的并发症之一。尽管如此,在过去十年中,它引起了相当多的关注。PPDM 现在是成年人中新发糖尿病(DM)的第二大常见原因,仅次于 2 型 DM,超过 1 型 DM。然而,在实践中,医生对于 PPDM 的诊断、并发症和管理仍存在知识空白。在这篇叙述性文章中,我们旨在简要回顾 PPDM 的风险、诊断和管理,特别关注饮食和生活方式管理策略。

关键信息

  • 胰腺炎后糖尿病(PPDM)现在是成年人中新发糖尿病(DM)的第二大常见原因,仅次于 2 型 DM,超过 1 型 DM。

  • 胰腺炎患者新发糖尿病也可能是隐匿性胰腺癌的早期标志物。

  • PPDM 的管理很复杂,需要多学科团队的方法,包括胃肠病学家、内分泌学家、初级保健医生、营养师和行为健康专家。

https://cdn.ncbi.nlm.nih.gov/pmc/blobs/a598/9254994/3d9c3535fa54/IANN_A_2090601_F0001_B.jpg
https://cdn.ncbi.nlm.nih.gov/pmc/blobs/a598/9254994/3d9c3535fa54/IANN_A_2090601_F0001_B.jpg
https://cdn.ncbi.nlm.nih.gov/pmc/blobs/a598/9254994/3d9c3535fa54/IANN_A_2090601_F0001_B.jpg

相似文献

1
Post-pancreatitis diabetes mellitus: insight on optimal management with nutrition and lifestyle approaches.胰腺炎后糖尿病:营养和生活方式方法优化管理的新视角。
Ann Med. 2022 Dec;54(1):1776-1786. doi: 10.1080/07853890.2022.2090601.
2
Risk of Mortality and Hospitalization After Post-Pancreatitis Diabetes Mellitus vs Type 2 Diabetes Mellitus: A Population-Based Matched Cohort Study.胰腺炎后糖尿病与 2 型糖尿病患者的死亡率和住院风险:一项基于人群的匹配队列研究。
Am J Gastroenterol. 2019 May;114(5):804-812. doi: 10.14309/ajg.0000000000000225.
3
Risk of cause-specific death, its sex and age differences, and life expectancy in post-pancreatitis diabetes mellitus.胰腺炎后糖尿病的特定病因死亡率、性别和年龄差异及预期寿命。
Acta Diabetol. 2021 Jun;58(6):797-807. doi: 10.1007/s00592-021-01683-0. Epub 2021 Feb 15.
4
Metformin treatment is associated with reduced risk of hypoglycaemia, major adverse cardiovascular events, and all-cause mortality in patients with post-pancreatitis diabetes mellitus: a nationwide cohort study.二甲双胍治疗与胰腺炎后糖尿病患者低血糖、主要不良心血管事件和全因死亡率降低相关:一项全国性队列研究。
Eur J Endocrinol. 2024 Jan 3;190(1):44-53. doi: 10.1093/ejendo/lvad175.
5
Post-pancreatitis diabetes mellitus is common in chronic pancreatitis and is associated with adverse outcomes.胰腺炎后糖尿病在慢性胰腺炎中很常见,并且与不良预后相关。
United European Gastroenterol J. 2023 Feb;11(1):79-91. doi: 10.1002/ueg2.12344. Epub 2022 Dec 1.
6
The development of new onset post-pancreatitis diabetes mellitus during hospitalisation is not associated with adverse outcomes.住院期间新发胰腺炎后糖尿病的发展与不良结局无关。
HPB (Oxford). 2023 Sep;25(9):1047-1055. doi: 10.1016/j.hpb.2023.05.361. Epub 2023 May 23.
7
DIAGNOSIS OF ENDOCRINE DISEASE: Post-pancreatitis diabetes mellitus: prime time for secondary disease.内分泌疾病的诊断:胰腺炎后糖尿病:继发疾病的高发期。
Eur J Endocrinol. 2021 Apr;184(4):R137-R149. doi: 10.1530/EJE-20-0468.
8
Pancreatic and gut hormone responses to mixed meal test in post-chronic pancreatitis diabetes mellitus.慢性胰腺炎糖尿病患者混合餐试验的胰腺和肠道激素反应。
Diabetes Metab. 2022 May;48(3):101316. doi: 10.1016/j.diabet.2021.101316. Epub 2021 Dec 17.
9
Association of Statin Usage and the Development of Diabetes Mellitus after Acute Pancreatitis.他汀类药物的使用与急性胰腺炎后糖尿病的发生的关系。
Clin Gastroenterol Hepatol. 2023 May;21(5):1214-1222.e14. doi: 10.1016/j.cgh.2022.05.017. Epub 2022 Jun 21.
10
Epidemiology of post-pancreatitis diabetes mellitus: insights from the COSMOS program.胰腺炎后糖尿病的流行病学:COSMOS 项目的见解。
Expert Rev Endocrinol Metab. 2024 Sep;19(5):419-428. doi: 10.1080/17446651.2024.2382958. Epub 2024 Jul 22.

引用本文的文献

1
Effects of Pancreatitis and Type 2 Diabetes Mellitus on the Development of Pancreatic Cancer: A Nationwide Nested Case-Control Study.胰腺炎和2型糖尿病对胰腺癌发生发展的影响:一项全国性巢式病例对照研究。
Diabetes Metab J. 2025 Mar;49(2):252-263. doi: 10.4093/dmj.2024.0277. Epub 2025 Mar 1.
2
The role of gut microbiome and its metabolites in pancreatitis.肠道微生物组及其代谢物在胰腺炎中的作用。
mSystems. 2024 Oct 22;9(10):e0066524. doi: 10.1128/msystems.00665-24. Epub 2024 Aug 30.
3
The Helicobacter pylori infection alters the intercellular junctions on the pancreas of gerbils (Meriones unguiculatus).

本文引用的文献

1
Clinical and biochemical characteristics of postpancreatitis diabetes mellitus: A cross-sectional study from the Danish nationwide DD2 cohort.胆源性糖尿病患者的临床及生化特征:一项来自丹麦全国性 DD2 队列的横断面研究。
J Diabetes. 2021 Dec;13(12):960-974. doi: 10.1111/1753-0407.13210. Epub 2021 Jul 21.
2
Diabetes in chronic pancreatitis: risk factors and natural history.慢性胰腺炎中的糖尿病:危险因素和自然病程。
Curr Opin Gastroenterol. 2021 Sep 1;37(5):526-531. doi: 10.1097/MOG.0000000000000756.
3
Early prediction of pancreatic cancer from new-onset diabetes: an Associazione Italiana Oncologia Medica (AIOM)/Associazione Medici Diabetologi (AMD)/Società Italiana Endocrinologia (SIE)/Società Italiana Farmacologia (SIF) multidisciplinary consensus position paper.
幽门螺杆菌感染改变沙鼠(黑线毛足鼠)胰腺的细胞间连接。
World J Microbiol Biotechnol. 2024 Jul 20;40(9):273. doi: 10.1007/s11274-024-04081-0.
4
A radiomics model of contrast-enhanced computed tomography for predicting post-acute pancreatitis diabetes mellitus.一种用于预测急性胰腺炎后糖尿病的增强计算机断层扫描的放射组学模型。
Quant Imaging Med Surg. 2024 Mar 15;14(3):2267-2279. doi: 10.21037/qims-23-1232. Epub 2024 Feb 2.
5
Dietary Fibre for the Prevention of Post-Pancreatitis Diabetes Mellitus: A Review of the Literature and Future Research Directions.饮食纤维预防胰腺炎后糖尿病:文献综述与未来研究方向。
Nutrients. 2024 Feb 1;16(3):435. doi: 10.3390/nu16030435.
6
Acute Pancreatitis as an Unusual Culprit of Diabetic Ketoacidosis in a Nondiabetic: A Case-Based Review.急性胰腺炎作为非糖尿病患者糖尿病酮症酸中毒的罕见病因:基于病例的综述
Case Rep Endocrinol. 2023 Aug 22;2023:9122669. doi: 10.1155/2023/9122669. eCollection 2023.
7
Post-acute pancreatitis diabetes: A complication waiting for more recognition and understanding.急性胰腺炎后糖尿病:一种等待更多认识和理解的并发症。
World J Gastroenterol. 2023 Jul 28;29(28):4405-4415. doi: 10.3748/wjg.v29.i28.4405.
8
Number of recurrences is significantly associated with the post-acute pancreatitis diabetes mellitus in a population with hypertriglyceridemic acute pancreatitis.反复发作的次数与高甘油三酯血症性急性胰腺炎患者发生急性胰腺炎后糖尿病显著相关。
Lipids Health Dis. 2023 Jun 29;22(1):82. doi: 10.1186/s12944-023-01840-0.
9
The Cause and Effect Relationship of Diabetes after Acute Pancreatitis.急性胰腺炎后糖尿病的因果关系
Biomedicines. 2023 Feb 22;11(3):667. doi: 10.3390/biomedicines11030667.
从新发糖尿病预测胰腺癌:意大利肿瘤学会(AIOM)/意大利糖尿病学会(AMD)/意大利内分泌学会(SIE)/意大利药理学会(SIF)多学科共识立场文件。
ESMO Open. 2021 Jun;6(3):100155. doi: 10.1016/j.esmoop.2021.100155. Epub 2021 May 19.
4
Healthy Weight Loss Maintenance with Exercise, Liraglutide, or Both Combined.运动、利拉鲁肽或两者联合用于维持健康的体重减轻。
N Engl J Med. 2021 May 6;384(18):1719-1730. doi: 10.1056/NEJMoa2028198.
5
Risk factors of enteral feeding intolerance in severe acute pancreatitis patients: A protocol for systematic review and meta-analysis.重症急性胰腺炎患者肠内喂养不耐受的危险因素:系统评价和荟萃分析方案。
Medicine (Baltimore). 2021 May 7;100(18):e25614. doi: 10.1097/MD.0000000000025614.
6
Dietary Fibre Intake in Type 2 and New-Onset Prediabetes/Diabetes after Acute Pancreatitis: A Nested Cross-Sectional Study.2 型糖尿病和急性胰腺炎后新发糖尿病患者膳食纤维摄入量:一项嵌套横断面研究。
Nutrients. 2021 Mar 29;13(4):1112. doi: 10.3390/nu13041112.
7
Risk of cause-specific death, its sex and age differences, and life expectancy in post-pancreatitis diabetes mellitus.胰腺炎后糖尿病的特定病因死亡率、性别和年龄差异及预期寿命。
Acta Diabetol. 2021 Jun;58(6):797-807. doi: 10.1007/s00592-021-01683-0. Epub 2021 Feb 15.
8
Increasing Prevalence of Anxiety and Depression Disorders After Diagnosis of Chronic Pancreatitis: A 5-Year Population-Based Study.慢性胰腺炎诊断后焦虑和抑郁障碍患病率的增加:一项为期 5 年的基于人群的研究。
Pancreas. 2021 Feb 1;50(2):153-159. doi: 10.1097/MPA.0000000000001746.
9
DIAGNOSIS OF ENDOCRINE DISEASE: Diagnosing and classifying diabetes in diseases of the exocrine pancreas.内分泌疾病的诊断:在外分泌胰腺疾病中诊断和分类糖尿病。
Eur J Endocrinol. 2021 Apr;184(4):R151-R163. doi: 10.1530/EJE-20-0974.
10
DIAGNOSIS OF ENDOCRINE DISEASE: Post-pancreatitis diabetes mellitus: prime time for secondary disease.内分泌疾病的诊断:胰腺炎后糖尿病:继发疾病的高发期。
Eur J Endocrinol. 2021 Apr;184(4):R137-R149. doi: 10.1530/EJE-20-0468.