• 文献检索
  • 文档翻译
  • 深度研究
  • 学术资讯
  • Suppr Zotero 插件Zotero 插件
  • 邀请有礼
  • 套餐&价格
  • 历史记录
应用&插件
Suppr Zotero 插件Zotero 插件浏览器插件Mac 客户端Windows 客户端微信小程序
定价
高级版会员购买积分包购买API积分包
服务
文献检索文档翻译深度研究API 文档MCP 服务
关于我们
关于 Suppr公司介绍联系我们用户协议隐私条款
关注我们

Suppr 超能文献

核心技术专利:CN118964589B侵权必究
粤ICP备2023148730 号-1Suppr @ 2026

文献检索

告别复杂PubMed语法,用中文像聊天一样搜索,搜遍4000万医学文献。AI智能推荐,让科研检索更轻松。

立即免费搜索

文件翻译

保留排版,准确专业,支持PDF/Word/PPT等文件格式,支持 12+语言互译。

免费翻译文档

深度研究

AI帮你快速写综述,25分钟生成高质量综述,智能提取关键信息,辅助科研写作。

立即免费体验

铁过载的卵泡液通过触发颗粒细胞铁死亡和卵母细胞成熟障碍增加子宫内膜异位症相关不孕的风险。

Iron-overloaded follicular fluid increases the risk of endometriosis-related infertility by triggering granulosa cell ferroptosis and oocyte dysmaturity.

机构信息

Department of Gynecology of Traditional Chinese Medicine, the First Affiliated Hospital of Naval Medical University, Shanghai, 200433, China.

Department of Assisted Reproduction, the First Affiliated Hospital of Naval Medical University, Shanghai, 200433, China.

出版信息

Cell Death Dis. 2022 Jul 4;13(7):579. doi: 10.1038/s41419-022-05037-8.

DOI:10.1038/s41419-022-05037-8
PMID:35787614
原文链接:https://pmc.ncbi.nlm.nih.gov/articles/PMC9253011/
Abstract

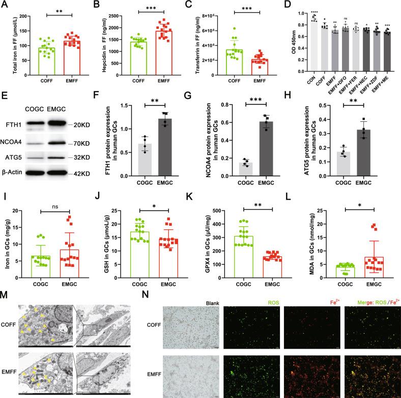
Endometriosis (EMs) occurs in approximately 50% of women with infertility. The main causes of EMs-related infertility are follicle dysplasia and reduced oocyte quality. Iron overload occurs in ovarian follicular fluid (FF) of patients with EMs, and this condition is associated with oocyte maturation disorder. However, the underlying molecular mechanism remains largely unknown. In the present study, we identified the mechanism underlying ferroptosis in ovarian granulosa cells and oocyte maturation failure in EMs based on a retrospective review of in vitro fertilization/intracytoplasmic sperm injection-frozen embryo transfer outcomes in infertile patients with EMs. Mouse granulosa cells were treated with EMs-related infertile patients' follicular fluid (EMFF) in vitro. Western blot analysis, quantitative polymerase chain reaction, fluorescence staining, and transmission electron microscopy were used to assess granulosa cells ferroptosis. The effects of exosomes were examined by nanoparticle tracking analysis, RNA-seq, and Western blot analysis. Finally, the therapeutic values of vitamin E and iron chelator (deferoxamine mesylate) in vivo were evaluated in an EMs-related infertility model. Patients with ovarian EMs experienced poorer oocyte fertility than patients with non-ovarian EMs. We observed that EMFF with iron overload-induced granulosa cell ferroptosis in vitro and in vivo. Mechanically, nuclear receptor coactivator four-dependent ferritinophagy was involved in this process. Notably, granulosa cells undergoing ferroptosis further suppressed oocyte maturation by releasing exosomes from granulosa cells. In therapeutic studies, vitamin E and iron chelators effectively alleviated EMs-related infertility models. Our study indicates a novel mechanism through which EMFF with iron overload induces ferroptosis of granulosa cells and oocyte dysmaturity in EMs-related infertility, providing a potential therapeutic strategy for EMs-related infertility.

摘要

子宫内膜异位症(EMs)发生于约 50%的不孕女性中。EMs 相关不孕的主要原因是卵泡发育不良和卵母细胞质量下降。EMs 患者的卵巢卵泡液(FF)中存在铁过载,这种情况与卵母细胞成熟障碍有关。然而,其潜在的分子机制在很大程度上尚不清楚。在本研究中,我们基于对患有 EMs 的不孕患者体外受精/胞浆内单精子注射-冷冻胚胎移植结局的回顾性研究,鉴定了 EMs 中卵巢颗粒细胞发生铁死亡和卵母细胞成熟失败的机制。体外用 EMs 相关不孕患者的 FF 处理小鼠颗粒细胞。采用 Western blot 分析、定量聚合酶链反应、荧光染色和透射电子显微镜观察颗粒细胞铁死亡情况。通过纳米颗粒跟踪分析、RNA-seq 和 Western blot 分析检测外泌体的作用。最后,在 EMs 相关不孕模型中评估维生素 E 和铁螯合剂(甲磺酸去铁胺)的体内治疗价值。患有卵巢 EMs 的患者的卵母细胞活力较非卵巢 EMs 患者差。我们观察到,铁过载诱导的 EMFF 可导致体外和体内颗粒细胞铁死亡。在机制上,核受体共激活因子 4 依赖性铁蛋白自噬参与了这一过程。值得注意的是,发生铁死亡的颗粒细胞通过从颗粒细胞中释放外泌体进一步抑制卵母细胞成熟。在治疗研究中,维生素 E 和铁螯合剂可有效缓解 EMs 相关不孕模型。本研究表明,铁过载的 EMFF 通过诱导 EMs 相关不孕中颗粒细胞铁死亡和卵母细胞发育不成熟,提供了一种潜在的 EMs 相关不孕治疗策略。

https://cdn.ncbi.nlm.nih.gov/pmc/blobs/388c/9253011/70382aeaba44/41419_2022_5037_Fig6_HTML.jpg
https://cdn.ncbi.nlm.nih.gov/pmc/blobs/388c/9253011/aa5c09d1b704/41419_2022_5037_Fig1_HTML.jpg
https://cdn.ncbi.nlm.nih.gov/pmc/blobs/388c/9253011/a367b5a7005b/41419_2022_5037_Fig2_HTML.jpg
https://cdn.ncbi.nlm.nih.gov/pmc/blobs/388c/9253011/db316dfda0de/41419_2022_5037_Fig3_HTML.jpg
https://cdn.ncbi.nlm.nih.gov/pmc/blobs/388c/9253011/27447df2e7e5/41419_2022_5037_Fig4_HTML.jpg
https://cdn.ncbi.nlm.nih.gov/pmc/blobs/388c/9253011/e0c267d88ff0/41419_2022_5037_Fig5_HTML.jpg
https://cdn.ncbi.nlm.nih.gov/pmc/blobs/388c/9253011/70382aeaba44/41419_2022_5037_Fig6_HTML.jpg
https://cdn.ncbi.nlm.nih.gov/pmc/blobs/388c/9253011/aa5c09d1b704/41419_2022_5037_Fig1_HTML.jpg
https://cdn.ncbi.nlm.nih.gov/pmc/blobs/388c/9253011/a367b5a7005b/41419_2022_5037_Fig2_HTML.jpg
https://cdn.ncbi.nlm.nih.gov/pmc/blobs/388c/9253011/db316dfda0de/41419_2022_5037_Fig3_HTML.jpg
https://cdn.ncbi.nlm.nih.gov/pmc/blobs/388c/9253011/27447df2e7e5/41419_2022_5037_Fig4_HTML.jpg
https://cdn.ncbi.nlm.nih.gov/pmc/blobs/388c/9253011/e0c267d88ff0/41419_2022_5037_Fig5_HTML.jpg
https://cdn.ncbi.nlm.nih.gov/pmc/blobs/388c/9253011/70382aeaba44/41419_2022_5037_Fig6_HTML.jpg

相似文献

1
Iron-overloaded follicular fluid increases the risk of endometriosis-related infertility by triggering granulosa cell ferroptosis and oocyte dysmaturity.铁过载的卵泡液通过触发颗粒细胞铁死亡和卵母细胞成熟障碍增加子宫内膜异位症相关不孕的风险。
Cell Death Dis. 2022 Jul 4;13(7):579. doi: 10.1038/s41419-022-05037-8.
2
Transferrin Insufficiency and Iron Overload in Follicular Fluid Contribute to Oocyte Dysmaturity in Infertile Women With Advanced Endometriosis.滤泡液中转铁蛋白不足和铁过载导致子宫内膜异位症合并不孕患者卵母细胞成熟障碍。
Front Endocrinol (Lausanne). 2020 Jun 19;11:391. doi: 10.3389/fendo.2020.00391. eCollection 2020.
3
Mitochondrial Function in Modulating Human Granulosa Cell Steroidogenesis and Female Fertility.线粒体功能在调节人颗粒细胞甾体生成和女性生育中的作用。
Int J Mol Sci. 2020 May 19;21(10):3592. doi: 10.3390/ijms21103592.
4
Glucose metabolism disorder related to follicular fluid exosomal miR-122-5p in cumulus cells of endometriosis patients.子宫内膜异位症患者卵丘细胞中与卵泡液外泌体 miR-122-5p 相关的葡萄糖代谢紊乱。
Reproduction. 2024 Sep 11;168(4). doi: 10.1530/REP-24-0028. Print 2024 Oct 1.
5
Follicular fluid from infertile women with mild endometriosis may compromise the meiotic spindles of bovine metaphase II oocytes.患有轻度子宫内膜异位症的不孕女性的卵泡液可能会损害牛中期II期卵母细胞的减数分裂纺锤体。
Hum Reprod. 2014 Feb;29(2):315-23. doi: 10.1093/humrep/det378. Epub 2013 Oct 27.
6
Follicular fluid and mural granulosa cells microRNA profiles vary in in vitro fertilization patients depending on their age and oocyte maturation stage.卵泡液和壁颗粒细胞 microRNA 谱在体外受精患者中随年龄和卵母细胞成熟阶段而异。
Fertil Steril. 2015 Oct;104(4):1037-1046.e1. doi: 10.1016/j.fertnstert.2015.07.001. Epub 2015 Jul 23.
7
Increased concentration of 8-hydroxy-2'-deoxyguanosine in follicular fluid of infertile women with endometriosis.子宫内膜异位症不孕女性卵泡液中8-羟基-2'-脱氧鸟苷浓度升高。
Cell Tissue Res. 2016 Oct;366(1):231-42. doi: 10.1007/s00441-016-2428-4. Epub 2016 Jun 1.
8
Analysis of IVF/ICSI-FET Outcomes in Women With Advanced Endometriosis: Influence on Ovarian Response and Oocyte Competence.分析患有中重度子宫内膜异位症的妇女行 IVF/ICSI-FET 的结局:对卵巢反应和卵母细胞质量的影响。
Front Endocrinol (Lausanne). 2020 Jul 17;11:427. doi: 10.3389/fendo.2020.00427. eCollection 2020.
9
Double-edged roles of ferroptosis in endometriosis and endometriosis-related infertility.铁死亡在子宫内膜异位症及子宫内膜异位症相关不孕中的双刃剑作用
Cell Death Discov. 2023 Aug 22;9(1):306. doi: 10.1038/s41420-023-01606-8.
10
Cryptochrome 1 regulates ovarian granulosa cell senescence through NCOA4-mediated ferritinophagy.隐花色素1通过NCOA4介导的铁蛋白自噬调节卵巢颗粒细胞衰老。
Free Radic Biol Med. 2024 May 1;217:1-14. doi: 10.1016/j.freeradbiomed.2024.03.015. Epub 2024 Mar 22.

引用本文的文献

1
Fibroblast growth factor 19 regulates polycystic ovary syndrome progression via FGFR4-ERK-NRF2 pathway.成纤维细胞生长因子19通过FGFR4-ERK-NRF2途径调节多囊卵巢综合征的进展。
Front Cell Dev Biol. 2025 Aug 29;13:1626938. doi: 10.3389/fcell.2025.1626938. eCollection 2025.
2
Research Progress on Ferroptosis Regulation of Female Reproduction.铁死亡对女性生殖调节的研究进展
Biol Trace Elem Res. 2025 Sep 8. doi: 10.1007/s12011-025-04818-4.
3
Mitochondrial dysfunction in oocytes: implications for fertility and ageing.卵母细胞中的线粒体功能障碍:对生育能力和衰老的影响。

本文引用的文献

1
Long noncoding RNA ADAMTS9-AS1 represses ferroptosis of endometrial stromal cells by regulating the miR-6516-5p/GPX4 axis in endometriosis.长链非编码 RNA ADAMTS9-AS1 通过调控 miR-6516-5p/GPX4 轴抑制子宫内膜异位症中子宫内膜间质细胞的铁死亡。
Sci Rep. 2022 Feb 16;12(1):2618. doi: 10.1038/s41598-022-04963-z.
2
Upregulated Fibulin-1 Increased Endometrial Stromal Cell Viability and Migration by Repressing EFEMP1-Dependent Ferroptosis in Endometriosis.上调的纤维连接蛋白 1 通过抑制内异症中 EFEMP1 依赖性铁死亡来增加子宫内膜间质细胞的活力和迁移。
Biomed Res Int. 2022 Jan 28;2022:4809415. doi: 10.1155/2022/4809415. eCollection 2022.
3
J Ovarian Res. 2025 Aug 14;18(1):186. doi: 10.1186/s13048-025-01764-6.
4
Global profiling of protein lactylome in porcine granulosa cells.猪颗粒细胞中蛋白质乳酰化修饰组的全基因组分析
J Ovarian Res. 2025 Aug 8;18(1):177. doi: 10.1186/s13048-025-01762-8.
5
Integrative Single-Cell Analysis Reveals Iron Overload-Induced Senescence and Metabolic Reprogramming in Ovarian Endometriosis-Associated Infertility.整合单细胞分析揭示卵巢子宫内膜异位症相关性不孕中铁过载诱导的衰老和代谢重编程
Adv Sci (Weinh). 2025 Aug;12(29):e17528. doi: 10.1002/advs.202417528. Epub 2025 Jul 22.
6
Association between dietary selenium intake and endometriosis risk: a cross-sectional analysis.膳食硒摄入量与子宫内膜异位症风险之间的关联:一项横断面分析。
Front Endocrinol (Lausanne). 2025 Jun 30;16:1486790. doi: 10.3389/fendo.2025.1486790. eCollection 2025.
7
Ferroptosis and recurrent miscarriage: a critical review of pathophysiology and emerging therapeutic targets.铁死亡与复发性流产:病理生理学及新兴治疗靶点的批判性综述
Front Cell Dev Biol. 2025 Jun 9;13:1559300. doi: 10.3389/fcell.2025.1559300. eCollection 2025.
8
Molecular mechanisms of excitotoxicity and their relevance to the pathogenesis of neurodegenerative diseases-an update.兴奋性毒性的分子机制及其与神经退行性疾病发病机制的相关性——最新进展
Acta Pharmacol Sin. 2025 May 19. doi: 10.1038/s41401-025-01576-w.
9
Extracellular vesicles: Roles in oocytes and emerging therapeutic opportunities.细胞外囊泡:在卵母细胞中的作用及新出现的治疗机会
Chin Med J (Engl). 2025 May 5;138(9):1050-1060. doi: 10.1097/CM9.0000000000003578. Epub 2025 Apr 7.
10
Update on the pathogenesis of endometriosis-related infertility based on contemporary evidence.基于当代证据的子宫内膜异位症相关性不孕发病机制的最新进展
Front Endocrinol (Lausanne). 2025 Mar 10;16:1558271. doi: 10.3389/fendo.2025.1558271. eCollection 2025.
Endometrial stromal cell ferroptosis promotes angiogenesis in endometriosis.
子宫内膜间质细胞铁死亡促进子宫内膜异位症中的血管生成。
Cell Death Discov. 2022 Jan 17;8(1):29. doi: 10.1038/s41420-022-00821-z.
4
Vitamin E Exerts Neuroprotective Effects in Pentylenetetrazole Kindling Epilepsy via Suppression of Ferroptosis.维生素E通过抑制铁死亡在戊四氮点燃癫痫中发挥神经保护作用。
Neurochem Res. 2022 Mar;47(3):739-747. doi: 10.1007/s11064-021-03483-y. Epub 2021 Nov 15.
5
Diagnosis and Management of Infertility: A Review.不孕不育的诊断与管理:综述。
JAMA. 2021 Jul 6;326(1):65-76. doi: 10.1001/jama.2021.4788.
6
Iron Overload-Induced Ferroptosis Impairs Porcine Oocyte Maturation and Subsequent Embryonic Developmental Competence .铁过载诱导的铁死亡损害猪卵母细胞成熟及随后的胚胎发育能力。
Front Cell Dev Biol. 2021 May 28;9:673291. doi: 10.3389/fcell.2021.673291. eCollection 2021.
7
Long non-coding RNA Xist regulates oocyte loss via suppressing miR-23b-3p/miR-29a-3p maturation and upregulating STX17 in perinatal mouse ovaries.长链非编码 RNA Xist 通过抑制 miR-23b-3p/miR-29a-3p 的成熟并上调围产期小鼠卵巢中的 STX17 来调节卵母细胞丢失。
Cell Death Dis. 2021 May 25;12(6):540. doi: 10.1038/s41419-021-03831-4.
8
Ferroptosis: mechanisms and links with diseases.铁死亡:机制与疾病的关联。
Signal Transduct Target Ther. 2021 Feb 3;6(1):49. doi: 10.1038/s41392-020-00428-9.
9
Ferroptosis: mechanisms, biology and role in disease.铁死亡:机制、生物学及其在疾病中的作用
Nat Rev Mol Cell Biol. 2021 Apr;22(4):266-282. doi: 10.1038/s41580-020-00324-8. Epub 2021 Jan 25.
10
Erastin induces ferroptosis via ferroportin-mediated iron accumulation in endometriosis.依拉司群通过铁蛋白介导的铁积累诱导子宫内膜异位症中的铁死亡。
Hum Reprod. 2021 Mar 18;36(4):951-964. doi: 10.1093/humrep/deaa363.