• 文献检索
  • 文档翻译
  • 深度研究
  • 学术资讯
  • Suppr Zotero 插件Zotero 插件
  • 邀请有礼
  • 套餐&价格
  • 历史记录
应用&插件
Suppr Zotero 插件Zotero 插件浏览器插件Mac 客户端Windows 客户端微信小程序
定价
高级版会员购买积分包购买API积分包
服务
文献检索文档翻译深度研究API 文档MCP 服务
关于我们
关于 Suppr公司介绍联系我们用户协议隐私条款
关注我们

Suppr 超能文献

核心技术专利:CN118964589B侵权必究
粤ICP备2023148730 号-1Suppr @ 2026

文献检索

告别复杂PubMed语法,用中文像聊天一样搜索,搜遍4000万医学文献。AI智能推荐,让科研检索更轻松。

立即免费搜索

文件翻译

保留排版,准确专业,支持PDF/Word/PPT等文件格式,支持 12+语言互译。

免费翻译文档

深度研究

AI帮你快速写综述,25分钟生成高质量综述,智能提取关键信息,辅助科研写作。

立即免费体验

心脏线粒体中的性别差异调节舒张功能障碍。

Sex differences in heart mitochondria regulate diastolic dysfunction.

机构信息

Division of Cardiology, Department of Medicine, University of California, Los Angeles, CA, USA.

Metabolism Theme, David Geffen School of Medicine at UCLA, Los Angeles, CA, 90095, USA.

出版信息

Nat Commun. 2022 Jul 4;13(1):3850. doi: 10.1038/s41467-022-31544-5.

DOI:10.1038/s41467-022-31544-5
PMID:35787630
原文链接:https://pmc.ncbi.nlm.nih.gov/articles/PMC9253085/
Abstract

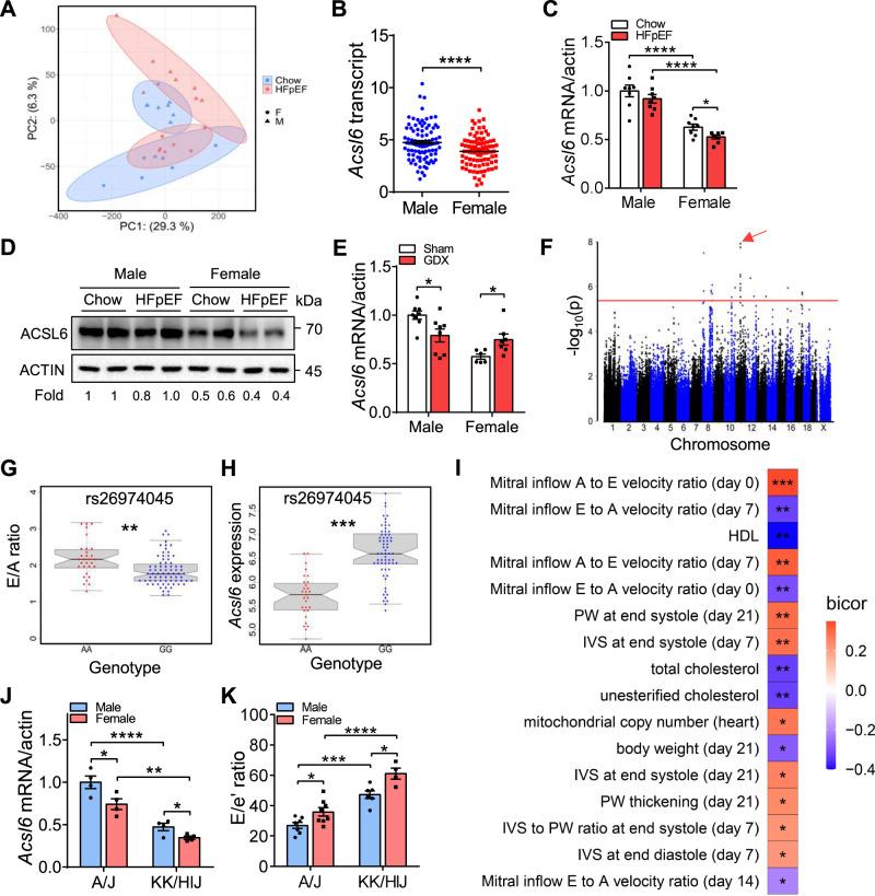
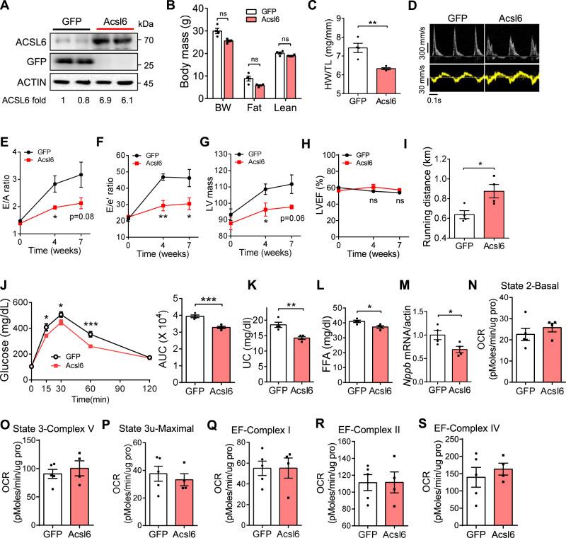
Heart failure with preserved ejection fraction (HFpEF) exhibits a sex bias, being more common in women than men, and we hypothesize that mitochondrial sex differences might underlie this bias. As part of genetic studies of heart failure in mice, we observe that heart mitochondrial DNA levels and function tend to be reduced in females as compared to males. We also observe that expression of genes encoding mitochondrial proteins are higher in males than females in human cohorts. We test our hypothesis in a panel of genetically diverse inbred strains of mice, termed the Hybrid Mouse Diversity Panel (HMDP). Indeed, we find that mitochondrial gene expression is highly correlated with diastolic function, a key trait in HFpEF. Consistent with this, studies of a "two-hit" mouse model of HFpEF confirm that mitochondrial function differs between sexes and is strongly associated with a number of HFpEF traits. By integrating data from human heart failure and the mouse HMDP cohort, we identify the mitochondrial gene Acsl6 as a genetic determinant of diastolic function. We validate its role in HFpEF using adenoviral over-expression in the heart. We conclude that sex differences in mitochondrial function underlie, in part, the sex bias in diastolic function.

摘要

射血分数保留型心力衰竭(HFpEF)存在性别偏向,女性比男性更为常见,我们假设线粒体性别差异可能是这种偏向的基础。作为对小鼠心力衰竭遗传研究的一部分,我们观察到与男性相比,女性心脏线粒体 DNA 水平和功能往往降低。我们还观察到在人类队列中,编码线粒体蛋白的基因表达在男性中高于女性。我们在称为杂交小鼠多样性面板(HMDP)的一组遗传多样化近交系小鼠中检验了我们的假设。实际上,我们发现线粒体基因表达与舒张功能高度相关,舒张功能是 HFpEF 的一个关键特征。与此一致的是,HFpEF 的“双打击”小鼠模型研究证实,线粒体功能在性别之间存在差异,并与许多 HFpEF 特征密切相关。通过整合来自人类心力衰竭和小鼠 HMDP 队列的数据,我们确定线粒体基因 Acsl6 是舒张功能的遗传决定因素。我们使用心脏中的腺病毒过表达来验证其在 HFpEF 中的作用。我们的结论是,线粒体功能的性别差异部分导致了舒张功能的性别偏向。

https://cdn.ncbi.nlm.nih.gov/pmc/blobs/d143/9253085/9cefbb10933e/41467_2022_31544_Fig7_HTML.jpg
https://cdn.ncbi.nlm.nih.gov/pmc/blobs/d143/9253085/7a4e4b89657b/41467_2022_31544_Fig1_HTML.jpg
https://cdn.ncbi.nlm.nih.gov/pmc/blobs/d143/9253085/d12c2699a6ad/41467_2022_31544_Fig2_HTML.jpg
https://cdn.ncbi.nlm.nih.gov/pmc/blobs/d143/9253085/9b464a9273cf/41467_2022_31544_Fig3_HTML.jpg
https://cdn.ncbi.nlm.nih.gov/pmc/blobs/d143/9253085/dc10539b60c2/41467_2022_31544_Fig4_HTML.jpg
https://cdn.ncbi.nlm.nih.gov/pmc/blobs/d143/9253085/aff2b4273f28/41467_2022_31544_Fig5_HTML.jpg
https://cdn.ncbi.nlm.nih.gov/pmc/blobs/d143/9253085/8235cd130d57/41467_2022_31544_Fig6_HTML.jpg
https://cdn.ncbi.nlm.nih.gov/pmc/blobs/d143/9253085/9cefbb10933e/41467_2022_31544_Fig7_HTML.jpg
https://cdn.ncbi.nlm.nih.gov/pmc/blobs/d143/9253085/7a4e4b89657b/41467_2022_31544_Fig1_HTML.jpg
https://cdn.ncbi.nlm.nih.gov/pmc/blobs/d143/9253085/d12c2699a6ad/41467_2022_31544_Fig2_HTML.jpg
https://cdn.ncbi.nlm.nih.gov/pmc/blobs/d143/9253085/9b464a9273cf/41467_2022_31544_Fig3_HTML.jpg
https://cdn.ncbi.nlm.nih.gov/pmc/blobs/d143/9253085/dc10539b60c2/41467_2022_31544_Fig4_HTML.jpg
https://cdn.ncbi.nlm.nih.gov/pmc/blobs/d143/9253085/aff2b4273f28/41467_2022_31544_Fig5_HTML.jpg
https://cdn.ncbi.nlm.nih.gov/pmc/blobs/d143/9253085/8235cd130d57/41467_2022_31544_Fig6_HTML.jpg
https://cdn.ncbi.nlm.nih.gov/pmc/blobs/d143/9253085/9cefbb10933e/41467_2022_31544_Fig7_HTML.jpg

相似文献

1
Sex differences in heart mitochondria regulate diastolic dysfunction.心脏线粒体中的性别差异调节舒张功能障碍。
Nat Commun. 2022 Jul 4;13(1):3850. doi: 10.1038/s41467-022-31544-5.
2
Targeting MuRF1 by small molecules in a HFpEF rat model improves myocardial diastolic function and skeletal muscle contractility.小分子靶向 MuRF1 可改善 HFpEF 大鼠模型的心肌舒张功能和骨骼肌收缩力。
J Cachexia Sarcopenia Muscle. 2022 Jun;13(3):1565-1581. doi: 10.1002/jcsm.12968. Epub 2022 Mar 17.
3
p53-Dependent Mitochondrial Compensation in Heart Failure With Preserved Ejection Fraction.p53 依赖性线粒体代偿在射血分数保留的心力衰竭中的作用。
J Am Heart Assoc. 2022 Jun 7;11(11):e024582. doi: 10.1161/JAHA.121.024582. Epub 2022 Jun 3.
4
Why are women more likely than men to develop heart failure with preserved ejection fraction?为什么女性比男性更易发生射血分数保留型心力衰竭?
Curr Opin Cardiol. 2011 Nov;26(6):562-8. doi: 10.1097/HCO.0b013e32834b7faf.
5
Mitochondrial Morphology, Dynamics, and Function in Human Pressure Overload or Ischemic Heart Disease With Preserved or Reduced Ejection Fraction.人类压力超负荷或缺血性心脏病伴射血分数保留或降低时线粒体的形态、动力学和功能。
Circ Heart Fail. 2019 Feb;12(2):e005131. doi: 10.1161/CIRCHEARTFAILURE.118.005131.
6
Sex Differences in Heart Failure With Preserved Ejection Fraction.射血分数保留的心力衰竭中的性别差异。
J Am Heart Assoc. 2021 Feb;10(5):e018574. doi: 10.1161/JAHA.120.018574. Epub 2021 Feb 23.
7
Cardiac diastolic and autonomic dysfunction are aggravated by central chemoreflex activation in heart failure with preserved ejection fraction rats.射血分数保留的心力衰竭大鼠中,中枢化学反射激活会加重心脏舒张功能和自主神经功能障碍。
J Physiol. 2017 Apr 15;595(8):2479-2495. doi: 10.1113/JP273558. Epub 2017 Mar 19.
8
Mitochondrial Dysfunction in Heart Failure With Preserved Ejection Fraction.左室射血分数保留的心力衰竭中的线粒体功能障碍。
Circulation. 2019 Mar 12;139(11):1435-1450. doi: 10.1161/CIRCULATIONAHA.118.036259.
9
Targeting Mitochondria-Inflammation Circuit by β-Hydroxybutyrate Mitigates HFpEF.靶向线粒体-炎症通路的 β-羟基丁酸可减轻 HFpEF。
Circ Res. 2021 Jan 22;128(2):232-245. doi: 10.1161/CIRCRESAHA.120.317933. Epub 2020 Nov 12.
10
Sex-related differences in left ventricular diastolic function and arterial elastance during admission in patients with heart failure with preserved ejection fraction: The PURSUIT HFpEF study.射血分数保留的心力衰竭患者入院时左心室舒张功能和动脉弹性的性别差异:PURSUIT HFpEF研究
Clin Cardiol. 2018 Dec;41(12):1529-1536. doi: 10.1002/clc.23073. Epub 2018 Nov 22.

引用本文的文献

1
Lifelong high-fat, high-sucrose diet causes sex-specific heart dysfunction in mouse offspring.终生高脂高糖饮食会导致小鼠后代出现性别特异性心脏功能障碍。
Acad Med (San Franc). 2025;2(3). doi: 10.20935/acadmed7821. Epub 2025 Jul 24.
2
Genetic and sex-specific regulation of mitochondrial function in gonadal and inguinal adipose tissue.性腺和腹股沟脂肪组织中线粒体功能的遗传及性别特异性调控
Mol Metab. 2025 Aug 5;100:102227. doi: 10.1016/j.molmet.2025.102227.
3
PKM2 is a key regulator of cardiac lipid metabolism in mice.丙酮酸激酶M2是小鼠心脏脂质代谢的关键调节因子。

本文引用的文献

1
Empagliflozin in Heart Failure with a Preserved Ejection Fraction.恩格列净治疗射血分数保留的心力衰竭。
N Engl J Med. 2021 Oct 14;385(16):1451-1461. doi: 10.1056/NEJMoa2107038. Epub 2021 Aug 27.
2
Heart failure with preserved ejection fraction in humans and mice: embracing clinical complexity in mouse models.人类和小鼠射血分数保留型心力衰竭:在小鼠模型中接受临床复杂性。
Eur Heart J. 2021 Nov 14;42(43):4420-4430. doi: 10.1093/eurheartj/ehab389.
3
Imeglimin prevents heart failure with preserved ejection fraction by recovering the impaired unfolded protein response in mice subjected to cardiometabolic stress.
Mitochondrion. 2025 Jul 22;85:102070. doi: 10.1016/j.mito.2025.102070.
4
Sarcoplasmic reticulum-mitochondria microdomains: hugging and kissing in the heart.肌浆网-线粒体微区:心脏中的“相拥”与“亲吻”
Am J Physiol Cell Physiol. 2025 Aug 1;329(2):C599-C610. doi: 10.1152/ajpcell.00435.2025. Epub 2025 Jul 11.
5
Cardiac intermediary metabolism in heart failure: substrate use, signalling roles and therapeutic targets.心力衰竭中的心脏中间代谢:底物利用、信号作用及治疗靶点。
Nat Rev Cardiol. 2025 Jun 22. doi: 10.1038/s41569-025-01166-7.
6
Joint impact on thermotolerance of species divergence in mitochondrial and nuclear genomes.线粒体和核基因组中物种分化对耐热性的联合影响。
bioRxiv. 2025 May 13:2025.05.07.652752. doi: 10.1101/2025.05.07.652752.
7
Identification of ageing-associated gene signatures in heart failure with preserved ejection fraction by integrated bioinformatics analysis and machine learning.通过综合生物信息学分析和机器学习识别射血分数保留的心力衰竭中与衰老相关的基因特征
Genes Dis. 2024 Dec 3;12(4):101478. doi: 10.1016/j.gendis.2024.101478. eCollection 2025 Jul.
8
Sexual dimorphism in animal models of heart failure with preserved ejection fraction.射血分数保留的心力衰竭动物模型中的性别二态性。
J Appl Physiol (1985). 2025 Jun 1;138(6):1449-1473. doi: 10.1152/japplphysiol.00595.2024. Epub 2025 May 5.
9
Cardiopulmonary exercise capacity markers and their link to symptom burden in patients at risk for heart failure with non-reduced ejection fraction.射血分数正常的心力衰竭高危患者的心肺运动能力标志物及其与症状负担的关联。
Sci Rep. 2025 Mar 15;15(1):8940. doi: 10.1038/s41598-025-94172-1.
10
Association Between Mediterranean Diet and Other Healthy Habits and Sociodemographic Variables with the Values of Vascular and Heart Age in Spanish Workers.西班牙工人的地中海饮食及其他健康习惯和社会人口统计学变量与血管年龄和心脏年龄值之间的关联
Nutrients. 2025 Mar 5;17(5):903. doi: 10.3390/nu17050903.
依格列净可通过恢复代谢应激小鼠受损的未折叠蛋白反应来预防射血分数保留型心力衰竭。
Biochem Biophys Res Commun. 2021 Oct 1;572:185-190. doi: 10.1016/j.bbrc.2021.07.090. Epub 2021 Jul 30.
4
Early adaptive chromatin remodeling events precede pathologic phenotypes and are reinforced in the failing heart.早期适应性染色质重塑事件先于病理表型出现,并在衰竭心脏中得到加强。
J Mol Cell Cardiol. 2021 Nov;160:73-86. doi: 10.1016/j.yjmcc.2021.07.002. Epub 2021 Jul 15.
5
NAD Repletion Reverses Heart Failure With Preserved Ejection Fraction.NAD 补充剂可逆转射血分数保留型心力衰竭。
Circ Res. 2021 May 28;128(11):1629-1641. doi: 10.1161/CIRCRESAHA.120.317046. Epub 2021 Apr 22.
6
Xbp1s-FoxO1 axis governs lipid accumulation and contractile performance in heart failure with preserved ejection fraction.Xbp1s-FoxO1 轴调控射血分数保留的心力衰竭中的脂质积累和收缩性能。
Nat Commun. 2021 Mar 16;12(1):1684. doi: 10.1038/s41467-021-21931-9.
7
Nicotinamide for the treatment of heart failure with preserved ejection fraction.烟酰胺治疗射血分数保留的心力衰竭。
Sci Transl Med. 2021 Feb 10;13(580). doi: 10.1126/scitranslmed.abd7064.
8
Metabolic inflammation in heart failure with preserved ejection fraction.射血分数保留的心力衰竭中的代谢炎症。
Cardiovasc Res. 2021 Jan 21;117(2):423-434. doi: 10.1093/cvr/cvaa217.
9
Testosterone Supplementation in Patients With Chronic Heart Failure: A Meta-Analysis of Randomized Controlled Trials.慢性心力衰竭患者的睾酮补充治疗:随机对照试验的荟萃分析
Front Endocrinol (Lausanne). 2020 Mar 13;11:110. doi: 10.3389/fendo.2020.00110. eCollection 2020.
10
Female Sex Is Protective in a Preclinical Model of Heart Failure With Preserved Ejection Fraction.在射血分数保留的心力衰竭临床前模型中,女性具有保护作用。
Circulation. 2019 Nov 19;140(21):1769-1771. doi: 10.1161/CIRCULATIONAHA.119.042267. Epub 2019 Nov 18.